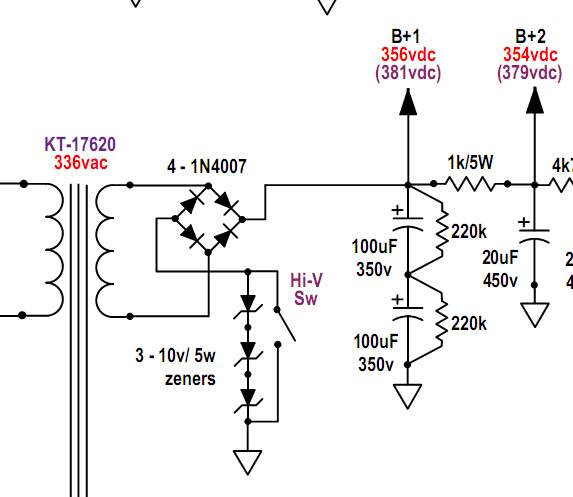
Кен Фишер не стеснялся ставить кучку пятиваттных стабилитронов последовательно для снижения анодки:
(если я конешно правильно перевел
)
поставил я два стабилитрона 1N5347B - это чушь

они оба вдвоем отжирают всего 7 с чем-то вольт

почему у кена фишера с трёх отжирается 25 вольт?

это там вообще стабилитроны? или что-то другое? или какие-то особые?
... и добавил:
вот что это тут нарисовано? 3 стабилитрона катодом на землю?
... и добавил:хотя щас поставил 3 стабилитрона и напряжение таки упало до 389 вольт. с двумя стабилитронами оно было 399. либо в розетке напряжение упало пока я перепаивал либо не знаю что вообще

на аноде первого стабилитрона 5 вольт, на втором - 9 вольт, на третьем 14
... и добавил:настроил смещение еще подсело до 385. сойдет короче
