Привет всем! Гуру ламповой подскажите разъясните пожалуйста следующий момент...
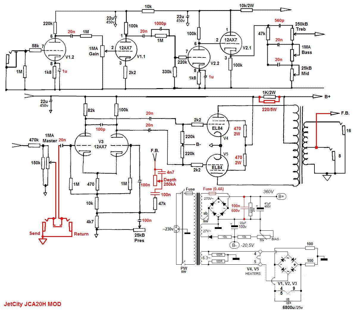
Есть у меня вот такой усилитель

Усилок доведен до ума и очень не плох, особенно за те деньги которые я за него заплатил (просто подарок судьбы)...
Последнее время обращаю внимание что лампы преампа стали вроде бы более тускло светиться, можно сказать что вообще почти не светяться и вроде бы усилок стал звучать хуже, гейна вроде меньше стало... Причем раз на раз не приходиться и иногда вроде звучит отлично, но последнее время звуком чаще не доволен... Возможно это просто субъективное заблуждение, а может и нет... В преампе насколько мне помниться две лампы electroharmonics и одна китайская хрен пойми какая... Так вот хотел бы попробовать заменить эти лампы, в связи с этим возникло несколько вопросов:
1. Имеет ли смысл это вообще делать? Может проблема в чем то другом? Может наоборот сели лампы оконечника?
2. Если менять то все сразу или можно попробовать поменять одну?
3. На что менять, производитель?
4. Можно ли поменять на лампу другой марки для увеличения гейна? На чистом не играю, гейна чем больше тем лучше, а в аппарате его не так много как мне хотелось бы...
5. Может для увеличения гейна можно его немного доработать без глубокой переделки? В принципе руки из нужного места, с паяльником дружу, по схеме сделаю без проблем... Вот со схемотехникой тяжело, не изучил вопрос пока, так что сам не в состоянии придумать что именно подшаманить...
Заранее спасибо всем ответившим.