Автор Тема: Замена ламп 12АХ7 возможно на что-то другое  (Прочитано 5040 раз)

0 Пользователей и 1 Гость просматривают эту тему.

Оффлайн AADAAD Автор темы

  • Частый посетитель
  • **
  • Сообщений: 110
Re: Замена ламп 12АХ7 возможно на что-то другое
« Ответ #15 : Августа 05, 2012, 14:03:26 »
Можно ли в принципе поменять эти лампы на другую марку (модификацию) для увеличения уровня гейна без существенной переделки всего преампа?

Оффлайн y_moroz

  • Новичок
  • *
  • Сообщений: 76
Re: Замена ламп 12АХ7 возможно на что-то другое
« Ответ #16 : Августа 05, 2012, 14:07:44 »
Простая замена мало что даст. Надо схему модить. Можно сделать как Купер выше предлагал, кранк мод.

Оффлайн AADAAD Автор темы

  • Частый посетитель
  • **
  • Сообщений: 110
Re: Замена ламп 12АХ7 возможно на что-то другое
« Ответ #17 : Августа 05, 2012, 14:18:22 »
Простая замена мало что даст. Надо схему модить. Можно сделать как Купер выше предлагал, кранк мод.
Не обратил внимание на добавление в ответе Купера... А можно ткнуть носом в конкретную схему  :rolleyes: , а то поиск только по разделу дает 69 тем, не говоря уже про поиск на других сайтах...

Оффлайн kynep

  • Ветеран форума
  • ******
  • Сообщений: 6828
  • Руби МиТоЛ!!!
Re: Замена ламп 12АХ7 возможно на что-то другое
« Ответ #18 : Августа 05, 2012, 14:19:55 »
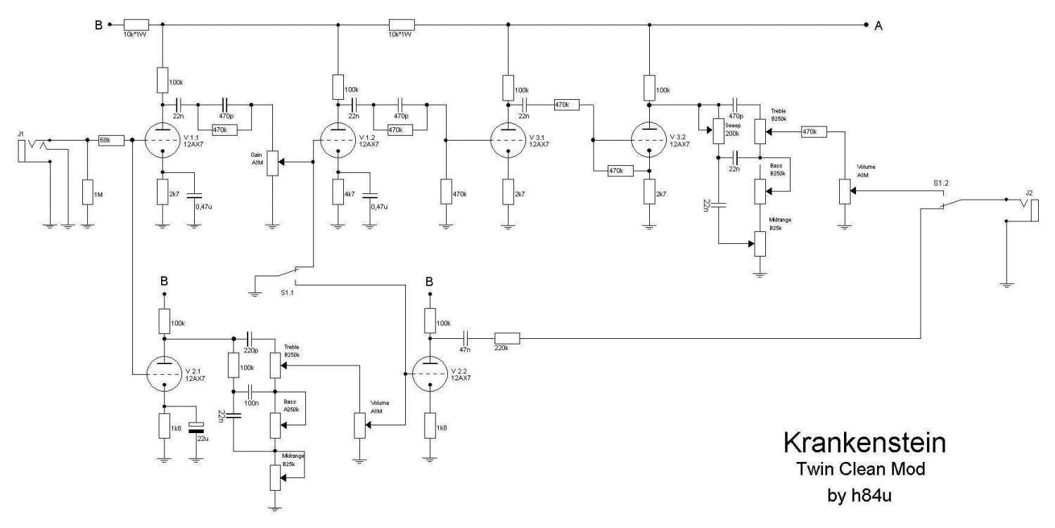
Вот лови:

793456-0

Только тут с клином, а у тебя будет без него. Смотри верхнюю часть схемы.

Оффлайн AADAAD Автор темы

  • Частый посетитель
  • **
  • Сообщений: 110
Re: Замена ламп 12АХ7 возможно на что-то другое
« Ответ #19 : Августа 05, 2012, 14:45:29 »
Спасибо, определенное сходство наблюдается, попробую разобраться... Вижу что собрано на тех же лампах?
Кстати поправьте если не прав, на моей схеме лампа V3 относиться к оконечному усилителю мощности, а не премпу?
И еще что делает(дает) регулятор Sweep?
« Последнее редактирование: Августа 05, 2012, 14:53:18 от AADAAD »

Оффлайн kynep

  • Ветеран форума
  • ******
  • Сообщений: 6828
  • Руби МиТоЛ!!!
Re: Замена ламп 12АХ7 возможно на что-то другое
« Ответ #20 : Августа 05, 2012, 14:57:26 »
AADAAD, собрано на этих же лампах, как и 90 процентов остальных гитарных преампов и усилителей.

Разбирайся, основных отличий 3:
1 - в твоей схеме последний триод используется как катодный повторитель, в схеме Кранка - усилитель.

2 - межкаскадные цепочки коррекции, разные номиналы, разное их кол-во.

3 - катодные резисторы, от них зависит усиление триода.

Вот тебе один документ, почитай внимательно, многое станет понятно:
* tube_preamp_circuity.pdf (80.83 КБ - загружено 89 раз.)

Sweep регулирует нижнюю середину. Довольно полезная крутилка.

V3 в твоей схеме, это фазоинвертер, он нужен для оконечника.

Оффлайн AADAAD Автор темы

  • Частый посетитель
  • **
  • Сообщений: 110
Re: Замена ламп 12АХ7 возможно на что-то другое
« Ответ #21 : Августа 05, 2012, 15:09:32 »
Нашел твою тему... Дурацкий вопрос, а семплы есть? Послушать очень хочется...

Оффлайн runing

  • Живу на форуме
  • *******
  • Сообщений: 12572
  • Киев
Re: Замена ламп 12АХ7 возможно на что-то другое
« Ответ #22 : Августа 05, 2012, 15:24:56 »
AADAAD, произведи замеры напряжения в сети. Когда по твоему мнению усилитель звучит хуже, есть вероятность, что в сети пониженное напряжение.

Оффлайн AADAAD Автор темы

  • Частый посетитель
  • **
  • Сообщений: 110
Re: Замена ламп 12АХ7 возможно на что-то другое
« Ответ #23 : Августа 05, 2012, 15:30:40 »
AADAAD, произведи замеры напряжения в сети. Когда по твоему мнению усилитель звучит хуже, есть вероятность, что в сети пониженное напряжение.
Гениально! Слона то я и не заметил! Первым делом замерю!

Оффлайн runing

  • Живу на форуме
  • *******
  • Сообщений: 12572
  • Киев
Re: Замена ламп 12АХ7 возможно на что-то другое
« Ответ #24 : Августа 05, 2012, 15:32:53 »
Если это подтвердится, то сетевой стабилизатор напряжения исправит ситуацию.

Оффлайн Makaroff

  • Живу на форуме
  • *******
  • Сообщений: 10487
  • DIY - my life
Re: Замена ламп 12АХ7 возможно на что-то другое
« Ответ #25 : Августа 05, 2012, 17:43:05 »
На этом электролите должно быть как минимум 12 вольт. У 12АХ7 на накал подается 12 вольт.

Это первое, второе, после диодного моста никак не будет 6.3В, т.к. напряжение выпрямленное в 1.41 раз больше переменного, путем несложных подсчетов получим:

6,3 * 1,41 = 8,883 В.

Немного подумав приходим к выводу что у ламп дикий недокал. Посему они так тускло светятся.

Для нормального результата, переменка должна быть не ниже 9 вольт.

9 * 1,41 = 12,69 В.

... и добавил:

Для увеличения Гейна, советую взглянуть в схему Кранка.
А как же падение в 1,2В на диодном мосту?

Оффлайн kynep

  • Ветеран форума
  • ******
  • Сообщений: 6828
  • Руби МиТоЛ!!!
Re: Замена ламп 12АХ7 возможно на что-то другое
« Ответ #26 : Августа 05, 2012, 19:42:22 »
А как же падение в 1,2В на диодном мосту?

 :okay:

Оффлайн AADAAD Автор темы

  • Частый посетитель
  • **
  • Сообщений: 110
Re: Замена ламп 12АХ7 возможно на что-то другое
« Ответ #27 : Августа 06, 2012, 07:32:34 »
Распотрошить усилитель мне вчера не удалось, но включить и поиграть пол часа смог, напряжение измерил в розетке было 220В, усилитель звучал отлично...  Попробую найти корреляцию между звуком и напряжением в сети...
В усилителе у меня три лампы V1 и V3 Electro-harmonix 12AX7EH и V2-китайская нонейм 12АХ7B, поменял местами V2 и V3 звук вроде бы не поменялся, но насколько мне помнится, при покупке продавец говорил что китайская лампа на месте лампы V2 лучше потому что Electro-harmonix-ы у него быстро наворачивались, почему не знаю...

AADAAD,
Вот тебе один документ, почитай внимательно, многое станет понятно:
(Ссылка на вложение)
Откуда документ? есть продолжение? там в конце про тэмброблоки говорилось...

З.Ы. Решил не переделывать свой усилитель потому что когда все нормально звук у него хорош даже при недостатке гейна... Буду просто собрирать Krankenshtein и сравню звук...

Оффлайн kynep

  • Ветеран форума
  • ******
  • Сообщений: 6828
  • Руби МиТоЛ!!!
Re: Замена ламп 12АХ7 возможно на что-то другое
« Ответ #28 : Августа 06, 2012, 07:41:06 »
Откуда документ? есть продолжение? там в конце про тэмброблоки говорилось...

Документ из сети, автор указан. Продолжения не видел...  :7:

Оффлайн y_moroz

  • Новичок
  • *
  • Сообщений: 76
Re: Замена ламп 12АХ7 возможно на что-то другое
« Ответ #29 : Августа 06, 2012, 07:42:55 »
при покупке продавец говорил что китайская лампа на месте лампы V2 лучше потому что Electro-harmonix-ы у него быстро наворачивались, почему не знаю...

Допустимое напряжение катод-подогреватель у ЕH 100в, а у тебя 4 триод работает катодным повторителем, напряжение на катоде относительно накала около 180в, вот и мрут.

Можно поднимать потенциал накала до 60-70 в, либо ставить ECC83, у них эот параметр 180в.