Автор Тема: Запилил бы что-нибудь басовое  (Прочитано 5487 раз)

0 Пользователей и 1 Гость просматривают эту тему.

Оффлайн runing

  • Живу на форуме
  • *******
  • Сообщений: 12572
  • Киев
Re: Запилил бы что-нибудь басовое
« Ответ #15 : Июня 23, 2014, 08:46:03 »
Не, продираться через тыщи операционников в современных изделиях в поисках смысла чего-то мне лениво :7:

А зачем тыщи операционников? Делаешь оконечник на TDA7294 (TDA7293) мощностью хоть 400ватт. Минимум деталей и денег.
Пред можно ламповый, начиная от простого алембика и до любого понравившегося.

Оффлайн Тимон Автор темы

  • Ветеран форума
  • ******
  • Сообщений: 3556
  • Мохнатый
Re: Запилил бы что-нибудь басовое
« Ответ #16 : Июня 23, 2014, 09:07:00 »
GeorgeM, Я ж про пред говорил. Пентоды и ампеги лепили в качестве драйвера ФИРН. УЛ выход попробовать можно, но отчего-то не прижилось оно, возможно по той же причине, что и в гитаре. Кстати, с УЛ выходом можно отбросить общую ОС (выходное сопротивление достаточно низкое и без нее) и сделать мастер-громкость между драйвером и ФИРНом, например. Ну это, если каскадов на пред не хватает)

Оффлайн AZG

  • Живу на форуме
  • *******
  • Сообщений: 95604
  • Санкт-Петербург
    • AZG CUSTOM
Re: Запилил бы что-нибудь басовое
« Ответ #17 : Июня 23, 2014, 09:08:22 »
GeorgeM, 200S конечно хорошо, но 6AN8 искать то еще удовольствие...

Тимон, Искры идейной... Так тебе звук или идея? Ты уж разберись.


Оффлайн GeorgeM

  • Ветеран форума
  • ******
  • Сообщений: 5432
  • тайный агент sovietguitars.com на ГП
Re: Запилил бы что-нибудь басовое
« Ответ #18 : Июня 23, 2014, 09:11:46 »
GeorgeM, Я ж про пред говорил. Пентоды и ампеги лепили в качестве драйвера ФИРН.
ага, но свою каку некоторые нюансы в звук оно таки вносит, я думаю.  ;)

Оффлайн Тимон Автор темы

  • Ветеран форума
  • ******
  • Сообщений: 3556
  • Мохнатый
Re: Запилил бы что-нибудь басовое
« Ответ #19 : Июня 23, 2014, 09:26:49 »
AZG, я не вижу откуда взяться интересному звуку от нескольких последовательных каскадов без каких-либо коррекций. Не рассматривать же всерьез 20дб перекосы от ультрахай и ультралоу.
Ты бы лучше напомнил, в чем субъективная разница между УЛ и обычным включением в контексте гитары)
GeorgeM, не исключено.

Оффлайн Angel

  • Опытный
  • ****
  • Сообщений: 769
Re: Запилил бы что-нибудь басовое
« Ответ #20 : Июня 23, 2014, 09:36:38 »
Странно, никто месу не вспомнил  ;)
http://www.mesaboogie.com/Product_Info/Out_of%20_Production/Bass_400_/bass_400_.html



« Последнее редактирование: Июня 23, 2014, 09:38:59 от Angel »

Оффлайн AZG

  • Живу на форуме
  • *******
  • Сообщений: 95604
  • Санкт-Петербург
    • AZG CUSTOM
Re: Запилил бы что-нибудь басовое
« Ответ #21 : Июня 23, 2014, 09:59:47 »
Angel, Меса хорошо, но идейной искры там тоже мало  8)

Тимон, От инструмента и басиста вестимо. А так, посмотри еще старые Трейсы, тоже звук зашибись и не такой классический как с Ампегами.

Оффлайн Тимон Автор темы

  • Ветеран форума
  • ******
  • Сообщений: 3556
  • Мохнатый
Re: Запилил бы что-нибудь басовое
« Ответ #22 : Июня 23, 2014, 11:19:20 »
Angel, оно похоже очень на уже предложенные варианты) Картинки с этого ресурса кстати не видно, если делать прямой линк на них.

Оффлайн Angel

  • Опытный
  • ****
  • Сообщений: 769
Re: Запилил бы что-нибудь басовое
« Ответ #23 : Июня 23, 2014, 12:30:28 »
Оно все похоже меж собой, играет только сильно по разному. А с картинками странно, у меня видно прям в сообщении.

Оффлайн Тимон Автор темы

  • Ветеран форума
  • ******
  • Сообщений: 3556
  • Мохнатый
Re: Запилил бы что-нибудь басовое
« Ответ #24 : Июня 23, 2014, 12:40:28 »
Angel, там защита от кроспостинга.

... и добавил:

Оно все похоже меж собой, играет только сильно по разному. А с картинками странно, у меня видно прям в сообщении.
К сожалению, послушать все варианты возможности нет. Как показывает практика небольшие изменения номиналов редко приводят к сильно разному результату...
« Последнее редактирование: Июня 23, 2014, 12:46:19 от Тимон »

Оффлайн KMG

  • Опытный
  • ****
  • Сообщений: 844
  • completely insane
    • KMG personal page
Re: Запилил бы что-нибудь басовое
« Ответ #25 : Июня 23, 2014, 12:47:13 »
Цитировать
Forbidden

You don't have permission to access /electronics/schematics/audio/pictures/mesaboogiebass4001.gif on this server.

Additionally, a 404 Not Found error was encountered while trying to use an ErrorDocument to handle the request.
Фильтрация по диапазону IP адресов
Через анонимайзер видно

Оффлайн akl

  • Живу на форуме
  • *******
  • Сообщений: 8114
  • не шарю ваще
Re: Запилил бы что-нибудь басовое
« Ответ #26 : Июня 23, 2014, 17:00:35 »
(нажмите чтобы показать/спрятать)
:D :pozor:

Оффлайн Тимон Автор темы

  • Ветеран форума
  • ******
  • Сообщений: 3556
  • Мохнатый
Re: Запилил бы что-нибудь басовое
« Ответ #27 : Июня 27, 2014, 21:10:29 »
В общем, пока у меня такие соображения:
  • должно быть два разных канала, которые можно включать параллельно
  • на роль таких каналов с учетом количества места на морде и ламповом бюджете усматриваются фендеройд аля алембик (ну или покрутить хайватт) и ранний портафлекс (тут я не оригинален)
  • применение 6SN7 или ее пальчикового аналога позволяет добавить по каскаду в каждый канал не загоняя усиление в небеса и дает возможность поиграть с расположением гейна у фендеройда

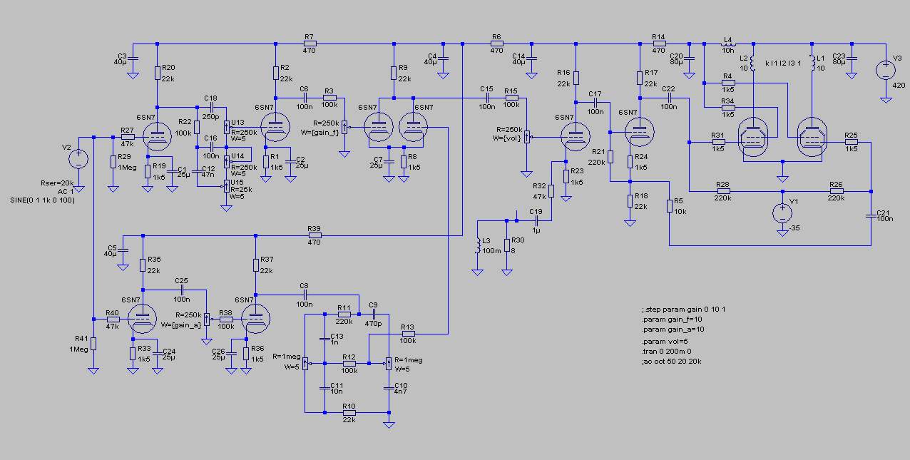
Структурно нарисовалось что-то такое:

1046770-0

Пока непонятки с питанием и режимами каскадов и не нравится мне чрезмерное итоговое усиление у мощника (начинает грузиться с половины мастера)

Оффлайн Rolly

  • Живу на форуме
  • *******
  • Сообщений: 9055
  • Мнение - не повод получить пулю сразу.
Re: Запилил бы что-нибудь басовое
« Ответ #28 : Июня 27, 2014, 21:28:09 »
По-моему, для баса нужна хорошая копрессия, а значит большая анодная нагрузка в преамповых каскадах. А вот мощник должен максимум неискажёнки давать, чтоб моща была и давление. :hmmm:

Оффлайн Тимон Автор темы

  • Ветеран форума
  • ******
  • Сообщений: 3556
  • Мохнатый
Re: Запилил бы что-нибудь басовое
« Ответ #29 : Июня 27, 2014, 21:35:57 »
Rolly, не исключено, по крайней мере поратфлексы отличаются большой анодной нагрузкой. То, что сейчас нарисовано один хрен из-за проблем с развязкой питания в реальности вряд ли заиграет. Но тут вопрос в другом: может кто отслушивал 6SN7 в разных режимах, чтоб не тыкать пальцем в небо? :)

... и добавил:

Кроме того недостаточно просто «положить» линию анодной нагрузки, нужно чтоб сигнал на сильно нелинейные участки как-то попадал)
« Последнее редактирование: Июня 27, 2014, 21:38:55 от Тимон »