Автор Тема: Boss Katana 50  (Прочитано 369408 раз)

0 Пользователей и 1 Гость просматривают эту тему.

Оффлайн Alex Leem

  • Эксперт
  • *****
  • Сообщений: 2558
  • LightMaster
    • YouTube
Re: Boss Katana 50
« Ответ #1500 : Апреля 10, 2019, 18:07:25 »
Нет, ну я понимаю, что rule of the thumb что транзисторный усилок воспринимается в два тише чем лампа той же мощности. Но... У катаны бошки заявленная мощность внутреннего пятидюймового динамика 0.25/15/30 ватт. Оно играет, можно бренчать... Но даже на 30 ватт громкость этой пятидюймовой пищалки не идет ни в какое сравнение с 5 (!!!) ваттной башкой Blackstar воткнутой в 1x12 каб. Просто даже рядом не стояло. Конечно, там лампа и каб. Но как же ватты, они хоть что-то значат ? 30 против 5!

В таких измерениях важны не только ватты, но еще и  чувствительность динамика, и их количество.
даже если сравнивать 12" гитарные динамики, они могут по чувствительности отличаться на 3 и более дБ, что равносильно двукратной разнице в мощности усилителя.

Оффлайн Keiler

  • Завсегдатай
  • ***
  • Сообщений: 283
  • To rock or not to be
Re: Boss Katana 50
« Ответ #1501 : Апреля 11, 2019, 20:04:58 »
Нет, ну я понимаю, что rule of the thumb что транзисторный усилок воспринимается в два тише чем лампа той же мощности. Но... У катаны бошки заявленная мощность внутреннего пятидюймового динамика 0.25/15/30 ватт. Оно играет, можно бренчать... Но даже на 30 ватт громкость этой пятидюймовой пищалки не идет ни в какое сравнение с 5 (!!!) ваттной башкой Blackstar воткнутой в 1x12 каб. Просто даже рядом не стояло. Конечно, там лампа и каб. Но как же ватты, они хоть что-то значат ? 30 против 5!
:D Все так. А если эту головушку в 2х12 наладить, то вообще туши свет. У меня Blackstar HT-5 RS, играю дома. Громче 9 часов включать отваживаюсь очень редко. Громче 10 - никогда.   

Оффлайн Spacefish

  • Новичок
  • *
  • Сообщений: 3
  • GuitarPlayer.Ru fan!
Re: Boss Katana 50
« Ответ #1502 : Апреля 13, 2019, 11:48:09 »
Доброго времени суток!
Такой вопрос. Собираюсь делать футсвич со входом для педали громкости. Раз у катаны один вход для свича и экспрессии, то думаю сделать свич с 3 кнопками - две для переключения каналов и третья для включения экспрессии. То есть, одно гнездо для входа педали добавить, спаять с кнопкой, а кнопку провести к общему выходу всех 3 кнопок. Планирую взять педаль из мануала.
Или лучше не заморачиваться и взять педаль с in/out и цеплять между гитарой и самим усилком?
По поводу крутилки presence. Если ее в тон студио один раз крутануть она сохранится так на всех пресетах (нет доступа к пк проверить)?
И еще вопрос. Если каналы А1 и А2 по дефолту включены, то Б1 и Б2 включаются при удержании кнопки панели. Как реализовать включение Б каналов на футсвиче? И работает ли подобное на боссовской fs-6?

« Последнее редактирование: Апреля 13, 2019, 13:27:47 от Spacefish »

Оффлайн zavbg

  • Опытный
  • ****
  • Сообщений: 532
Re: Boss Katana 50
« Ответ #1503 : Апреля 13, 2019, 13:03:53 »
Если каналы А1 и А2 по дефолту включены, то Б1 и Б2 включаются при удержании кнопки панели. Как реализовать включение Б каналов на футсвиче? И работает ли подобное на боссовской fs-6?
Одна кнопка фута переключает А1 и А2 (Б1 и Б2), вторая - переключение А и Б. Активный FS-6 - работает. И любой пассивный двухкнопочный с фиксируемыми переключателями тоже.

Оффлайн VadimK

  • Частый посетитель
  • **
  • Сообщений: 153
  • GuitarPlayer.Ru fan!
Re: Boss Katana 50
« Ответ #1504 : Апреля 13, 2019, 19:10:33 »
А пробовал кто нибудь катану как звуковуху подсоединять в гитар риг или похожее ?

Вкратце - установлен asio4all. В качестве входа катана. В качестве выхода обычная  реалтек звуковая, к которой подсоединены 2.1 колонки. Но на выходе звук с большим завалом в низы или в средние частоты. 

p.s. ноут с комбинированным микрофонным входом, по другому в него гитару не подключить. А внешней звуковухи нет.

--- update

Разобрался. Катана выдает свой сигнал, т.е. уже отмодулированный. Надо все ручки выкрутить в ноль, а громкость в 100.  Задержка 27ms получается.
« Последнее редактирование: Апреля 13, 2019, 20:20:01 от VadimK »

Оффлайн Spacefish

  • Новичок
  • *
  • Сообщений: 3
  • GuitarPlayer.Ru fan!
Re: Boss Katana 50
« Ответ #1505 : Апреля 13, 2019, 21:34:23 »
Через usb. Нужен кабель, как у принтеров.

Оффлайн powernow

  • Ветеран форума
  • ******
  • Сообщений: 4983
  • Стратокастер...пружины дают воздух в звуке!
Re: Boss Katana 50
« Ответ #1506 : Апреля 15, 2019, 09:56:39 »

Оффлайн Spacefish

  • Новичок
  • *
  • Сообщений: 3
  • GuitarPlayer.Ru fan!
Re: Boss Katana 50
« Ответ #1507 : Апреля 15, 2019, 11:59:24 »
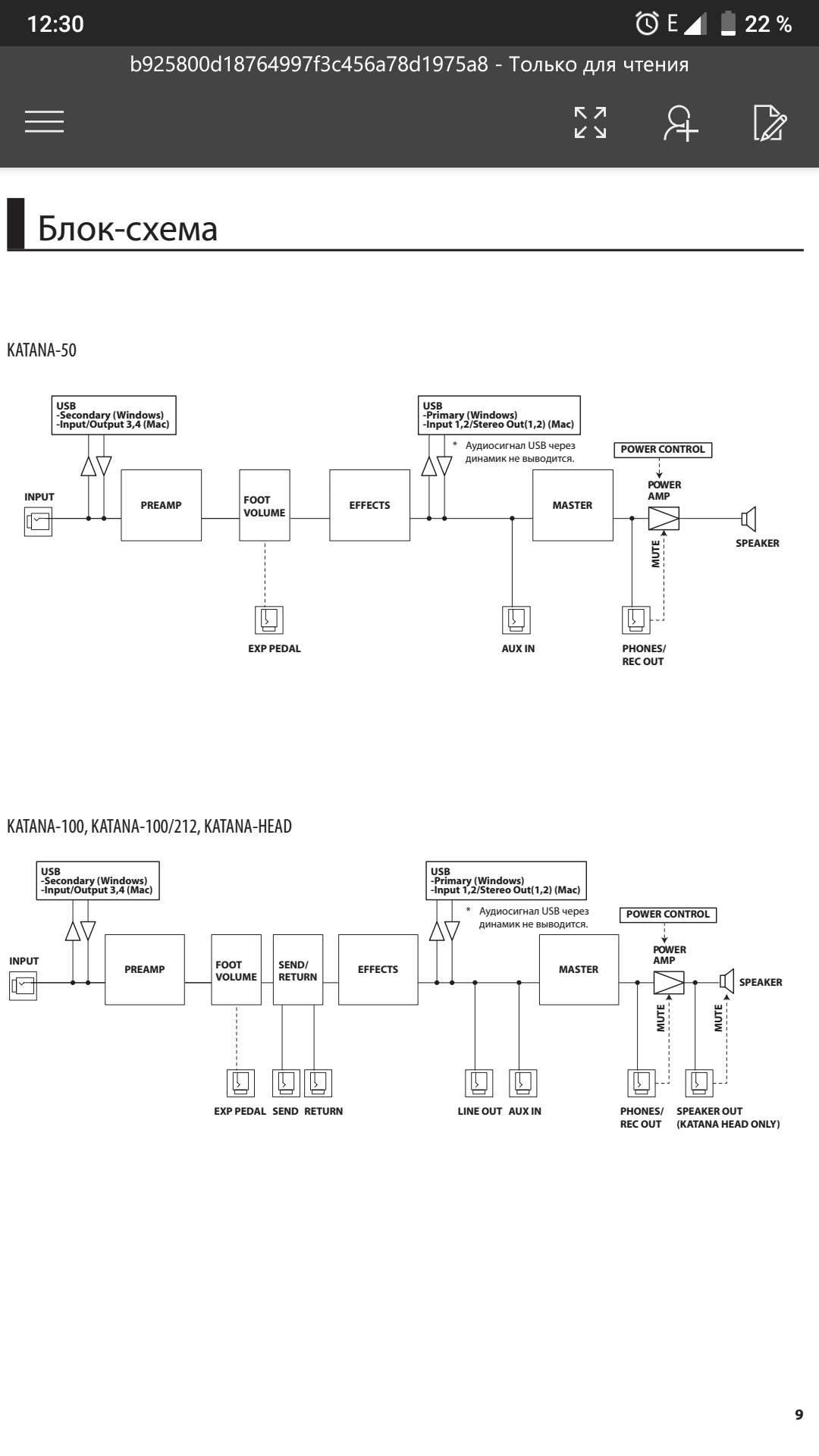
Поясните за работу лупера в ктн 100. Если лупер подключается в сенд/ретурн до эффектов, то как лупер будет запоминать эффекты? Например, сначала запись с перегрузом и при новой записи и смене канала на клин с дилеем старый канала сменится на клин, хотя должен же сохраняться перегруз? Судя по схеме, все лупы будут меняться и иметь эффект последнего лупа.
« Последнее редактирование: Апреля 15, 2019, 12:03:48 от Spacefish »

Оффлайн powernow

  • Ветеран форума
  • ******
  • Сообщений: 4983
  • Стратокастер...пружины дают воздух в звуке!
Re: Boss Katana 50
« Ответ #1508 : Апреля 16, 2019, 12:11:33 »

Оффлайн hafty

  • Новичок
  • *
  • Сообщений: 24
  • GuitarPlayer.Ru fan!
Re: Boss Katana 50
« Ответ #1509 : Мая 01, 2019, 19:33:04 »
Приветик
Решил начать играть на гитаре и купил себе катану 50
Хотел играть пост хардкор(00-0-00)
По типу аскингов и всего такого
Но стандартными крутилками вообще не могу добиться похожего тяжелого звука(все похоже на рок 80-х)
Я так понимаю что стоит втыкать юсб и уже крутить через прогу или я что то делаю не так?
Строй дроп д
Струны 11-56
Гитара schecter c-6

... и добавил:

Хотелось бы нарулить похожий звук https://youtu.be/DfDsX6SNaKg
« Последнее редактирование: Мая 01, 2019, 22:49:53 от hafty »

Оффлайн zavbg

  • Опытный
  • ****
  • Сообщений: 532

Оффлайн hafty

  • Новичок
  • *
  • Сообщений: 24
  • GuitarPlayer.Ru fan!
Re: Boss Katana 50
« Ответ #1511 : Мая 02, 2019, 11:39:54 »
А какой именно нужен а то я 0

Оффлайн Эдгар Курм

  • Опытный
  • ****
  • Сообщений: 865
  • GuitarPlayer.Ru fan!
Re: Boss Katana 50
« Ответ #1512 : Мая 02, 2019, 18:17:14 »
Строй дроп д
Струны 11-56
Гитара schecter c-6
11-56 в Drop D? Это что за мазахизм, к чему они такие там? Это же стандартный строй с дропнутой 6 в ре.

Оффлайн hafty

  • Новичок
  • *
  • Сообщений: 24
  • GuitarPlayer.Ru fan!
Re: Boss Katana 50
« Ответ #1513 : Мая 02, 2019, 19:25:48 »
Чтоб жирнее звучало
Да и на струнах написано что recommended for drop d tuning

Оффлайн powernow

  • Ветеран форума
  • ******
  • Сообщений: 4983
  • Стратокастер...пружины дают воздух в звуке!
Re: Boss Katana 50
« Ответ #1514 : Мая 07, 2019, 08:50:16 »
есть чел, который делает пресеты похожие на разные услилки культовые для Катаны, я у него купил один комплект, правда блюзовое, Сантана, Г. Мур.
https://www.youtube.com/watch?v=CGiYVS0doBY

посмотри его канал и сайт там много всего разного включая металл.. на ютубе много примеров где люди бесплатно дарят пресеты, с тестами, видео.