Автор Тема: Добавление лампы в цифро-транзисторную цепь гитарного сигнала  (Прочитано 2095 раз)

0 Пользователей и 1 Гость просматривают эту тему.

Оффлайн mmeat Автор темы

  • Частый посетитель
  • **
  • Сообщений: 139
  • Зарегистрированный
Приветствую,

имеет ли смысл для насыщения сигнала ламповыми эманациями добавить в цепь типа:
гитара - аудиоинтерфейс - интегральный усилитель - колонки

например ламповый микрофонный предусилитель с лампой 12AX7. например перед усилителем или перед интерфейсом.

видится весьма бюджетным решением.

какие ещё возможны технические решения по внедрению лампы в вышеописанную цепь?

Оффлайн deLuther

  • Живу на форуме
  • *******
  • Сообщений: 33530
  • alderman of morning star
    • Malefice
mmeat,
Ага, особенно портилку типа ART Tube MP... такое не стоит, только шума добавишь. Там и лампа больше для виду.
Ампсим уже должен давать все нужные гармоники, сильно гадить ещё смысла нет.

Оффлайн Андрей Мальков

  • Эксперт
  • *****
  • Сообщений: 1521
  • GuitarPlayer.Ru fan!
mmeat, Чтобы был смысл, и при этом бюджетно, то разве что самосборный ламповый буфер. Хороший(уж не говоря об отличном) ламповый преамп - нифига не бюджетно. Да и ампсимы современные вполне себе справляются, если хочется прям ламповости, тогда уж без четвертьмер, и звук строить через полноценный ламповый гитарный преамп, на который вешать только импульсы.

Оффлайн mmeat Автор темы

  • Частый посетитель
  • **
  • Сообщений: 139
  • Зарегистрированный
аргумент, что дешёвый микрофонный преамп может добавить шума - выглядит более менее состоятельным
аргумент, что хочешь лампу, бери ламповый преамп - тут нечего сказать. формирование гитарного сигнала - цифровое (vst). не это обсуждается.
не могу понять почему микрофонный преамп с лампой, собранный на заводе не может выполнить роль самодельного буфера?

в данном случае добавление лампы - это не гитарная заморочка, а аудиофильская. Если у кого-нибудь есть опыт - был бы рад услышать.
рассматривал замену интегрального усилителя на ламповый - но это очень дорого.

Оффлайн deLuther

  • Живу на форуме
  • *******
  • Сообщений: 33530
  • alderman of morning star
    • Malefice
mmeat,
В недорогих микрофонных предах лампа скорее украшение, усиление большей частью полупроводниковое, только шума больше чем через нормальный полупроводниковый пред :)
Настоящий ламповый микрофонный пред это дорого, не дешевле какого-нибудь бюджетного лампового гитарного преда, но который будет с задачей справляться значительно лучше.
« Последнее редактирование: Мая 22, 2019, 14:51:19 от deLuther »

Оффлайн Андрей Мальков

  • Эксперт
  • *****
  • Сообщений: 1521
  • GuitarPlayer.Ru fan!
mmeat, Не просто добавляет шума, а добавляет его много, ниразу не лампового, и на хайгейне вместо "вкусноты" получаем наоборот кашу. У меня есть похожий опыт, карта у меня хорошая(rme babyface), но в первой версии производитель зачем-то съэкономил, и hi-z вход всего 400 кОм, и буфер для гитары практически необходим. Использовал ретурн лампового преампа для этого, но реально, очень много шума на чем-то выше кранча, простой транзисторный буфер лучше в итоге(потом прикупил знаменитый ginger и закрыл вопрос). Знаю, что есть линейные ламповые буфера, как раз популярные у аудифилов, но нужен заточенный под гитару, c hi-z

Оффлайн deLuther

  • Живу на форуме
  • *******
  • Сообщений: 33530
  • alderman of morning star
    • Malefice
mmeat, Не просто добавляет шума, а добавляет его много, ниразу не лампового, и на хайгейне вместо "вкусноты" получаем наоборот кашу. У меня есть похожий опыт, карта у меня хорошая(rme babyface), но в первой версии производитель зачем-то съэкономил, и hi-z вход всего 400 кОм, и буфер для гитары практически необходим. Использовал ретурн лампового преампа для этого, но реально, очень много шума на чем-то выше кранча, простой транзисторный буфер лучше в итоге(потом прикупил знаменитый ginger и закрыл вопрос). Знаю, что есть линейные ламповые буфера, как раз популярные у аудифилов, но нужен заточенный под гитару, c hi-z
Ну скорее не сэкомомил, т.к. разницы в стоимости резюков для них наверно нет, какие-то тараканы у инженеров RME, от которых они избавились только с появлением BabyFace Pro (и то на сайте и в мануале так и указано 470кОм, хотя по факту, что они сами писали, 1 МОм).

Линейный ламповый буфер с низкими искажениями это очень-очень дорого, тысячи долларов, в то время как даже дешёвый ОУ искажений даст меньше (хотя это только один аспект). Но тут вопрос схемотехники скорее - в классе А сложно получить низкие искажения при гитарных уровнях сигнала. В классе B можно, в ОУ же ещё всё тонко настраивается чтобы кроссовер-дисторшн был как можно меньше. Кто-то же наоборот к искажениям стремится. И тут важно не что транзисторный, а что на ОУ, на транзисторах в классе А тоже искажений будет много, что нередко эксплуатируется в некоторых предах/директбоксах/входах карт, ещё и хвастаются что искажения "как у лампы" :)
« Последнее редактирование: Мая 22, 2019, 17:06:31 от deLuther »

Оффлайн mmeat Автор темы

  • Частый посетитель
  • **
  • Сообщений: 139
  • Зарегистрированный
в моих теоретических планах было поставить лампу между интерфейсом и усилителем колонок. так вообще делается?

Оффлайн deLuther

  • Живу на форуме
  • *******
  • Сообщений: 33530
  • alderman of morning star
    • Malefice
Мониторинг лучше честный, а то будешь не пойми что крутить :)

В-принципе для того же сигнала снятого микрофоном сатюрация тоже может применяться, так что, с одной стороны, это вроде как нормально, но обычно мониторинг лучше оставлять как можно честнее. Хочется сатюрации опосля - можно какой-нибудь плаг-сатюратор ещё довесить после импульса, чтобы гадил гармониками нефильтрованными :)
« Последнее редактирование: Мая 22, 2019, 17:10:03 от deLuther »

Оффлайн Андрей Мальков

  • Эксперт
  • *****
  • Сообщений: 1521
  • GuitarPlayer.Ru fan!
в моих теоретических планах было поставить лампу между интерфейсом и усилителем колонок. так вообще делается?
Ну если в оригинале, это например дорогой ламповый микрофонный преапм, котрый сатурирует сигнал с микрофона(обычно тоже не бюджетного),который снимает сигнал с кабинета. С другой стороны, попытка- не пытка  :) Собрать тот-же буфер return отдельно - не ракетная хирургия совсем.

Оффлайн deLuther

  • Живу на форуме
  • *******
  • Сообщений: 33530
  • alderman of morning star
    • Malefice
У ретурна скорее искажения могут оказаться больше чем стоит в данном контексте.

Оффлайн Андрей Мальков

  • Эксперт
  • *****
  • Сообщений: 1521
  • GuitarPlayer.Ru fan!
У ретурна скорее искажения могут оказаться больше чем стоит в данном контексте.
Ну ламповый буфер тоже не великий секрет схема  :) Естественно с полноценным высоким питанием, качественной комплектухой, то и там даже до десятки тысяч не дойдем. Смысл в этом конечно... гиковский :), но снова, если хочется - чего бы и нет?

Оффлайн deLuther

  • Живу на форуме
  • *******
  • Сообщений: 33530
  • alderman of morning star
    • Malefice
Ну ламповый буфер тоже не великий секрет схема  :) Естественно с полноценным высоким питанием, качественной комплектухой, то и там даже до десятки тысяч не дойдем. Смысл в этом конечно... гиковский :), но снова, если хочется - чего бы и нет?
А оно всё равно с искажениями :)
Ограничение несимметричное, линейная область достаточно мала. Это когда класс А, как более-менее обычно у усилков бывает, насколько помню. Можно просто посимулировать немного, для того чтобы понять возможности. Либо надо собирать что-то напоминающее операционный усилитель на лампах :)

Оффлайн Андрей Мальков

  • Эксперт
  • *****
  • Сообщений: 1521
  • GuitarPlayer.Ru fan!
А оно всё равно с искажениями :)
Так этого и просют же  ;D А если чистый линейный и без искажений... ну вариантов много, проще и дешевле.

Оффлайн Vitality

  • Эксперт
  • *****
  • Сообщений: 2890
  • Хевиметл в кожну хату!
    • ВК
Линейный ламповый буфер с низкими искажениями это очень-очень дорого, тысячи долларов
А зачем ставить тогда его? Наоборот ставят лампу что бы добавить нелинейных ламповых искажений.

... и добавил:

Ограничение несимметричное, линейная область достаточно мала.
И что вы хотите этим сказать? А представьте какие искажения даёт гитарный динамик, давайте вместо кабинета поставим Hi-Fi колонку.  :D

ПыСы
Для ТС- суть любой студийной обработки - управляемо добавлять искажений, так что не слушай никого.
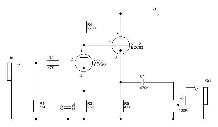
Можно самому собрать на одной лампе ECC83 простейший каскад
« Последнее редактирование: Мая 23, 2019, 17:21:23 от Vitality »