Автор Тема: ФУЗЗ-туса. Мнения, советы, предпочтения, холивары.  (Прочитано 643418 раз)

0 Пользователей и 1 Гость просматривают эту тему.

Оффлайн nout

  • Живу на форуме
  • *******
  • Сообщений: 9177
  • Нестабильный ясень
Подстройка на R18 на самом деле отвечает за подстройки гейн фузза в общем смысле. Так и есть. Но стоит пояснить далее.
При этом меняя номинал R21 так же будешь менять гейн фузза до каких-то значений усиления.

Но я думаю что автор этого изделия уже посчитал номинал R21 и значение R18 для подстройки, так, чтобы выжать максимум.

Кроме того регулятор гейна в привычном понимании гейна туда не сделать, схема не позволяет. Тут весь смысл в том, задумка такая, чтобы дать максимум усиления сразу, одним включением кнопки фузз и регулятор R18 всего лишь корректор, нежели ручка гейна.
« Последнее редактирование: Июня 29, 2024, 22:35:59 от nout »

Оффлайн ну что ж

  • Живу на форуме
  • *******
  • Сообщений: 7374
  • Александр
http://youtu.be/iS8VRwi31Pw
Двумя подстроечниками такой звук сейчас на синглах и на хамбакерах

... и добавил:

Замена кремниевого на германиевый уведёт режимы транзисторов далеко в сторону и, скорее всего, получится неблагозвучный срач.
Смягчить злобный звук кремниевого транзистора можно, приземляя его коллектор на массу конденсатором 1...10 нФ ;)
ну не сказал бы что он более злобный он более рваный более кусачий.
И ручкой громкости он совсем никак не рулится. Настроить вкусный кранч прибрав ручку громкости не выйдет.
При этом недостатки Германиевой схемы в виде радио и прорывающегося радио также есть.
Ну в общем и целом педаль Полтава это такой хлам который надо доводить когда его доведёшь будет нормально Я вот не знаю у меня такая же шестиштырьковая п2к есть но с фиксацией если я на те же штырьки припаяюсь у меня всё нормально будет? потому что там включение вибрато оно без фиксации- пока держишь педаль нажатой, поэтому люди переделывают на п2к с фиксацией

... и добавил:

Ну а то, что её продают за 15-22 тысячи это я считаю ну совсем уж трэш, с учётом общего интереса ну три-пять это максимум.
При том что это не готовый продукт а его надо доделывать
« Последнее редактирование: Июня 30, 2024, 06:36:54 от ну что ж »

Онлайн Geezer

  • Живу на форуме
  • *******
  • Сообщений: 12665
  • Atypique
Цитировать
его надо доделывать

"Всё можно наладить, если вертеть в руках достаточно долго" - Закон Мэрфи ;)

Оффлайн Crocodile89

  • Новичок
  • *
  • Сообщений: 86
  • GuitarPlayer.Ru fan!
"Всё можно наладить, если вертеть в руках достаточно долго" - Закон Мэрфи ;)
А если долго сидеть на берегу реки, можно увидеть, как проплывает доделанная и уже налаженная "Полтава" (с) Китайская мудрость  :D

Оффлайн Bro Deadly

  • Живу на форуме
  • *******
  • Сообщений: 8006
    • vaya aqui

При этом недостатки Германиевой схемы в виде радио и прорывающегося радио также есть.

Это не баг,а фича! Люди специально делают педали, а другие их покупают, которые имитируют разные радио-помехи. А тут нате вам бесплатно!
Крутяк же! 8)

... и добавил:

Фузз + квака + радио-помехи = адова смесь. Осталось только октавер воткнуть. :crazy:
« Последнее редактирование: Июня 30, 2024, 23:39:30 от Bro Deadly »

Онлайн Geezer

  • Живу на форуме
  • *******
  • Сообщений: 12665
  • Atypique
Цитировать
их покупают, которые имитируют разные радио-помехи

Ахаха, а ведь в этом что-то есть!
Как-то, перетыкивая разные транзисторы в типовой ФуззФэйс, нашёл пару КТ315, которые не просто шипели в паузе (эти транзисторы по определению не являются малошумящими), но издавали необычный амбиентный звук, напоминающий отдалённый шум прибоя, и отложил эту "сладкую парочку" в отдельный мешочек - с твёрдым намерением в будущем поселить их в отдельный примус 8)

Оффлайн ну что ж

  • Живу на форуме
  • *******
  • Сообщений: 7374
  • Александр
Нойзгенераторы есть и есть люди, которые их делают и у них свой рынок потребитилей

... и добавил:

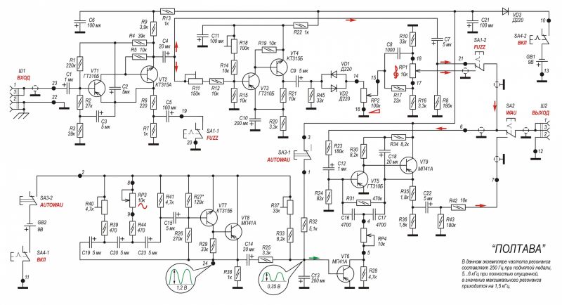
Если квак слишком утробный в положении "У", тогда надо или уменьшить номиналы конденсаторов С16 и С17 (4700 пФ -> 3300 пФ), или припараллелить к квакающему потенциометру резистор на 10...15 кОм ;)
Потенциометр кваки который физически двигает Гребёнка педали?
На какие ноги паять?
« Последнее редактирование: Июля 01, 2024, 06:57:39 от ну что ж »

Онлайн Geezer

  • Живу на форуме
  • *******
  • Сообщений: 12665
  • Atypique
Цитировать
На какие ноги паять?

Вот схема:



У переменного резистора RP4 10k задействованы 2 ноги (контактные номера на плате 4 и 5), вот к ним и припаять резистор на 10...15 кОм.
Если этот резистор окажется меньше оптимального, тогда квак будет делать не "УА", а "ОА".

... и добавил:

Касательно запорчатости фузза - это делает диодная пара VD1, VD2.
Эти диоды можно закоротить, и их пороговое действие прекратится, но тогда будет беспрепятственно прослушиваться шум и фон в паузе.

... и добавил:

Желаемый гейн фузза устанавливается подстроечником R11 150k.
Рабочая точка коллектора VT4 (характер искажений фузза) устанавливается подстроечником R18 100k.
« Последнее редактирование: Июля 01, 2024, 11:29:58 от Geezer »

Оффлайн Knopfler

  • Живу на форуме
  • *******
  • Сообщений: 11085
  • Mojo-Head

Оффлайн ну что ж

  • Живу на форуме
  • *******
  • Сообщений: 7374
  • Александр
Вот схема:



Касательно запорчатости фузза - это делает диодная пара VD1, VD2.
Эти диоды можно закоротить, и их пороговое действие прекратится, но тогда будет беспрепятственно прослушиваться шум и фон в паузе.
.
Вот тут уже я узнаю zvex когда у него идёт режим постоянного генерации какого-то тона фона и другими ручками можно добиваться изменения тона постоянно звучащего звука как будто бы генерация на определённой ноте

... и добавил:

Нельзя ли на диоды поставить переменник и добиваться при этом такого эффекта?
« Последнее редактирование: Июля 01, 2024, 16:31:20 от ну что ж »

Оффлайн painful

  • Живу на форуме
  • *******
  • Сообщений: 14915
  • Зарегистрированный
Вот тут уже я узнаю zvex когда у него идёт режим постоянного генерации какого-то тона фона и другими ручками можно добиваться изменения тона постоянно звучащего звука как будто бы генерация на определённой ноте
осцилляция называется  :rolleyes:

... и добавил:

Нельзя ли на диоды поставить переменник и добиваться при этом такого эффекта?
неа, не получится

Оффлайн ну что ж

  • Живу на форуме
  • *******
  • Сообщений: 7374
  • Александр
Geezer, нашел тут
Есть из радиоприёмника три штуки по 220 ком



... и добавил:

Можно сделать вот такое извращение крепёжные планки есть

« Последнее редактирование: Июля 03, 2024, 13:17:57 от ну что ж »

Оффлайн Knopfler

  • Живу на форуме
  • *******
  • Сообщений: 11085
  • Mojo-Head
Хочу другой фузз под юнивайб, с более гибкими настройками, потому что мой волк делюкс-это жЫр, в основном. Но маффоид тоже не хочу.

Вот думаю или универсальный комбайн на базе фуззфейса:
https://www.youtube.com/watch?v=oetZJGNTg38
https://www.youtube.com/watch?v=NudeO9MPyu4

Или хтонического ктулху:
https://www.youtube.com/watch?v=ZBcsBKqTlkc
https://www.youtube.com/watch?v=XWojLUzbWrM

Ктулха почти в два раза дешевле, но 69 уж больно бахатый опциями.

Оффлайн Bro Deadly

  • Живу на форуме
  • *******
  • Сообщений: 8006
    • vaya aqui

Оффлайн ну что ж

  • Живу на форуме
  • *******
  • Сообщений: 7374
  • Александр
осцилляция называется  :rolleyes:

... и добавил:
неа, не получится
Ага понятно спасибо нашёл сдвоенный подстроечник 22 кОм
Можно ли из него сделать 100 ком добавлением последовательно двух резисторов или глубина регулировки будет недостаточной

... и добавил:








Один ещё как про как видимо с крутизной B
« Последнее редактирование: Июля 20, 2024, 16:24:06 от ну что ж »