Автор Тема: Гитарный усилитель 50вт за 100р!  (Прочитано 19112 раз)

0 Пользователей и 1 Гость просматривают эту тему.

Оффлайн deLuther

  • Живу на форуме
  • *******
  • Сообщений: 33530
  • alderman of morning star
    • Malefice
Re: Гитарный усилитель 50вт за 100р!
« Ответ #45 : Апреля 11, 2021, 12:40:47 »
на мой слух просто преамп в TDA3118 звучит плоско, даже в кабинет...
Надо обратную связь приделывать. Так и есть, когда подключал свой ENGL E430 прямо к кабинету (усилитель для наушников 5 Вт тоже на микрухе), то тоже плоско, как и в мощник Randall RG75.
Вот с ламповым концом или с KMG 5W уже нормально, тюбкейк тоже примерно такое же должен давать, плюс-минус.
« Последнее редактирование: Апреля 11, 2021, 12:43:02 от deLuther »

Оффлайн fed13fed

  • Эксперт
  • *****
  • Сообщений: 1891
Re: Гитарный усилитель 50вт за 100р!
« Ответ #46 : Апреля 11, 2021, 13:20:02 »



Оффлайн впальто

  • Завсегдатай
  • ***
  • Сообщений: 329
  • GuitarPlayer.Ru fan!
Re: Гитарный усилитель 50вт за 100р!
« Ответ #47 : Апреля 11, 2021, 15:39:30 »
впальто,
По сути у тебя в схеме как раз часть такого ТБ и есть, в виде презенса, можно ещё модифицировать обратную связь и добавить дептс.
Раз уж роль нагрузки играет реальный кабинет.

один из регулятров есть дептс или близко к тому что называют дептс, регулируется положительная связь поэтому регулировки "перевернутые" относительно  усилителей где связь отрицательная

Оффлайн VaDeR

  • Эксперт
  • *****
  • Сообщений: 2151
Re: Гитарный усилитель 50вт за 100р!
« Ответ #48 : Апреля 11, 2021, 16:15:04 »
схема тавай:)

Оффлайн впальто

  • Завсегдатай
  • ***
  • Сообщений: 329
  • GuitarPlayer.Ru fan!
Re: Гитарный усилитель 50вт за 100р!
« Ответ #49 : Апреля 11, 2021, 17:25:45 »

 раньше в сообщении была,

 дорисовал только вместе с потами

Оффлайн VaDeR

  • Эксперт
  • *****
  • Сообщений: 2151
Re: Гитарный усилитель 50вт за 100р!
« Ответ #50 : Апреля 11, 2021, 18:13:44 »
честно скажу - как подключить в эту цепь плату 3118 и дин не дошло ...

Оффлайн Салют

  • Завсегдатай
  • ***
  • Сообщений: 458
Re: Гитарный усилитель 50вт за 100р!
« Ответ #51 : Апреля 11, 2021, 20:16:33 »
Салют,
А это именно по той схеме? Я думал что он уже по более новым своим наработкам делает, как раз и привёл пример его усилков (DevilAmp) что неплохо выходит.
Ну насколько я сумел понять, то Slo100 от DevilAmp - это Slo100 по вышеприведённой схеме + FlintHead (некий эмулятор оконечника) + оконечник на микрухе.

... и добавил:

Кстати, в тему топика, как-то давно году в 14-м собирал себе вот такой оконечник:
https://datagor.ru/amplifiers/chipamps/86-usilitel-madfeedback-1-tda7293.html
вполне успешно играет.
Там в статье написано, что этот усилитель - "инвертирующий полу-ИТУН с F-образной гибридной ООС. Включает в себя как ОС по напряжению, так и по току. Ураганное, чистое и динамичное звучание." Разбираюсь я в этом ровным счётом никак, поэтому понял только последнее предложение  ;D
Также там сказано, что выходное сопротивление усилителя примерно 10 ом, что в сумме с вышеизложенным, как я понял, благотворно сказывается на раскрытии гитарным кабинетом своих положительных качеств.
« Последнее редактирование: Апреля 11, 2021, 20:25:21 от Салют »

Оффлайн VaDeR

  • Эксперт
  • *****
  • Сообщений: 2151
Re: Гитарный усилитель 50вт за 100р!
« Ответ #52 : Апреля 11, 2021, 21:25:28 »

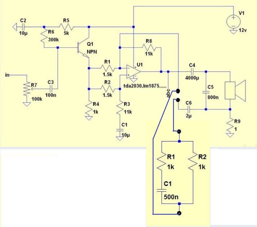
что то типа того должно получиться?

Оффлайн deLuther

  • Живу на форуме
  • *******
  • Сообщений: 33530
  • alderman of morning star
    • Malefice
Re: Гитарный усилитель 50вт за 100р!
« Ответ #53 : Апреля 11, 2021, 22:03:44 »
Ну насколько я сумел понять, то Slo100 от DevilAmp - это Slo100 по вышеприведённой схеме + FlintHead (некий эмулятор оконечника) + оконечник на микрухе.
Спасибо за инфу.

Оффлайн AlexSpawn

  • Частый посетитель
  • **
  • Сообщений: 249
  • GuitarPlayer.Ru fan!
Re: Гитарный усилитель 50вт за 100р!
« Ответ #54 : Апреля 12, 2021, 06:28:44 »
Подгруз усилителя класса D скорее всего не даст приятного слуху звука электрогитары, который получается при подгрузе лампового усилителя.
И как часто люди подгружают ламповый оконечник, играя дома на диване на квартирной громкости?
Имхо приведенный в видеоролике усилок это чисто домашний вариант для начинающих (как в схемотехнике, так и в гитаризме), как компромисс из серии "точно не хуже бюджетных транзисторных комбиков". Я видел уличных гитаристов, которые с преампа АМТ через встроенный кабсим отдавали сигнал в линию и это не звучало как-то прям отстойно.

Оффлайн Crusader Автор темы

  • Опытный
  • ****
  • Сообщений: 704
Re: Гитарный усилитель 50вт за 100р!
« Ответ #55 : Апреля 13, 2021, 14:10:17 »

CHAS Masterlead

Описание: Звук легендарных усилителей Marshall в маленькой коробочке. Педаль позволяет получить объемный, хрустящий, мощный перегруз, обладающий великолепной динамикой и чувствительностью к звукоизвлечению, как на настоящем ламповом аппарате, но в то же время сохраняя отличную читаемость. Ручка Drive в крайнем левом положении по структуре перегруза делает звучание педали ближе к Marshall 1959 Super Lead Plexi, в крайнем правом положении звучание в духе раскочегаренного на полную катушку и подогретого JCM800, легенды металла 80-х — 90-х не теряющего актуальности по сей день. Ручкой Gain наруливается звук от клина до хайгейна, то же самое позволяет делать и ручка громкости на гитаре. Таким образом педаль подойдет как для игры фанка, блюза, так и хард-рока, металла и современных экстремальных стилей. На борту педали находится спикерсимулятор, который позволяет получить качественный гитарный саунд прямо в линию без использования гитарных усилителей и кабинетов. Спикерсимулятор устроен таким образом, что во время байпаса эффекта его выход все равно остается в работе, что дает возможность использовать эту педаль в качестве спикерсима для других эффектов. В педали применен холодный обход (True Bypass), что гарантирует прямое прохождение сигнала при выключенном эффекте.

4,500.00р


TPA3118

Если перед TPA3118 подключить CHAS Masterlead нормальный будет звук?


Bull-112R Гитарный кабинет, 80Вт, Yerasov

Какой мощности должен быть кабинет для этого усилителя?
« Последнее редактирование: Апреля 13, 2021, 14:30:42 от Crusader »

Оффлайн fed13fed

  • Эксперт
  • *****
  • Сообщений: 1891
Re: Гитарный усилитель 50вт за 100р!
« Ответ #56 : Апреля 13, 2021, 14:37:07 »
Crusader, может лучше амт преамп? М1 или М2, например

Оффлайн VaDeR

  • Эксперт
  • *****
  • Сообщений: 2151
Re: Гитарный усилитель 50вт за 100р!
« Ответ #57 : Апреля 13, 2021, 14:50:58 »
fed13fed
поддерживаю, лучше преамп + немного поколдовать с обвязкой оконечника, идеи на форуме уже есть

Оффлайн AlexSpawn

  • Частый посетитель
  • **
  • Сообщений: 249
  • GuitarPlayer.Ru fan!
Re: Гитарный усилитель 50вт за 100р!
« Ответ #58 : Апреля 14, 2021, 06:15:43 »
Crusader, может лучше амт преамп? М1 или М2, например
так этот Chas Superlead и есть преамп, разве нет?

Оффлайн Crusader Автор темы

  • Опытный
  • ****
  • Сообщений: 704
Re: Гитарный усилитель 50вт за 100р!
« Ответ #59 : Апреля 14, 2021, 07:59:18 »
так этот Chas Superlead и есть преамп, разве нет?

Chas Masterlead правильно.

https://youtube.com/v/y-Wez_tvABE

... и добавил:

https://youtube.com/v/TOHx4-3ZU9s

... и добавил:

По-моему, так любая примочка и есть предусилитель.
« Последнее редактирование: Апреля 14, 2021, 08:10:07 от Crusader »