Итак, небольшой отчет, о том, чем закончилось "воспаление мозга".
1я часть....
Когда пришло понимание, что 10 и 45 Вт, это совсем не то, что было моим пониманием, начал судорожно писать по форумам ВК и прочим, о том кто как решает проблему. Бардак внутри шасси тоже заставлял задуматься, о смысле данного предприятия (радиотехник я "нулевый", кабель и тембрблок в гитаре еще спаять могу, но не более)....оказалось зря.
Мне написал ВК один неравнодушный человечек из Перми, радиолюбитель, гитарист, у которого как раз такой-же Классик. Зовут его Костя (kot-perm на форуме,
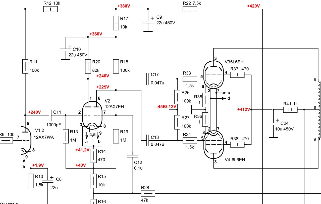
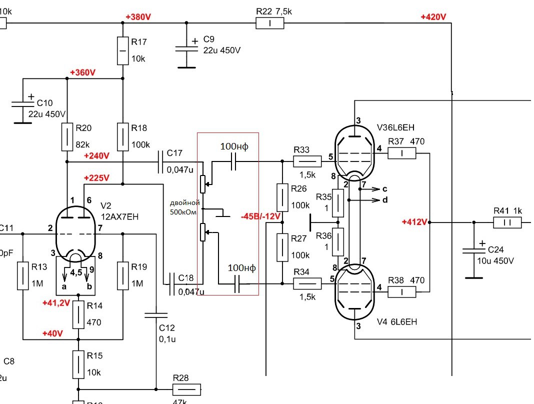
https://vk.com/kostya.grek - ВК) Он рассказал, что в свой комбик, путем нехитрых переделок, он внедрил Master Volume, и родная громкость Классика работает, как полноценный Gain, что позволяет на небольшой громкости добиться хрустящего классического кранча. Переделки нехитрые, но мне показались они полным космосом. Пришли к выводу (я настоял), что лучше он сам мне сделаает, всё тоже самое, как и на своем Классике+ наведет порядок внутри шасси и заменит родной пот громкости (он шуршал и щелкал). Короче мой Классик, точнее его шасси без ламп, поехало в Пермь на модернизацию...
Тем временем пришли кое-какие запчасти от Ерасова и из Китая и я продолжил дорабатывать родной кабинет. Новый корпус делать не стал, идея его сделать меньше сразу отпала, т.к. внутри и так все довольно компактно. Смастерил только небольшую дверцу снизу, которая открывается вместе с решеткой, защищающей лампы.






В это время Модернизация комбика шла полным ходом, с приходящими от Кости фотоотчетами...






Итак. Пришло ко мне обратно доработанное шасси, и я собрал всё "в кучу"

Лицевую панель перекрашивать не стал, оставил старые потертости, лишь покрыл глянцевым золотистым нитролаком. Вместо родных "клювиков"(оставил Косте, ему нужнее), установил новые а-ля Marshall. В планах еще наклейки надписей другие сделать, а пока прошу любить и жаловать... Мой обновленный Yerasov Classic 45 !!!







Звук, как и писал Костя, кранчевый, то что надо блюз там хреначить всякий, а как-же Панк-рок и Митолл там всякий, короче "вернулся я к нашим старым баранам", к вопросу, о котором спрашивал в самом начале, когда создал эту тему. Но об этом во второй части.
Продолжение следует....