Автор Тема: Проблема с басовым преампом  (Прочитано 56 раз)

0 Пользователей и 1 Гость просматривают эту тему.

Оффлайн Kurenkou Автор темы

  • Частый посетитель
  • **
  • Сообщений: 156
  • GuitarPlayer.Ru fan!
Проблема с басовым преампом
« : Марта 12, 2026, 11:39:34 »
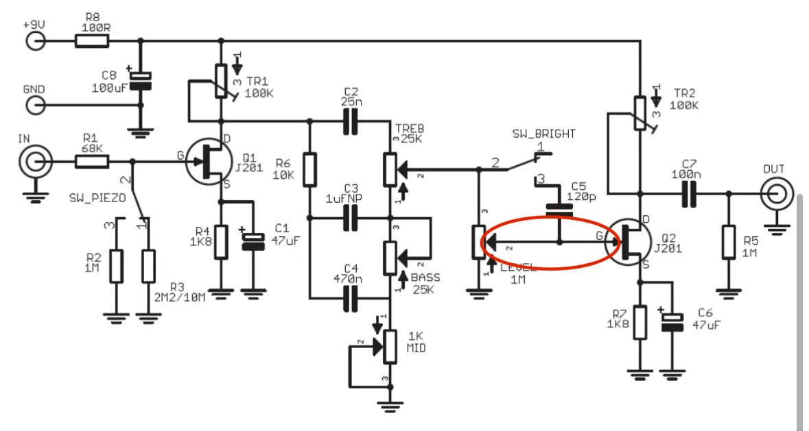
В общем спаял я преамп по схеме ниже, и он сильно шумит, я выявил что прикасаясь к проводу (отмечен красным) и крышке потенциометра громкости шум увеличивается. Что сделать, заземлить крышку? Тогда останется вопрос с проводом. В общем подскажите что вы думаете?😬😬