Автор Тема: Фан-клуб Mesa Boogie  (Прочитано 656936 раз)

0 Пользователей и 2 Гостей просматривают эту тему.

Оффлайн AZG

  • Живу на форуме
  • *******
  • Сообщений: 95740
  • Санкт-Петербург
    • AZG CUSTOM
Re: Фан-клуб Mesa Boogie
« Ответ #3015 : Августа 23, 2017, 21:01:34 »
Cyberwolf, В М5 тот-же сет хорошо идет. Можно и ЕН, будет немного плотнее и собраннее.

M1g, Грелка все правит для немоденного варианта. Если Гейны поставить нормальные, то не нужна. Разницу сам знаешь.

Pecheneg, Молодец! Потом такой же хрен найдешь. Я вот очень жалею, что не получилось разменяться в свое время. Владелец электровоза передумал.

Оффлайн Pecheneg

  • Частый посетитель
  • **
  • Сообщений: 194
  • С набегами
Re: Фан-клуб Mesa Boogie
« Ответ #3016 : Августа 23, 2017, 21:07:18 »

M1g, Грелка все правит для немоденного варианта. Если Гейны поставить нормальные, то не нужна. Разницу сам знаешь.

А что за история с гейнами?))

Оффлайн AZG

  • Живу на форуме
  • *******
  • Сообщений: 95740
  • Санкт-Петербург
    • AZG CUSTOM
Re: Фан-клуб Mesa Boogie
« Ответ #3017 : Августа 23, 2017, 21:11:40 »
А что за история с гейнами?))

Самый простой мод. Ставим Гейны A1M вместо А250К. Выше по топику много описано.

Оффлайн M1g

  • Живу на форуме
  • *******
  • Сообщений: 7239
  • The MUTILATOR
Re: Фан-клуб Mesa Boogie
« Ответ #3018 : Августа 23, 2017, 21:16:59 »
А что за история с гейнами?))
замена пота даёт поплотнее саунд и более собранный низ НО в рамках разумного, без чудес.

Оффлайн AZG

  • Живу на форуме
  • *******
  • Сообщений: 95740
  • Санкт-Петербург
    • AZG CUSTOM
Re: Фан-клуб Mesa Boogie
« Ответ #3019 : Августа 23, 2017, 21:56:50 »
Ну без чудес для любителей гейн на полную. А если рулить промежуточные положения, то есть реальная прибавка по гейну, есть более четкое звучание на средних значениях гейна и да, тот самый оформленный низ.

Оффлайн DDDen

  • Опытный
  • ****
  • Сообщений: 870
  • ГИТАРАНИСТ
Re: Фан-клуб Mesa Boogie
« Ответ #3020 : Августа 24, 2017, 07:39:04 »
У меня Марк в ветераны звучит волшебно ! Кстати AZG спасибо за всё , вопрос исчерпан , только лампы нужны ))

Онлайн mulhollanddrive

  • Ветеран форума
  • ******
  • Сообщений: 3027
Re: Фан-клуб Mesa Boogie
« Ответ #3021 : Августа 24, 2017, 08:37:17 »
Pecheneg, Давай видос, интересно.))

Оффлайн AZG

  • Живу на форуме
  • *******
  • Сообщений: 95740
  • Санкт-Петербург
    • AZG CUSTOM
Re: Фан-клуб Mesa Boogie
« Ответ #3022 : Августа 24, 2017, 08:46:53 »
DDDen,  ;)

Оффлайн Cyberwolf

  • Ветеран форума
  • ******
  • Сообщений: 4318
  • Мозг-ква
Re: Фан-клуб Mesa Boogie
« Ответ #3023 : Августа 25, 2017, 10:37:58 »
Cyberwolf, В М5 тот-же сет хорошо идет. Можно и ЕН, будет немного плотнее и собраннее.



У тебя есть комплет для марка 5 на продажу?
Поэксперементировать хочу)

Оффлайн AZG

  • Живу на форуме
  • *******
  • Сообщений: 95740
  • Санкт-Петербург
    • AZG CUSTOM
Re: Фан-клуб Mesa Boogie
« Ответ #3024 : Августа 25, 2017, 14:32:55 »
У тебя есть комплет для марка 5 на продажу?
Поэксперементировать хочу)

Пиши полный список в личку - все будет. Поход на склад примерно в 10-х сентября.

Оффлайн lumoder Автор темы

  • Эксперт
  • *****
  • Сообщений: 2307
  • Les&Paul
Re: Фан-клуб Mesa Boogie
« Ответ #3025 : Августа 27, 2017, 20:21:03 »
Отчитываюсь по DeoxIt.
Хорошая штука, спасла от шуршания пот которому не помогал ни WD-40 ни CC.
Запах, еле заметный, приятный (чем-то на жвачку похож).
Очень тонкий и гибкий носик 2 мм позволяет залезать в сложные места, держит форму. Хорошо чистит от грязи. Смазки, по ощущениям, не так много, но она есть в составе.
Реально удобная штука - регулятор напора, 3 положения.





Оффлайн surfin bird

  • Эксперт
  • *****
  • Сообщений: 2972
  • Поциент-заМКАДыш
    • Surfin Bird
Re: Фан-клуб Mesa Boogie
« Ответ #3026 : Октября 11, 2017, 14:45:47 »
Фанаты подскажите ! На Mark 4 когда выкручиваем пот Output Level в ноль , звук должен пропадать полностью или какой-то уровень всё равно остаётся ?
Европейский, комбо, версия B: при мастере 10 уровень громкости напоминает включенные на всю катушку но снятые с бошки большие наушники :)  При мастере 0 -  едва уловимый писк, если прижать ухо к динамику  :)

Отчитываюсь по DeoxIt.
Пасиб!

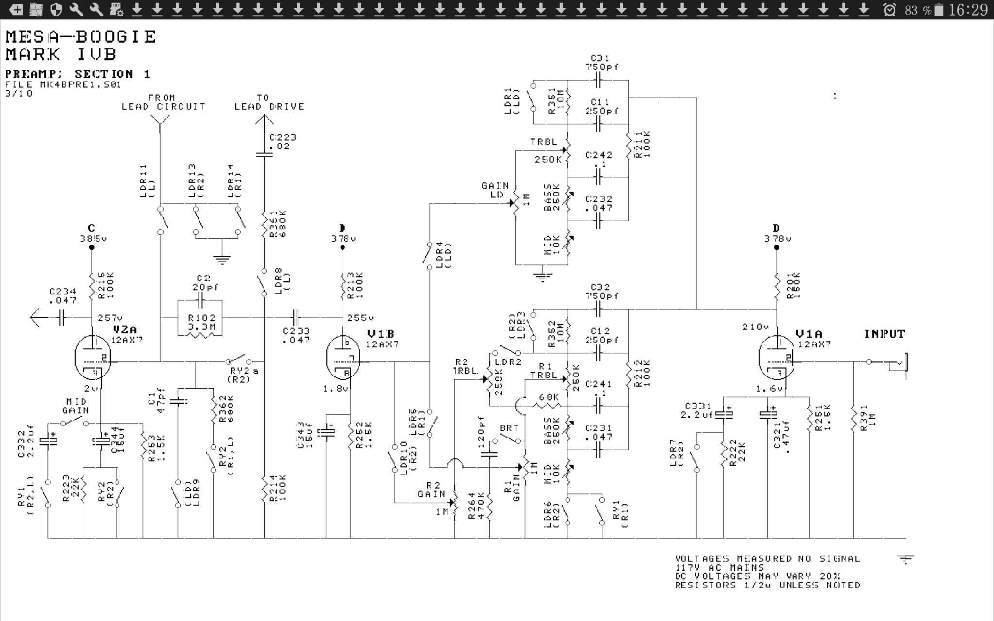
P/S Интересно, кто нить пробовал модить зеленый канал М4?  Думаю, для начала, попробовать подать сигнал с выхода чистого канала другого усилителя на сетку V1B.



« Последнее редактирование: Октября 12, 2017, 13:42:35 от surfin bird »

Оффлайн DDDen

  • Опытный
  • ****
  • Сообщений: 870
  • ГИТАРАНИСТ
Re: Фан-клуб Mesa Boogie
« Ответ #3027 : Октября 13, 2017, 06:17:21 »
Европейский, комбо, версия B: при мастере 10 уровень громкости напоминает включенные на всю катушку но снятые с бошки большие наушники :)  При мастере 0 -  едва уловимый писк, если прижать ухо к динамику  :)
 



Хмм у мну нет такой тишины ...

Оффлайн AZG

  • Живу на форуме
  • *******
  • Сообщений: 95740
  • Санкт-Петербург
    • AZG CUSTOM
Re: Фан-клуб Mesa Boogie
« Ответ #3028 : Октября 13, 2017, 09:53:21 »
Хмм у мну нет такой тишины ...

С заменой пота Мастера можно получить.

Оффлайн DDDen

  • Опытный
  • ****
  • Сообщений: 870
  • ГИТАРАНИСТ
Re: Фан-клуб Mesa Boogie
« Ответ #3029 : Октября 13, 2017, 13:37:26 »
С заменой пота Мастера можно получить.
Да  абсолютно не парит , идеальная громкость для ночных игрулек.