Автор Тема: Фан-клуб педалей эффектов BOSS  (Прочитано 91440 раз)

0 Пользователей и 1 Гость просматривают эту тему.

Оффлайн Zo0m

  • Частый посетитель
  • **
  • Сообщений: 136
  • Rock'N'Roll
Re: Фан-клуб педалей эффектов BOSS
« Ответ #300 : Мая 16, 2020, 09:09:16 »
У меня BOSS DD-3 сам не включается когда сеть врубаешь и точно не должен. Ещё есть MT-2, RC-2 из BOSSов. Думаю ещё BD-2 докупить или OD-3. Нравится мне их продукция, качественная, надёжная, эстетичная и удобная педаль, особенно для диванщика. Ревер RV-6 глуховат в сравнении с моим Holy grail nano от EHX. Тюнер TU-3 проигрывает тому же Polytune от TC, полифония всё таки удобная вещь, быстрее получается.
« Последнее редактирование: Мая 16, 2020, 09:10:47 от Zo0m »

Оффлайн Vov1

  • Ветеран форума
  • ******
  • Сообщений: 4799
  • Девайс раскрывается когда решаешь его продать)))
Re: Фан-клуб педалей эффектов BOSS
« Ответ #301 : Мая 16, 2020, 09:22:39 »
Всем здарова! Подскажите кто знает. Попался мне дилей Boss DD3 taiwan. При вкл. блока питания в сеть эта педаль автоматом вкл. Загорается световой индикатор. Почему она сама вкл? Чтобы её выкл, мне нужно нажать на педаль. Вместе с ней в цепи находится ещё один дилей TC Electronic alter ego 2. Так вот он не вкл, автоматически. Что хорошо! Вопрос: это специфика педальки босс, или что-то не так с ней?     
тоже было такое с Boss sd1, это вроде как пока они новые все норм работает, а потом так происходит на звук не влияет.

Оффлайн рулон

  • Эксперт
  • *****
  • Сообщений: 1132
Re: Фан-клуб педалей эффектов BOSS
« Ответ #302 : Октября 16, 2020, 14:35:32 »
Так, друзья, подскажите. В старых Боссах стояла какая-нибудь защита от переполюсовке ?

Оффлайн F61

  • Живу на форуме
  • *******
  • Сообщений: 35013
  • Зарегистрированный
Re: Фан-клуб педалей эффектов BOSS
« Ответ #303 : Октября 16, 2020, 16:44:54 »
рулон,
в исказителях да, в обработке - не знаю.. :)

Оффлайн рулон

  • Эксперт
  • *****
  • Сообщений: 1132
Re: Фан-клуб педалей эффектов BOSS
« Ответ #304 : Октября 16, 2020, 17:28:39 »
Исказитель. СД-1. Подозреваю, искать нужно некий диод в районе подвода питания. Ладно посмотрим.

Онлайн painful

  • Живу на форуме
  • *******
  • Сообщений: 14905
  • Зарегистрированный
Re: Фан-клуб педалей эффектов BOSS
« Ответ #305 : Октября 16, 2020, 20:35:04 »
Исказитель. СД-1. Подозреваю, искать нужно некий диод в районе подвода питания. Ладно посмотрим.
вроде бы, именно так всё и было - диод.

Оффлайн F61

  • Живу на форуме
  • *******
  • Сообщений: 35013
  • Зарегистрированный
Re: Фан-клуб педалей эффектов BOSS
« Ответ #306 : Октября 16, 2020, 20:43:52 »
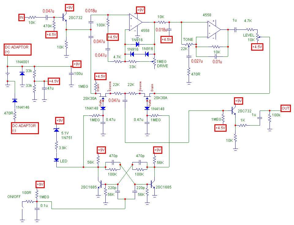
рулон,

не только.. вот схема -

Оффлайн Корней Листьев

  • Эксперт
  • *****
  • Сообщений: 1398
  • Om, sweet оm
Re: Фан-клуб педалей эффектов BOSS
« Ответ #307 : Октября 18, 2020, 00:57:57 »
Всем привет! :)
Od-200 кто нибудь попробовал уже?

Оффлайн spade

  • Новичок
  • *
  • Сообщений: 16
  • VALUE
Re: Фан-клуб педалей эффектов BOSS
« Ответ #308 : Октября 18, 2020, 17:48:58 »
Нравятся педальки Босс дизайном и звуком...

Были OS-2 и DS-1 Тайваньские.... AC-2 тоже был акустиксим.

Продал, тогда немного подзавязал с игрой...

Сейчас вот заказал японскую OD-2  винтажную :-)




Оффлайн spade

  • Новичок
  • *
  • Сообщений: 16
  • VALUE
Re: Фан-клуб педалей эффектов BOSS
« Ответ #309 : Ноября 02, 2020, 17:26:20 »
Теперь я точно в клубе)))





Оффлайн spade

  • Новичок
  • *
  • Сообщений: 16
  • VALUE
Re: Фан-клуб педалей эффектов BOSS
« Ответ #310 : Ноября 22, 2020, 08:10:32 »



Еще парочка из новых

Оффлайн Toxygen

  • Эксперт
  • *****
  • Сообщений: 1999
  • ed zamoe
Re: Фан-клуб педалей эффектов BOSS
« Ответ #311 : Декабря 14, 2020, 08:20:23 »
Привет всем.
Хочу компрессор от Босс, у меня вопрос насчет двух педалей
Boss Compressor CP-1X
Boss Compresson Sustainer CS-3
Что лучше брать и почему один компрессор дороже чем два в одном (типа новее/новая технология и алгоритмы)?

Разобрался в вопросе :)
CP-1x отличная педаль.
« Последнее редактирование: Февраля 06, 2021, 13:32:39 от Toxygen »

Оффлайн Олег Дяглев

  • Эксперт
  • *****
  • Сообщений: 1462
  • GuitarPlayer.Ru fan!
Re: Фан-клуб педалей эффектов BOSS
« Ответ #312 : Февраля 14, 2021, 16:48:02 »
парни а у кого-нибудь была/есть примочка Boss FB-2? это аналоговая примочка и какой тип бустера в ней, на сколько Дб он максимально разгоняет сигнал?


Оффлайн Mihrutkin

  • Опытный
  • ****
  • Сообщений: 875
Re: Фан-клуб педалей эффектов BOSS
« Ответ #313 : Февраля 20, 2021, 15:12:30 »
А где-нибудь можно прикупить резинок (которые амортизируют винт) от педалей?


Оффлайн Brad Lee

  • Ветеран форума
  • ******
  • Сообщений: 4572
  • Father of talismans and keeper of wonders.
Re: Фан-клуб педалей эффектов BOSS
« Ответ #314 : Февраля 20, 2021, 15:23:26 »
А где-нибудь можно прикупить резинок (которые амортизируют винт) от педалей?




Пока знаю три места для покупки Boss effect pedal rubber rings: ebay, reverb и https://pedal-parts.com/ru/feet/boss-ring