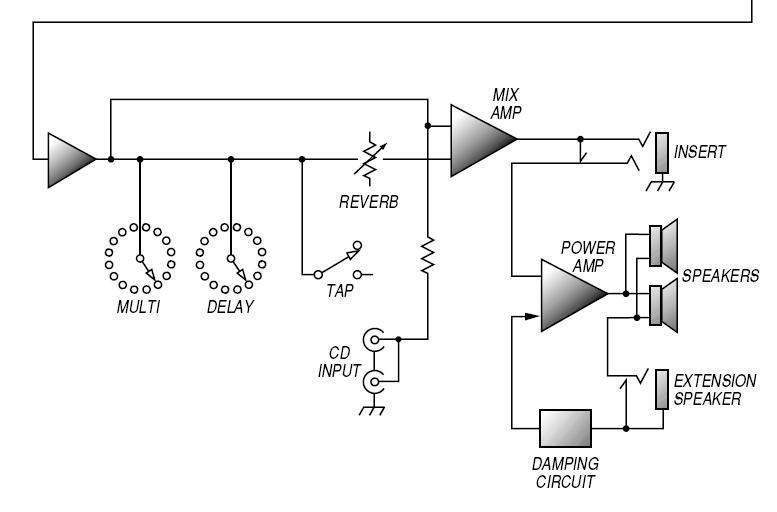
мне мой вокс переделали в кабинет следующим образом:
1 оторвали (отпаяли) от динамика провода
2 припаяли клемы (а-ля "лепестки"-папа)
3 выдали шнур стандартный джек - "лепестки"-мама
вместе с сооружением в воксе разрыва (нах не надо, но тогда я это еще не знал) стоило 30 баксов и диск со схемами усилков
ЗЫ где взять шнур из п.3 не знаю
