Автор Тема: моддинг фронтмена  (Прочитано 2183 раз)

0 Пользователей и 1 Гость просматривают эту тему.

Оффлайн Walker? Автор темы

  • Эксперт
  • *****
  • Сообщений: 1427
  • .......................
Re: моддинг фронтмена
« Ответ #15 : Декабря 19, 2006, 12:36:56 »
Всем спасибо! :)

Оффлайн Smoked Gun

  • Эксперт
  • *****
  • Сообщений: 2981
  • --=@=--
Re: моддинг фронтмена
« Ответ #16 : Декабря 19, 2006, 12:52:15 »
AZG, а разрыв в нем реально сделать?
у меня тоже такой есть, руки чешутся поэксперементироать...

Оффлайн AZG

  • Живу на форуме
  • *******
  • Сообщений: 95703
  • Санкт-Петербург
    • AZG CUSTOM
Re: моддинг фронтмена
« Ответ #17 : Декабря 19, 2006, 13:16:08 »
AZG, а разрыв в нем реально сделать?
у меня тоже такой есть, руки чешутся поэксперементироать...

Да, реально. Пару гнезд и три ровода. Порезать в одном месте дорожку, припаять...

Оффлайн Smoked Gun

  • Эксперт
  • *****
  • Сообщений: 2981
  • --=@=--
Re: моддинг фронтмена
« Ответ #18 : Декабря 19, 2006, 13:54:20 »
AZG, а разрыв в нем реально сделать?
у меня тоже такой есть, руки чешутся поэксперементироать...

Да, реально. Пару гнезд и три ровода. Порезать в одном месте дорожку, припаять...
а на схеме покажи, если не сложно, буду очень благодарен...
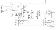
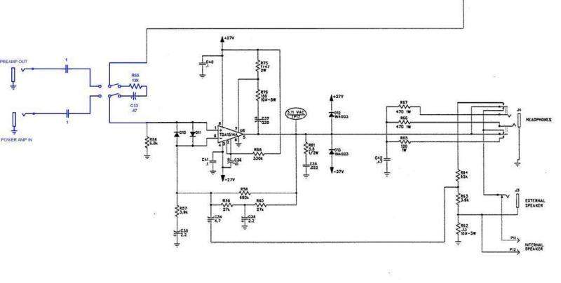
http://www.fender.com/support/amp_schematics/pdfs/Frontman_25R_Schematic_653.pdf
если нужно могу принтскрины схемы выложить...

Оффлайн AZG

  • Живу на форуме
  • *******
  • Сообщений: 95703
  • Санкт-Петербург
    • AZG CUSTOM
Re: моддинг фронтмена
« Ответ #19 : Декабря 19, 2006, 14:14:47 »
Резать дорожку между R55 и C33. R55 заменить на пленочный конденсатор 0.47-0ю68 мкФ/63В.

Оффлайн Smoked Gun

  • Эксперт
  • *****
  • Сообщений: 2981
  • --=@=--
Re: моддинг фронтмена
« Ответ #20 : Декабря 19, 2006, 15:03:49 »
Резать дорожку между R55 и C33. R55 заменить на пленочный конденсатор 0.47-0ю68 мкФ/63В.
вот спасибо огромное...
вопрос про землю убрал, разобрался вроде...
« Последнее редактирование: Декабря 19, 2006, 15:56:43 от Smoked Gun »

Оффлайн AZG

  • Живу на форуме
  • *******
  • Сообщений: 95703
  • Санкт-Петербург
    • AZG CUSTOM
Re: моддинг фронтмена
« Ответ #21 : Декабря 19, 2006, 16:36:53 »
Да, кстати, оба кондера лучше поменять на пленку 1мкФ.

Оффлайн Smoked Gun

  • Эксперт
  • *****
  • Сообщений: 2981
  • --=@=--
Re: моддинг фронтмена
« Ответ #22 : Декабря 19, 2006, 16:49:08 »
Да, кстати, оба кондера лучше поменять на пленку 1мкФ.
без полярности... правильно понимаю?

Оффлайн ExtremisT

  • Живу на форуме
  • *******
  • Сообщений: 24266
  • See you space cowboy
    • "Povezlo" band tribute page
Re: моддинг фронтмена
« Ответ #23 : Декабря 19, 2006, 21:31:07 »
у пленки нет полярности +)
кстати, AZG, можт личку все-таки глянешь? +)

Оффлайн AZG

  • Живу на форуме
  • *******
  • Сообщений: 95703
  • Санкт-Петербург
    • AZG CUSTOM
Re: моддинг фронтмена
« Ответ #24 : Декабря 19, 2006, 22:32:49 »
Вроде разгребаю личку... Повтори, если что.

Оффлайн Smoked Gun

  • Эксперт
  • *****
  • Сообщений: 2981
  • --=@=--
Re: моддинг фронтмена
« Ответ #25 : Декабря 20, 2006, 10:08:55 »
AZG, имеет смысл ставить такой переключатель на вкл-выкл петли?
или не очень?

Оффлайн Smoked Gun

  • Эксперт
  • *****
  • Сообщений: 2981
  • --=@=--
Re: моддинг фронтмена
« Ответ #26 : Декабря 20, 2006, 12:23:46 »
глупость нарисовал?

Оффлайн Smoked Gun

  • Эксперт
  • *****
  • Сообщений: 2981
  • --=@=--
Re: моддинг фронтмена
« Ответ #27 : Декабря 20, 2006, 15:10:05 »
???

Оффлайн AZG

  • Живу на форуме
  • *******
  • Сообщений: 95703
  • Санкт-Петербург
    • AZG CUSTOM
Re: моддинг фронтмена
« Ответ #28 : Декабря 21, 2006, 10:14:17 »
Смысла нет так делать. Проще Сенд как есть прицепить после резистора через кондер. Ретурн отдельно с отключением и выходом на кондер С33.

Оффлайн Smoked Gun

  • Эксперт
  • *****
  • Сообщений: 2981
  • --=@=--
Re: моддинг фронтмена
« Ответ #29 : Декабря 21, 2006, 11:29:04 »
Оно? Или опять туплю?