Форум гитаристов
У нас самая большая гитарная тусовка
Добро пожаловать,
Гость
. Пожалуйста,
войдите
или
зарегистрируйтесь
.
Не получили
письмо с кодом активации
?
1 час
1 день
1 неделя
1 месяц
Навсегда
В теме
В разделе
По форуму
Яндекс
Начало
Помощь
Поиск
Media
Пользователи
Общий список
Поиск пользователей
Вход
Регистрация
|
Размещение рекламы
Правила форума
Форум гитаристов
»
Оборудование
»
equipment.flame
(Модератор:
NT
) »
Тема:
ребята помогите, как сделать оконечник?
« предыдущая тема
следующая тема »
Печать
Страницы: [
1
]
Вниз
Автор
Тема: ребята помогите, как сделать оконечник? (Прочитано 1137 раз)
0 Пользователей и 1 Гость просматривают эту тему.
Убитые пальцы
Опытный
Сообщений: 509
ребята помогите, как сделать оконечник?
«
:
Августа 07, 2006, 18:56:59 »
народ помогите пожалуста! никогда не имел дела с такими чтуками, но вот очень хочется самому спаять ламповый оконечник, чтобы использовать отдельно преамп и кабинет. Схемы есть Yerasov GTA-15r и GTA-40r , тк я не электрик, я там толком немогу понять где там этот "а"канечник и вообще что нужно чтобы его сделать???
за тупость простите
Записан
AZG
Живу на форуме
Сообщений: 95692
Санкт-Петербург
Re: ребята помогите, как сделать оконечник?
«
Ответ #1 :
Августа 07, 2006, 19:02:40 »
Сходи на
http://gtlab.net
там прочитай про технику безопасности и в топик для новичков...
Записан
Производство усилителей
AZG CUSTOM
Лампы Sovtek, EH, TungSol, GENALEX, Mullard, SED
E-mail: gishaznr(dog)narod.ru
AZG Custom Guitar,AlexTurin Baritone 7 str,AlexTurin Tele-style,Alex Turin PRS-style 7 str,AlexTurin J-style Floyd,Poznysh Starline AZG 7 str,Warwick Fortress One 5 str
Shade
Живу на форуме
Сообщений: 37876
Гитарный мастер Сураев
Re: ребята помогите, как сделать оконечник?
«
Ответ #2 :
Августа 07, 2006, 19:09:00 »
ник жжот
тебе с таким ником делать самому низя
Записан
Ремонт гитар & басов + кастомы
Guitar Service, Repair, Mods & Customs
https://vk.com/club23590820
Mayed
Живу на форуме
Сообщений: 7690
Re: ребята помогите, как сделать оконечник?
«
Ответ #3 :
Августа 07, 2006, 19:43:48 »
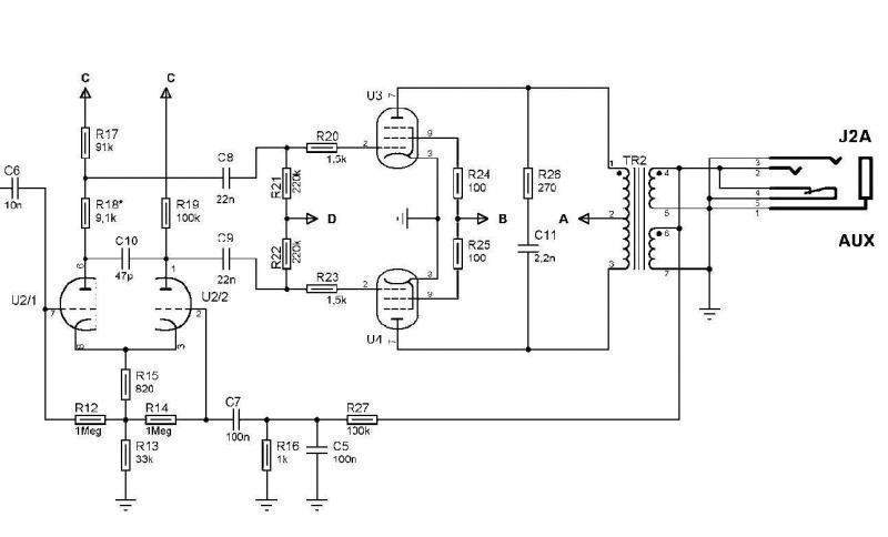
Думаю так
Записан
Убитые пальцы
Опытный
Сообщений: 509
Re: ребята помогите, как сделать оконечник?
«
Ответ #4 :
Августа 07, 2006, 21:23:46 »
спасибо Mayed , из этой схемы я понял что там есть лампы, где ж мне их взять?
с этим наверно только специалисты справятся... я так думаю, или же всё-таки попробовать?
Записан
Маркелыч
Частый посетитель
Сообщений: 143
адский металл
Re: ребята помогите, как сделать оконечник?
«
Ответ #5 :
Августа 07, 2006, 22:23:39 »
если ничего не понимаешь, не берись, спаяй ченить попроще для начала. Сразу как надо не заработает все равно, а без каких нибудь навыков отладить сложно.
Записан
Kramer LK-1 -> Engl AZG Mod2 , Bogner TG Sharp -> EH Deluxe Electric Mistress -> Оконечник 15W 6П6C -> 1Х12" Vintage 30
Печать
Страницы: [
1
]
Вверх
« предыдущая тема
следующая тема »
Форум гитаристов
»
Оборудование
»
equipment.flame
(Модератор:
NT
) »
Тема:
ребята помогите, как сделать оконечник?