Форум гитаристов
У нас самая большая гитарная тусовка
Добро пожаловать,
Гость
. Пожалуйста,
войдите
или
зарегистрируйтесь
.
Не получили
письмо с кодом активации
?
1 час
1 день
1 неделя
1 месяц
Навсегда
В теме
В разделе
По форуму
Яндекс
Начало
Помощь
Поиск
Media
Пользователи
Общий список
Поиск пользователей
Вход
Регистрация
|
Размещение рекламы
Правила форума
Форум гитаристов
»
Гитара
»
guitar.studio
»
Тема:
fewtubefx
« предыдущая тема
следующая тема »
Печать
Страницы:
[<< Назад]
1
...
174
175
176
177
178
179
180
[
181
]
182
183
184
185
186
187
188
...
218
[Дальше >>]
Вниз
Автор
Тема: fewtubefx (Прочитано 209419 раз)
0 Пользователей и 1 Гость просматривают эту тему.
marius
Живу на форуме
Сообщений: 8100
Re: fewtubefx
«
Ответ #2700 :
Октября 30, 2021, 18:22:57 »
Цитата: Ramses III от Октября 30, 2021, 12:47:33
Другое дело ректифаер.
... и добавил:
Но с грелкой.
марк5, а грелку себе оставьте
Записан
Недострат, убержаба, плугины
NSb-2
Живу на форуме
Сообщений: 7398
Shit in - Shit out
Re: fewtubefx
«
Ответ #2701 :
Октября 30, 2021, 18:57:43 »
marius,
Ему то же грелка не помешает
Записан
NSb guitar\bass, NSb amp
EMU1616m, и прочее железо
контроль:
Dynaudio BM5P+Mitsubishi DA-A30
Всем добра
Человек-это сосуд. Пни его, чем наполнен, то и начнет выплескиваться.
marius
Живу на форуме
Сообщений: 8100
Re: fewtubefx
«
Ответ #2702 :
Октября 30, 2021, 23:43:51 »
Второй канал, режим марк4 в каб с легендами в12 думяру наваливать. И без грелки ок)
Записан
Недострат, убержаба, плугины
deLuther
Живу на форуме
Сообщений: 33530
alderman of morning star
Re: fewtubefx
«
Ответ #2703 :
Октября 30, 2021, 23:53:39 »
Думяру можно и на фуззах наваливать
Записан
Caparison TAT SSH Red Sunset, Charvel Model 6 Luke Takamura, Charvel Fusion Plus (SDK 085) ->Chris Custom Screamer/Maxon OD808->ENGL Tubetoner e430->Randall RG75
Recording chain: Guitar->Digilab SPM-100->PC (E-Mu 1616M)
Reamping chain: PC->Digilab->Screamer->e430->Randall->Shure SM58/57->PC
marius
Живу на форуме
Сообщений: 8100
Re: fewtubefx
«
Ответ #2704 :
Октября 31, 2021, 00:08:59 »
Ну эт смотря какой дум) Мне сейчас и абаси хватает. Все-равно оранджей и матампов вст нет
Записан
Недострат, убержаба, плугины
deLuther
Живу на форуме
Сообщений: 33530
alderman of morning star
Re: fewtubefx
«
Ответ #2705 :
Октября 31, 2021, 00:20:42 »
Куда уж без матамбы..
Записан
Caparison TAT SSH Red Sunset, Charvel Model 6 Luke Takamura, Charvel Fusion Plus (SDK 085) ->Chris Custom Screamer/Maxon OD808->ENGL Tubetoner e430->Randall RG75
Recording chain: Guitar->Digilab SPM-100->PC (E-Mu 1616M)
Reamping chain: PC->Digilab->Screamer->e430->Randall->Shure SM58/57->PC
fewa-watraco
Ветеран форума
Сообщений: 3883
fewtubefx
Re: fewtubefx
«
Ответ #2706 :
Октября 31, 2021, 14:58:40 »
Сделал send каскад петли для плагина Dualhead-Amp и сравнил с реампом от sinister.
DI правда щелкает сильно, с другими DI таких проблем не заметил.
Матчинг не использовал.
Записан
https://fewtubefx.blogspot.com/
https://guitarplayer.ru/guitar-studio/fewtubefx
NSb-2
Живу на форуме
Сообщений: 7398
Shit in - Shit out
Re: fewtubefx
«
Ответ #2707 :
Октября 31, 2021, 15:01:56 »
fewa-watraco,
разные по структуре звука
Записан
NSb guitar\bass, NSb amp
EMU1616m, и прочее железо
контроль:
Dynaudio BM5P+Mitsubishi DA-A30
Всем добра
Человек-это сосуд. Пни его, чем наполнен, то и начнет выплескиваться.
fewa-watraco
Ветеран форума
Сообщений: 3883
fewtubefx
Re: fewtubefx
«
Ответ #2708 :
Октября 31, 2021, 15:04:41 »
в плагине лампы просто всегда новые
Записан
https://fewtubefx.blogspot.com/
https://guitarplayer.ru/guitar-studio/fewtubefx
NSb-2
Живу на форуме
Сообщений: 7398
Shit in - Shit out
Re: fewtubefx
«
Ответ #2709 :
Октября 31, 2021, 15:14:17 »
а ну да, ну да...
... и добавил:
В твоем примере атака чавкающая, а в примере Синистера скорее на оборот подъеденная.
«
Последнее редактирование: Октября 31, 2021, 15:16:25 от NSb-2
»
Записан
NSb guitar\bass, NSb amp
EMU1616m, и прочее железо
контроль:
Dynaudio BM5P+Mitsubishi DA-A30
Всем добра
Человек-это сосуд. Пни его, чем наполнен, то и начнет выплескиваться.
fewa-watraco
Ветеран форума
Сообщений: 3883
fewtubefx
Re: fewtubefx
«
Ответ #2710 :
Октября 31, 2021, 19:33:26 »
Плагин на основе Mesa Quad Preamp
https://fewtubefx.blogspot.com/2021/10/mqd-preamp.html
Записан
https://fewtubefx.blogspot.com/
https://guitarplayer.ru/guitar-studio/fewtubefx
fewa-watraco
Ветеран форума
Сообщений: 3883
fewtubefx
Re: fewtubefx
«
Ответ #2711 :
Ноября 01, 2021, 20:39:09 »
Плагин на основе Mesa Dual Rectifier Solo Head, преамп с дополнительным каскадом Send.
https://fewtubefx.blogspot.com/2021/11/dualhead-send.html
Записан
https://fewtubefx.blogspot.com/
https://guitarplayer.ru/guitar-studio/fewtubefx
fewa-watraco
Ветеран форума
Сообщений: 3883
fewtubefx
Re: fewtubefx
«
Ответ #2712 :
Ноября 05, 2021, 17:17:21 »
Плагин на основе Mesa Formula Pre
https://fewtubefx.blogspot.com/2021/11/frm-preamp.html
еще сделал это плагин с картинкой формулы F1, и там в кабине 12ax7, для прикола
«
Последнее редактирование: Ноября 06, 2021, 22:14:25 от fewa-watraco
»
Записан
https://fewtubefx.blogspot.com/
https://guitarplayer.ru/guitar-studio/fewtubefx
fewa-watraco
Ветеран форума
Сообщений: 3883
fewtubefx
Re: fewtubefx
«
Ответ #2713 :
Ноября 06, 2021, 22:13:26 »
Плагин на основе преампа Engl modern Rock e530.
https://fewtubefx.blogspot.com/2021/11/engrock-preamp.html
Сравнил с преампом Engl e430. Все крутилки по центру, матчинг не использовался, только плагин амп.
«
Последнее редактирование: Ноября 07, 2021, 08:44:44 от fewa-watraco
»
Записан
https://fewtubefx.blogspot.com/
https://guitarplayer.ru/guitar-studio/fewtubefx
fewa-watraco
Ветеран форума
Сообщений: 3883
fewtubefx
Re: fewtubefx
«
Ответ #2714 :
Ноября 08, 2021, 08:07:49 »
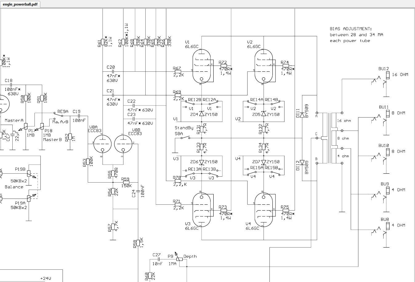
Зачем столько диодов? Добиваются линейонсти мощника?
Записан
https://fewtubefx.blogspot.com/
https://guitarplayer.ru/guitar-studio/fewtubefx
Печать
Страницы:
[<< Назад]
1
...
174
175
176
177
178
179
180
[
181
]
182
183
184
185
186
187
188
...
218
[Дальше >>]
Вверх
« предыдущая тема
следующая тема »
Форум гитаристов
»
Гитара
»
guitar.studio
»
Тема:
fewtubefx