Автор Тема: fewtubefx  (Прочитано 196229 раз)

0 Пользователей и 7 Гостей просматривают эту тему.

Оффлайн Сергий Ширшов

  • Эксперт
  • *****
  • Сообщений: 1728
Re: fewtubefx
« Ответ #2820 : Марта 22, 2022, 08:01:18 »
deLuther, вопрос не про тип графики, а про конкретный параметр для длл вст.
Если заметил, то потихоньку обновляются некоторые плагины, только с ним, без переработки или улучшения качества интерфейса. И этого в целом хватает. Зачастую, запас качества и так имеется. Тот же EMI RS124 при увеличении выглядит не вырвиглазно, и примерно на уровне вэйвзовского аналога 2020 года.  :)

Оффлайн deLuther

  • Живу на форуме
  • *******
  • Сообщений: 33530
  • alderman of morning star
    • Malefice
Re: fewtubefx
« Ответ #2821 : Марта 22, 2022, 11:49:56 »
Нету одного параметра обычно, чтобы такое было, оно должно быть заложено разработчиком. Кое-что может быть заложено в используемом фреймворке, но они все разные.
« Последнее редактирование: Марта 22, 2022, 11:51:56 от deLuther »

Оффлайн fewa-watraco Автор темы

  • Ветеран форума
  • ******
  • Сообщений: 3858
  • fewtubefx
Re: fewtubefx
« Ответ #2822 : Марта 27, 2022, 08:39:38 »
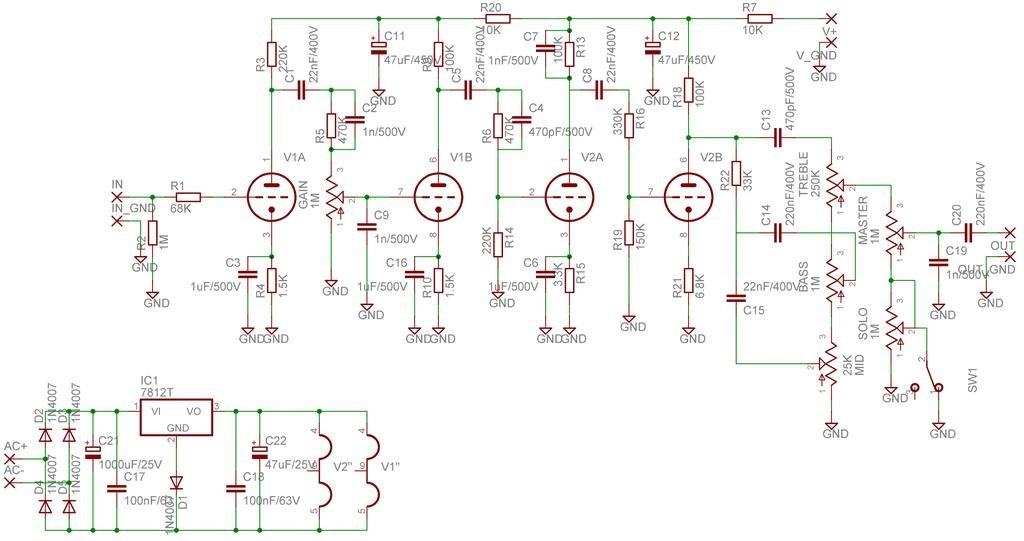
Плагин на основе преампа Bogner Fish канал Shark
https://fewtubefx.blogspot.com/2022/03/bfs-preamp.html

Оффлайн fewa-watraco Автор темы

  • Ветеран форума
  • ******
  • Сообщений: 3858
  • fewtubefx
Re: fewtubefx
« Ответ #2823 : Марта 29, 2022, 15:13:41 »
Попытался построить генеалогическое древо наиболее популярных гитарных усилителей (каналов). На счет Bogner не уверен, но есть информация, что он модил маршаллы под влиянием звука 60-х.
Если у кого есть чем дополнить, пишите.
« Последнее редактирование: Марта 29, 2022, 15:16:08 от fewa-watraco »

Оффлайн deLuther

  • Живу на форуме
  • *******
  • Сообщений: 33530
  • alderman of morning star
    • Malefice
Re: fewtubefx
« Ответ #2824 : Марта 29, 2022, 18:32:44 »
Я бы конечно не стал Splawn считать развитием трипл-джайнта. То что это хотрод-маршаллы, это так, но скорее 800ка на стероидах, ИМХО.

ps. А в Amperium я делал Laney GH на основе топологии Экcтази-Детонатора, что касается варианта со всеми включёнными каскадами ;D
« Последнее редактирование: Марта 29, 2022, 18:34:48 от deLuther »

Оффлайн fewa-watraco Автор темы

  • Ветеран форума
  • ******
  • Сообщений: 3858
  • fewtubefx
Re: fewtubefx
« Ответ #2825 : Марта 29, 2022, 18:40:04 »
Оценил схемы и сделал вывод. Сходств довольно много. Но и уверенности 100% нет, так как нет официальной информации.
« Последнее редактирование: Марта 29, 2022, 18:59:41 от fewa-watraco »

Оффлайн deLuther

  • Живу на форуме
  • *******
  • Сообщений: 33530
  • alderman of morning star
    • Malefice
Re: fewtubefx
« Ответ #2826 : Марта 29, 2022, 20:21:41 »
Ну разве что в плане того что тут просто 4 каскада без всяких повторителей. Кстати это схема Nitro первой версии, без переключения режимов.
Конфигурация каскадов другая у Splawn, в отличие от энглов или шарпа.
Ещё и Koch можно бы было бы в ту же "категорию" запихнуть :)
« Последнее редактирование: Марта 29, 2022, 20:51:54 от deLuther »

Оффлайн fewa-watraco Автор темы

  • Ветеран форума
  • ******
  • Сообщений: 3858
  • fewtubefx
Re: fewtubefx
« Ответ #2827 : Марта 29, 2022, 21:10:35 »
Krank и Suhr Badger тоже из этой области.

Оффлайн deLuther

  • Живу на форуме
  • *******
  • Сообщений: 33530
  • alderman of morning star
    • Malefice
Re: fewtubefx
« Ответ #2828 : Марта 29, 2022, 21:31:53 »
Кранк да, тоже, если не брать во внимание нюансы.
« Последнее редактирование: Марта 29, 2022, 21:35:22 от deLuther »

Оффлайн fewa-watraco Автор темы

  • Ветеран форума
  • ******
  • Сообщений: 3858
  • fewtubefx
Re: fewtubefx
« Ответ #2829 : Марта 30, 2022, 07:42:59 »
DSL1M2 и DSL20HR туда же


Оффлайн deLuther

  • Живу на форуме
  • *******
  • Сообщений: 33530
  • alderman of morning star
    • Malefice
Re: fewtubefx
« Ответ #2830 : Марта 30, 2022, 13:45:35 »
Ну вот эти уже типа Splawn, по конфигурации самих каскадов.

Оффлайн fewa-watraco Автор темы

  • Ветеран форума
  • ******
  • Сообщений: 3858
  • fewtubefx
Re: fewtubefx
« Ответ #2831 : Марта 30, 2022, 18:12:10 »
Добавил несколько усилителей. Версия 1.1


... и добавил:

Ну вот эти уже типа Splawn, по конфигурации самих каскадов.
Так или иначе это все похоже на моды Triple giant, потому что он был первым.
« Последнее редактирование: Марта 30, 2022, 18:14:41 от fewa-watraco »

Оффлайн fewa-watraco Автор темы

  • Ветеран форума
  • ******
  • Сообщений: 3858
  • fewtubefx
Re: fewtubefx
« Ответ #2832 : Апреля 01, 2022, 14:51:12 »
Все долго ждали этого. Свершилось! У меня все же получилось разработать этот интерфейс.





« Последнее редактирование: Апреля 01, 2022, 15:17:28 от fewa-watraco »

Оффлайн CONE

  • Эксперт
  • *****
  • Сообщений: 1736
  • .:: призрак ::.
Re: fewtubefx
« Ответ #2833 : Апреля 01, 2022, 15:38:38 »
Все долго ждали этого. Свершилось! У меня все же получилось разработать этот интерфейс.




Эт что значит? Можно загружать профили от кемпера?

Оффлайн fewa-watraco Автор темы

  • Ветеран форума
  • ******
  • Сообщений: 3858
  • fewtubefx
Re: fewtubefx
« Ответ #2834 : Апреля 01, 2022, 15:39:48 »
Эт что значит? Можно загружать профили от кемпера?
Да  ;)