Не, лучше всего что-то на одном ОУ, просто буфер и всё, не менее просто и искажения будут только когда клиппинг настанет, проще с разным напряжением питания...
А так данная схема не лучше байпаса металзоны, там хоть полевик на входе

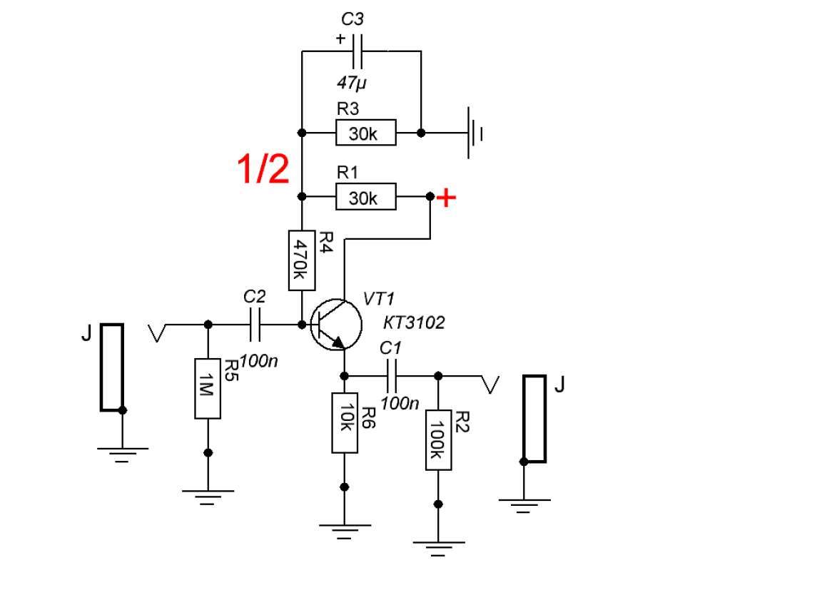
Например что-то такое:

Диоды у ОУ для защиты от овервольтажа на входе и выходе (взято с BSS AR-133).
ОУ можно какой-то другой (получше), некоторые сразу с такой защитой могут быть, тогда этих диодов не надо.
Модификация буфера из максоновского скримера, подобная схема гуляет в инете, может когда-то их и делали на ОУ, но у моего как у обычного скримера, на одиночном транзисторе.