Автор Тема: Ламповый преамп для записи - здравствуй ЗВУК!!  (Прочитано 503550 раз)

0 Пользователей и 2 Гостей просматривают эту тему.

Оффлайн SkinnyVampire

  • Живу на форуме
  • *******
  • Сообщений: 13812
  • индастриал-блондинко =)
    • Братство Вампиров
Re: Ламповый преамп для записи - здравствуй ЗВУК!!
« Ответ #10380 : Марта 25, 2014, 17:41:32 »
да просто ёмкости приходится навешивать намного больше чем с обычного мостового выпрямителя... КПД падает опять же, и к трансформатору требования тоже подымаются.. если он фабрично предусмотрен так норм.. но так чисто хз если есть возможность сделать по-традиционному, то лучше по-традиционному, меньше возни)))

Оффлайн speedball

  • Ветеран форума
  • ******
  • Сообщений: 3549
  • самодостаточный
Re: Ламповый преамп для записи - здравствуй ЗВУК!!
« Ответ #10381 : Марта 25, 2014, 18:51:13 »
SkinnyVampire, по традиционному транса нет другого силового... я уже начал

Оффлайн SkinnyVampire

  • Живу на форуме
  • *******
  • Сообщений: 13812
  • индастриал-блондинко =)
    • Братство Вампиров
Re: Ламповый преамп для записи - здравствуй ЗВУК!!
« Ответ #10382 : Марта 25, 2014, 18:59:14 »
speedball, да у тебя он фабрично если был так все гуд будет не переживай)))

Оффлайн speedball

  • Ветеран форума
  • ******
  • Сообщений: 3549
  • самодостаточный
Re: Ламповый преамп для записи - здравствуй ЗВУК!!
« Ответ #10383 : Марта 25, 2014, 19:06:12 »
на это вся надежда  :)

Оффлайн AntonVIP Автор темы

  • Живу на форуме
  • *******
  • Сообщений: 13729
  • Люблю качественную музыку в стиле "мясо"
    • Страница на ютубе
Re: Ламповый преамп для записи - здравствуй ЗВУК!!
« Ответ #10384 : Марта 25, 2014, 19:47:47 »
Люди нужен преампл ламповый для митола жестокого но чтобы на нормальных деталях (Чтобы трансы не мотать аготовый поставить)Есть схемы?Или кто спаять может на Украине а мне отправить?Ну спаять самому дешево обойдется так до 500 гривников пишите если че вконтакт http://vk.com/fight__with__yourself

Паяй Энгол или месу (схемы были в этой теме)... Если на нормальных деталях, то в пицот гривен вряд ли уложишься.. А если с радиорынка, то реально гривен за 800 спаять подобие  ??? ??? ??? ??? ???

Оффлайн speedball

  • Ветеран форума
  • ******
  • Сообщений: 3549
  • самодостаточный
Re: Ламповый преамп для записи - здравствуй ЗВУК!!
« Ответ #10385 : Марта 25, 2014, 22:52:02 »
какая дебильная петля в сло100. хочу ее выкинуть. и с повторителя сразу на тб кинуть. в общем из за того что петлю выкидываю там номиналы менять надо на повторителе? есть мысль последний триод как в jcm800 сделать. сделать?

... и добавил:

и еще.. не могу в бп разобраться тут куча обмоток
http://toli.wz.cz/schemata/mono130.jpg
« Последнее редактирование: Марта 25, 2014, 22:55:38 от speedball »

Оффлайн SkinnyVampire

  • Живу на форуме
  • *******
  • Сообщений: 13812
  • индастриал-блондинко =)
    • Братство Вампиров
Re: Ламповый преамп для записи - здравствуй ЗВУК!!
« Ответ #10386 : Марта 26, 2014, 08:14:14 »
и еще.. не могу в бп разобраться тут куча обмоток
http://toli.wz.cz/schemata/mono130.jpg
ну... выводы 9, 10, это обмотка там для отрицательного напряжения подключена. -46 вольт. 8, 7, 6, просто анодная, накалы понятно и а на первичке просто перекидоны сделаны 220/120 или чего там. в старых ламповых приемниках подобным образом почти всегда организована первичка, просто вешай 3 и 2 вместе, на 4 и 1 сеть. можно на пятый контакт сеть вместо четвертого, если на вторичках будет слишком много

... и добавил:

или оставить как было, опцию переключения на пониженные вольты, вдруг в пиндосию уедешь))

Оффлайн speedball

  • Ветеран форума
  • ******
  • Сообщений: 3549
  • самодостаточный
Re: Ламповый преамп для записи - здравствуй ЗВУК!!
« Ответ #10387 : Марта 26, 2014, 08:30:49 »
SkinnyVampire, я именно про анодку. с.т. выходного и сетки елок понятно. аноды фазоинвертора понятно. а дальше непонятно. с каких отводов сколько брать? бп уже спаял. можно без нагрузки включить? проверить где сколько

Оффлайн SkinnyVampire

  • Живу на форуме
  • *******
  • Сообщений: 13812
  • индастриал-блондинко =)
    • Братство Вампиров
Re: Ламповый преамп для записи - здравствуй ЗВУК!!
« Ответ #10388 : Марта 26, 2014, 09:03:06 »
если на кондёрах нормальный запас по напряжению то конечно можно без нагрузки. только мегомный резистор повешай чтобы себя не ебошить потом)))))
что-то у меня картинка не грузится чтобы еще раз посмотреть... да там указано было на схеме где больше всего вольт, 400 с чем-то там было.

Оффлайн speedball

  • Ветеран форума
  • ******
  • Сообщений: 3549
  • самодостаточный
Re: Ламповый преамп для записи - здравствуй ЗВУК!!
« Ответ #10389 : Марта 26, 2014, 09:52:41 »
SkinnyVampire, 465в вроде. Конденсаторы 680мкф 450В

Оффлайн SkinnyVampire

  • Живу на форуме
  • *******
  • Сообщений: 13812
  • индастриал-блондинко =)
    • Братство Вампиров
Re: Ламповый преамп для записи - здравствуй ЗВУК!!
« Ответ #10390 : Марта 26, 2014, 12:53:43 »
Жирные кондёры. можно гаусс сделать небольшой
да нормально они же там последовательно включены, по идее на них не привысит допустимое. там вот написано 465 вольт а сверху 500, так 500 может это без нагрузки или что-то в этом роде.

Оффлайн speedball

  • Ветеран форума
  • ******
  • Сообщений: 3549
  • самодостаточный
Re: Ламповый преамп для записи - здравствуй ЗВУК!!
« Ответ #10391 : Марта 27, 2014, 06:18:34 »
Для солданы нужно 3 лампы в преде. Как то глупо просчитался. Это будет ороче engl e530. Плата преда уже готова. В общем хотел спросить. Я хочу сделать петлю на полевиках. На конце этого преда стоит повторитель на irf. Может убрать его из схемы? А то как то много всего получается. Пред - повторитель - петля - мощник
« Последнее редактирование: Марта 27, 2014, 06:28:35 от speedball »

Оффлайн kynep

  • Ветеран форума
  • ******
  • Сообщений: 6828
  • Руби МиТоЛ!!!
Re: Ламповый преамп для записи - здравствуй ЗВУК!!
« Ответ #10392 : Марта 27, 2014, 07:43:16 »
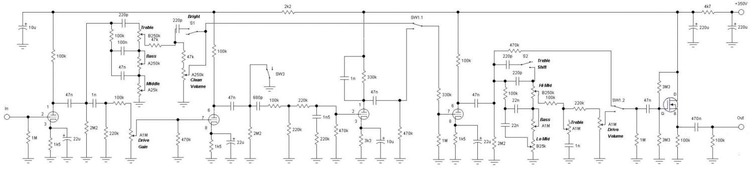
speedball, да, убирай смело. Это схема самоделкина какого-то. Навешал херни чтоб в линию его включать. Все что после SW1.2 нужно выкидывать.

Оффлайн speedball

  • Ветеран форума
  • ******
  • Сообщений: 3549
  • самодостаточный
Re: Ламповый преамп для записи - здравствуй ЗВУК!!
« Ответ #10393 : Марта 27, 2014, 08:49:32 »
Оконечник по какой схеме делать тоже не определился

... и добавил:

А нельзя эту "хрень" в качестве сенда использовать?
« Последнее редактирование: Марта 27, 2014, 10:54:16 от speedball »

Оффлайн SkinnyVampire

  • Живу на форуме
  • *******
  • Сообщений: 13812
  • индастриал-блондинко =)
    • Братство Вампиров
Re: Ламповый преамп для записи - здравствуй ЗВУК!!
« Ответ #10394 : Марта 27, 2014, 12:41:55 »
kynep, а все равно в линию неочень ибо 100к внизу резистор, в повторителе, это высокое выходное, если прямо в линию в 10к воткнуть гармоник будет много)