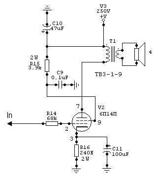
AntonVIP, затруднения опять. +250в на мощник откуда брать? Подскажите по схеме преампа. и ноги выходного транса не знаю и нагуглить не могу
... и добавил:Стало быть, к выходу мощника - первичная обмотка, так сказать..
одна идет на анод лампы, вторая на +250в. Какая именно куда? И +250 откуда проводить?
... и добавил:Короче эти два момента пройти и мощник тоже готов
... и добавил:немного разобрался сам. Короче играет с 6 Ом динамиком. Но звук еле еле слышен. Там где должно быть 250в там всего 60в

Но только одно место осталось куда я не воткнул сетку. Это + сразу после БП. Но там у меня 340В. Так что решил все таки это место не трогать пока а подождать совета. Тем более спать пора
... и добавил:6п14п очень сильно грелась. Это норма? Еще где то кажется я дымок видел... или это от паяльника было... Может такое быть что если где-то замкнуто то будет потихоньку нагреваться и дымить? Или эффект будет взрывного характера?
... и добавил:От того что лампа греется у меня с панельки контакты не отпаяются сами по себе? Вот жёпа будет
