Автор Тема: Ламповый преамп для записи - здравствуй ЗВУК!!  (Прочитано 502882 раз)

0 Пользователей и 3 Гостей просматривают эту тему.

Оффлайн AntonVIP Автор темы

  • Живу на форуме
  • *******
  • Сообщений: 13729
  • Люблю качественную музыку в стиле "мясо"
    • Страница на ютубе
Re: Ламповый преамп для записи - здравствуй ЗВУК!!
« Ответ #2745 : Января 08, 2012, 16:18:58 »
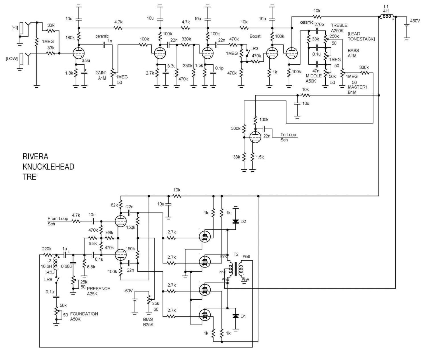
я, например, буду делать эту риверу исключительно без чистого канала. Мне для записи в основном. Чистый есть откуда взять.

Спасибо, что откликнулся отрисовать схему! Мне вот не понятно покаместь, в каких положених для перегруза должны стоять LR1 и LR2. Логически, LR1 - замкнут, а LR2- разомкнут, т.е., ветку с ним вообще можно выкинуть. И второе - куда подавать напругу анодки (плюсовой провод), и сколько вольт.. Опять же, логически, на резистор 10 к справа вверху.. А напругу где-то вольт 350... Если не прав, поправьте, плиз..

Оффлайн Makaroff

  • Живу на форуме
  • *******
  • Сообщений: 10487
  • DIY - my life
Re: Ламповый преамп для записи - здравствуй ЗВУК!!
« Ответ #2746 : Января 08, 2012, 16:19:56 »
Вот как бы

Оффлайн Engener

  • Ветеран форума
  • ******
  • Сообщений: 3471
  • :-)
Re: Ламповый преамп для записи - здравствуй ЗВУК!!
« Ответ #2747 : Января 08, 2012, 16:23:43 »
во, и рисовать ничего не надо!  :)

Оффлайн AntonVIP Автор темы

  • Живу на форуме
  • *******
  • Сообщений: 13729
  • Люблю качественную музыку в стиле "мясо"
    • Страница на ютубе
Re: Ламповый преамп для записи - здравствуй ЗВУК!!
« Ответ #2748 : Января 08, 2012, 16:25:26 »
_SlipknoT_, сразу плюс лови!! Спасибо!! И ещё: а нафиг нужен последний триод, который после темброблока?

Оффлайн Makaroff

  • Живу на форуме
  • *******
  • Сообщений: 10487
  • DIY - my life
Re: Ламповый преамп для записи - здравствуй ЗВУК!!
« Ответ #2749 : Января 08, 2012, 16:26:45 »
AntonVIP, это фишка кнаклхеда, так что делай с ним

... и добавил:

п.с. Кстати Paint,ом можно творить чудеса  ;D

Оффлайн AntonVIP Автор темы

  • Живу на форуме
  • *******
  • Сообщений: 13729
  • Люблю качественную музыку в стиле "мясо"
    • Страница на ютубе
Re: Ламповый преамп для записи - здравствуй ЗВУК!!
« Ответ #2750 : Января 08, 2012, 16:27:34 »
AntonVIP, это фишка кнаклхеда, так что делай с ним

А что дает он? Дополнительный каскад усиления, или сенд??

Оффлайн Makaroff

  • Живу на форуме
  • *******
  • Сообщений: 10487
  • DIY - my life
Re: Ламповый преамп для записи - здравствуй ЗВУК!!
« Ответ #2751 : Января 08, 2012, 16:28:37 »
и еще, после ТБ получается идут два последовательно соединенных резика 330к, поставь один на 680к.

... и добавил:

А что дает он? Дополнительный каскад усиления, или сенд??
Ну на схеме - да, дополнительный каскад усиления. Хотя по идее преамп там самодостаточный.

Оффлайн AntonVIP Автор темы

  • Живу на форуме
  • *******
  • Сообщений: 13729
  • Люблю качественную музыку в стиле "мясо"
    • Страница на ютубе
Re: Ламповый преамп для записи - здравствуй ЗВУК!!
« Ответ #2752 : Января 08, 2012, 16:31:19 »
_SlipknoT_, а ты по Ривьере не собирал ещё ничего??

Оффлайн Makaroff

  • Живу на форуме
  • *******
  • Сообщений: 10487
  • DIY - my life
Re: Ламповый преамп для записи - здравствуй ЗВУК!!
« Ответ #2753 : Января 08, 2012, 16:34:32 »
_SlipknoT_, а ты по Ривьере не собирал ещё ничего??
давненько было, но я брал схему другую. По этой не собирал

Оффлайн AntonVIP Автор темы

  • Живу на форуме
  • *******
  • Сообщений: 13729
  • Люблю качественную музыку в стиле "мясо"
    • Страница на ютубе
Re: Ламповый преамп для записи - здравствуй ЗВУК!!
« Ответ #2754 : Января 08, 2012, 16:35:42 »
давненько было, но я брал схему другую. По этой не собирал

И как получилось?? Схемой поделишься??

Кстати, вот для затравки.. Звук весьма-весьма...

Young Guitar Amp Test - Rivera Knucklehead Reverb KR100 + K412T cab

Оффлайн Makaroff

  • Живу на форуме
  • *******
  • Сообщений: 10487
  • DIY - my life
Re: Ламповый преамп для записи - здравствуй ЗВУК!!
« Ответ #2755 : Января 08, 2012, 16:39:40 »
AntonVIP, ну я делал по той схеме, что в инете, где две схемы в одном PDFe

Оффлайн AntonVIP Автор темы

  • Живу на форуме
  • *******
  • Сообщений: 13729
  • Люблю качественную музыку в стиле "мясо"
    • Страница на ютубе
Re: Ламповый преамп для записи - здравствуй ЗВУК!!
« Ответ #2756 : Января 08, 2012, 16:41:15 »
AntonVIP, ну я делал по той схеме, что в инете, где две схемы в одном PDFe

Чё-то не видал такой.. Может, вот эта: http://guitarwork.ru/electronic/firm/Amplifier/Rivera/Rivera%20Knucklehead%20Guitar%20Amplifier%20(1993).jpg

Оффлайн Makaroff

  • Живу на форуме
  • *******
  • Сообщений: 10487
  • DIY - my life
Re: Ламповый преамп для записи - здравствуй ЗВУК!!
« Ответ #2757 : Января 08, 2012, 16:43:03 »
да, она. Там еще сдвоенный триод на входе. В общем интересный пред, давно хочу на макете его опять собрать

Оффлайн AntonVIP Автор темы

  • Живу на форуме
  • *******
  • Сообщений: 13729
  • Люблю качественную музыку в стиле "мясо"
    • Страница на ютубе
Re: Ламповый преамп для записи - здравствуй ЗВУК!!
« Ответ #2758 : Января 08, 2012, 16:56:24 »
да, она. Там еще сдвоенный триод на входе. В общем интересный пред, давно хочу на макете его опять собрать

А какой триод используется сдвоенный там?

Оффлайн speedball

  • Ветеран форума
  • ******
  • Сообщений: 3549
  • самодостаточный
Re: Ламповый преамп для записи - здравствуй ЗВУК!!
« Ответ #2759 : Января 08, 2012, 17:40:01 »
Ну и звук!!!  :crazy: