Автор Тема: Ламповый преамп для записи - здравствуй ЗВУК!!  (Прочитано 502511 раз)

0 Пользователей и 1 Гость просматривают эту тему.

Оффлайн Engener

  • Ветеран форума
  • ******
  • Сообщений: 3471
  • :-)
ага. У нас же однотакт. Это двухтактный с перекрытием собирается.

Оффлайн AntonVIP Автор темы

  • Живу на форуме
  • *******
  • Сообщений: 13729
  • Люблю качественную музыку в стиле "мясо"
    • Страница на ютубе
ага. У нас же однотакт. Это двухтактный с перекрытием собирается.

Покурочу его сёдня вечером  ;)
Да, и спасибо с "+" за совет))

... и добавил:

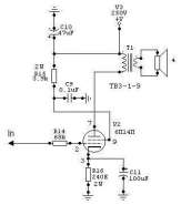
Кстати, подскажите, плиз, значение резистора R16 в этой схеме:

http://postimg.cc/image/22se1k9k4/

Написано 240 Е.. Это 240к или 240 ом?? Что за бред..
« Последнее редактирование: Июля 29, 2011, 10:32:05 от AntonVIP »

Оффлайн Engener

  • Ветеран форума
  • ******
  • Сообщений: 3471
  • :-)
это омы. может быть по-разному написано: 240R, 240, 240E

Оффлайн AntonVIP Автор темы

  • Живу на форуме
  • *******
  • Сообщений: 13729
  • Люблю качественную музыку в стиле "мясо"
    • Страница на ютубе
это омы. может быть по-разному написано: 240R, 240, 240E

Стопудово? На фигли писать р, е?? Омы же просто без букв пишут и все  ???

Оффлайн Engener

  • Ветеран форума
  • ******
  • Сообщений: 3471
  • :-)
Стопудово. В катоде 6п14п обычно такие резисторы примерно и стоят (от режима зависит). Кстати, в этой схеме 6п14п в пентодном режиме работает, поэтому громко будет и для перегруза гитарного будет самое оно.
« Последнее редактирование: Июля 29, 2011, 10:49:52 от Engener »

Оффлайн AntonVIP Автор темы

  • Живу на форуме
  • *******
  • Сообщений: 13729
  • Люблю качественную музыку в стиле "мясо"
    • Страница на ютубе
Кстати, в этой схеме 6п14п в пентодном режиме работает, поэтому громко будет и для перегруза гитарного будет самое оно.

 ;)
Посмотрим)))

Оффлайн Engener

  • Ветеран форума
  • ******
  • Сообщений: 3471
  • :-)
послушаем ;)

Оффлайн SkinnyVampire

  • Живу на форуме
  • *******
  • Сообщений: 13812
  • индастриал-блондинко =)
    • Братство Вампиров
Покурочу его сёдня вечером  ;)
ток ш пластинки постарайсо не покорябать) они там наверное тоже покрыты слоем изоляции типа лака какого-то.... так что нужно аккуратно отлеплять)

Стопудово? На фигли писать р, е?? Омы же просто без букв пишут и все  ???
это кста не только на схемах...но и просто на самих резюках часто бывает что например Е написано или R....обозначая омы.. на разных по-разному..

Оффлайн AntonVIP Автор темы

  • Живу на форуме
  • *******
  • Сообщений: 13729
  • Люблю качественную музыку в стиле "мясо"
    • Страница на ютубе
ток ш пластинки постарайсо не покорябать) они там наверное тоже покрыты слоем изоляции типа лака какого-то.... так что нужно аккуратно отлеплять)
это кста не только на схемах...но и просто на самих резюках часто бывает что например Е написано или R....обозначая омы.. на разных по-разному..

На резюках видел, а на схемах - впервые!!! Завтра попробую забодяжить, только лямпу надо сьездить купить нормальную..

Оффлайн SkinnyVampire

  • Живу на форуме
  • *******
  • Сообщений: 13812
  • индастриал-блондинко =)
    • Братство Вампиров
так сделай хотябы на той которая есть для начала, её если чё и не жалко, если чтонить куданить нетак будет прицеплено))) потом как убедишься что все работает, просто новую купишь, воткнешь в панельку и готово =)

Оффлайн Engener

  • Ветеран форума
  • ******
  • Сообщений: 3471
  • :-)
Не, там на Ш не лак, там слой окислов как изоляция работает.

Оффлайн AntonVIP Автор темы

  • Живу на форуме
  • *******
  • Сообщений: 13729
  • Люблю качественную музыку в стиле "мясо"
    • Страница на ютубе
так сделай хотябы на той которая есть для начала, её если чё и не жалко, если чтонить куданить нетак будет прицеплено))) потом как убедишься что все работает, просто новую купишь, воткнешь в панельку и готово =)

Тут невозможно что-то не так прицепить.. Я же только мощник делаю!! Схема на 7 деталек, аж самому смешно!!

516867-0

Оффлайн Engener

  • Ветеран форума
  • ******
  • Сообщений: 3471
  • :-)
на входе регулятор забыл. Можно 500 к логарифмический. И R14 я не ставил в своем макете. И кондер перед сеткой или перед регулятором надо.

... и добавил:

с11 можно и 20мкф на 250 В. Бытует мнение, что лучше брать с таким напряжением кондер.
« Последнее редактирование: Июля 29, 2011, 11:15:25 от Engener »

Оффлайн AntonVIP Автор темы

  • Живу на форуме
  • *******
  • Сообщений: 13729
  • Люблю качественную музыку в стиле "мясо"
    • Страница на ютубе
на входе регулятор забыл. Можно 500 к логарифмический.
Регулятор на выходе преда есть. 1M

И R14 я не ставил в своем макете. И кондер перед сеткой или перед регулятором надо.

Какой кондер тут можно поставить (емкость и напряжение)?

Оффлайн Engener

  • Ветеран форума
  • ******
  • Сообщений: 3471
  • :-)
22 n  470 В

... и добавил:

с большей емкостью может бубнить
« Последнее редактирование: Июля 29, 2011, 11:19:01 от Engener »