Автор Тема: Ламповый преамп для записи - здравствуй ЗВУК!!  (Прочитано 501859 раз)

0 Пользователей и 1 Гость просматривают эту тему.

Оффлайн Santjago

  • Живу на форуме
  • *******
  • Сообщений: 10916
  • Hard As A Rock
687483-0

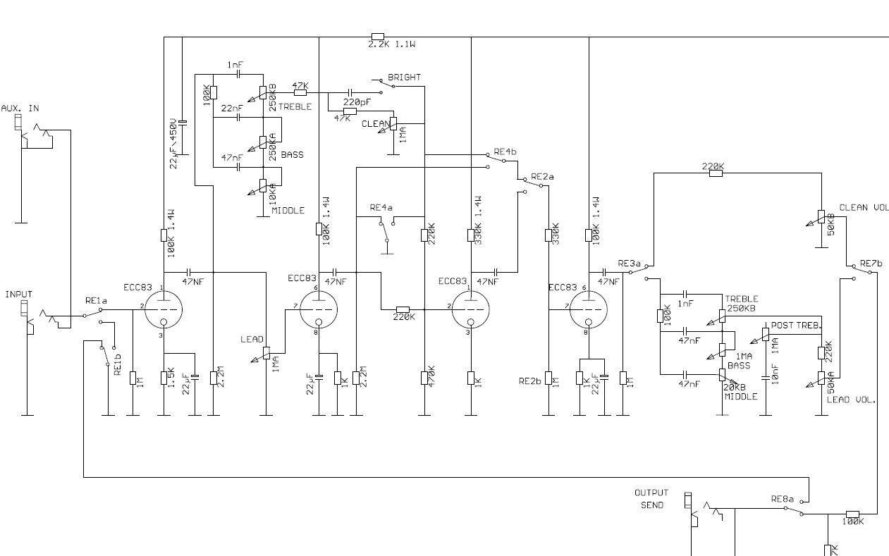
вот, из офф сервисмануала...

* engl-e530-amplifier-schematic.pdf (72.47 КБ - загружено 123 раз.)

Santjago, помехоподавляющий этот конденсатор какого номинала?

у меня в готовых фильтрах 0.33uF-0.68F... я у чувака на аукро дюжину фильтров готовых купил по 3 грн/шт... от старых комповых БП, там четре конд-ра и катушка, давит прекрасно....
« Последнее редактирование: Мая 07, 2012, 20:35:29 от Santjago »

Оффлайн speedball

  • Ветеран форума
  • ******
  • Сообщений: 3549
  • самодостаточный
Santjago, я точно помню 680 пик там есть во втором проходе. До или перед 47n... точно не помню в деталях

... и добавил:

Santjago, у меня есть несколько комповских бп  :hmmm: надо подумать... завтра.. я устал очень.. два дня с утра до ночи делаю ее  :7:
« Последнее редактирование: Мая 07, 2012, 20:42:08 от speedball »

Оффлайн Santjago

  • Живу на форуме
  • *******
  • Сообщений: 10916
  • Hard As A Rock
блин, ну что за ересь... ну дайте тоде свою схему...

ага... всё, нарыл, фейковая у меня схема...

ёбтм... так сладко уговорили на энгол, а у меня уже шасси под три баллона побурены...  >:( знач будем покупать другие шасси...
« Последнее редактирование: Мая 07, 2012, 20:52:46 от Santjago »

Оффлайн speedball

  • Ветеран форума
  • ******
  • Сообщений: 3549
  • самодостаточный
у меня в тб чистого на басу вместо А250к висит А500К и низов маловато. Может это из за этого быть? И еще если "брайт" включаю то звук гораздо громче становится. В ГРЯзном тоже намудрил в тб  :7: mid и презенс наоборот включены... ручка баса вообще не работает..

... и добавил:

блин, ну что за ересь... ну дайте тоде свою схему...
щас

... и добавил:


Оффлайн Santjago

  • Живу на форуме
  • *******
  • Сообщений: 10916
  • Hard As A Rock
а что уважаемая аудитория скажет про 5150 ?  :)

Оффлайн AntonVIP Автор темы

  • Живу на форуме
  • *******
  • Сообщений: 13729
  • Люблю качественную музыку в стиле "мясо"
    • Страница на ютубе
а что уважаемая аудитория скажет про 5150 ?  :)

Уж сильно мудренная. Много каскадов усиления. Но звук хорош. Правда не собирал ни разу..

Оффлайн Makaroff

  • Живу на форуме
  • *******
  • Сообщений: 10487
  • DIY - my life
(Ссылка на вложение)

вот, из офф сервисмануала...

(Ссылка на вложение)

у меня в готовых фильтрах 0.33uF-0.68F... я у чувака на аукро дюжину фильтров готовых купил по 3 грн/шт... от старых комповых БП, там четре конд-ра и катушка, давит прекрасно....
Ты че, это же фейк ))) Не вздумай его собирать.

Оффлайн Santjago

  • Живу на форуме
  • *******
  • Сообщений: 10916
  • Hard As A Rock
Ты че, это же фейк ))) Не вздумай его собирать.

хе-хе... да я уже расчехлился...  ;D

Оффлайн AntonVIP Автор темы

  • Живу на форуме
  • *******
  • Сообщений: 13729
  • Люблю качественную музыку в стиле "мясо"
    • Страница на ютубе
Я по схеме _SlipknoT_,  сделал монтажку. Все никак руки не дойдут собрать.

Оффлайн Santjago

  • Живу на форуме
  • *******
  • Сообщений: 10916
  • Hard As A Rock
Я по схеме _SlipknoT_,  сделал монтажку. Все никак руки не дойдут собрать.

а что, у _SlipknoT_ есть отличия от оригинала? или всмысле его лейка?

Оффлайн AntonVIP Автор темы

  • Живу на форуме
  • *******
  • Сообщений: 13729
  • Люблю качественную музыку в стиле "мясо"
    • Страница на ютубе
а что, у _SlipknoT_ есть отличия от оригинала? или всмысле его лейка?

Да, схема есть. Упрощенная немного. https://guitarplayer.ru/index.php?topic=150799.0

Оффлайн Makaroff

  • Живу на форуме
  • *******
  • Сообщений: 10487
  • DIY - my life
ну типа без кранча

Оффлайн Santjago

  • Живу на форуме
  • *******
  • Сообщений: 10916
  • Hard As A Rock
_SlipknoT_, а есть в нормальном размере твоя схема? а то в той теме больно уж маленькая картинка...

Оффлайн AntonVIP Автор темы

  • Живу на форуме
  • *******
  • Сообщений: 13729
  • Люблю качественную музыку в стиле "мясо"
    • Страница на ютубе
_SlipknoT_, а есть в нормальном размере твоя схема? а то в той теме больно уж маленькая картинка...

У меня есть. Тебе только схема преампа нужна? Могу дать щас.

Оффлайн speedball

  • Ветеран форума
  • ******
  • Сообщений: 3549
  • самодостаточный
там отличия в номиналах есть. и во втором проходе убран 47n... оставлен только 680p