Автор Тема: Ламповый преамп для записи - здравствуй ЗВУК!!  (Прочитано 501149 раз)

0 Пользователей и 1 Гость просматривают эту тему.

Оффлайн kynep

  • Ветеран форума
  • ******
  • Сообщений: 6828
  • Руби МиТоЛ!!!
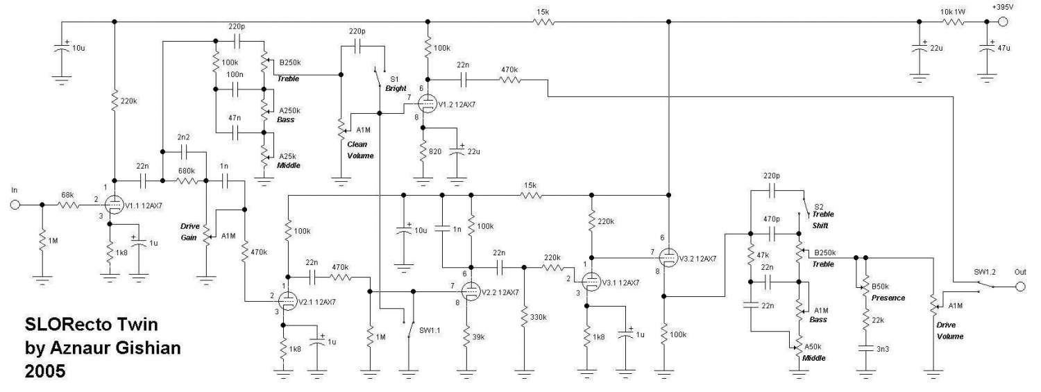
Все же слоректотвин - не для новичков...

Вот мой первый ламповый аппарат.  :pozor: :pozor: :pozor:
693969-0

... и добавил:

Потом я прикрутил сюда еще хотбокс. Это был эпик фейл. В итоге разобрал. Но гордился, полгода...  :crazy: :pozor: :pozor: :pozor:

Фонило безбожно кстати.

Оффлайн AntonVIP Автор темы

  • Живу на форуме
  • *******
  • Сообщений: 13729
  • Люблю качественную музыку в стиле "мясо"
    • Страница на ютубе
kynep, а по какой схеме?

Оффлайн kynep

  • Ветеран форума
  • ******
  • Сообщений: 6828
  • Руби МиТоЛ!!!
AntonVIP, 693971-0

Оффлайн Pawka_Lida

  • Частый посетитель
  • **
  • Сообщений: 129
kynep,
Нормально. Кто ничего не делает, у того всё идеально, т.е. никак.
Вампирчег, спасибо, посмотрю.

Оффлайн speedball

  • Ветеран форума
  • ******
  • Сообщений: 3549
  • самодостаточный
Вампирчег  :D :D :D :D

Оффлайн AntonVIP Автор темы

  • Живу на форуме
  • *******
  • Сообщений: 13729
  • Люблю качественную музыку в стиле "мясо"
    • Страница на ютубе
Господа, давайте обсудим, кто как темброблоки распаивает?? Собираете ли на туррете, делаете на общей плате или на отдельной, или прямо на потцах?? Я распаял у себя навесом на прям потцах. Весьма громоздкая конструкция.

Оффлайн SkinnyVampire

  • Живу на форуме
  • *******
  • Сообщений: 13812
  • индастриал-блондинко =)
    • Братство Вампиров
да, я бэлла :pozor:

AntonVIP, йа прям на потцах нафик там еще плату мутить?? больше проводов тащить придется только до них, а так всего два провода.

Оффлайн speedball

  • Ветеран форума
  • ******
  • Сообщений: 3549
  • самодостаточный
Господа, давайте обсудим, кто как темброблоки распаивает?? Собираете ли на туррете, делаете на общей плате или на отдельной, или прямо на потцах?? Я распаял у себя навесом на прям потцах. Весьма громоздкая конструкция.
у меня везде прямо на потцах. Но в преампе Энгла на отдельных платах тб каждого канала

Оффлайн AntonVIP Автор темы

  • Живу на форуме
  • *******
  • Сообщений: 13729
  • Люблю качественную музыку в стиле "мясо"
    • Страница на ютубе
Но в преампе Энгла на отдельных платах тб каждого канала

Ну ты ж делал по чьим-то лейкам.. Кстати, запости плиз схему, по которой ты собирал месу.

Оффлайн speedball

  • Ветеран форума
  • ******
  • Сообщений: 3549
  • самодостаточный
AntonVIP, лейки темброблоков в Энгле мои  :hitrez:

... и добавил:

Схема Ректы та же что у Купера

Оффлайн AntonVIP Автор темы

  • Живу на форуме
  • *******
  • Сообщений: 13729
  • Люблю качественную музыку в стиле "мясо"
    • Страница на ютубе
Схема Ректы та же что у Купера

Так ты клин с кранчем тоже делал, что ли?

Оффлайн speedball

  • Ветеран форума
  • ******
  • Сообщений: 3549
  • самодостаточный
Хотя нет. У Купера SRT2. Вот по этой я собирал

... и добавил:

Клин делал

Оффлайн AntonVIP Автор темы

  • Живу на форуме
  • *******
  • Сообщений: 13729
  • Люблю качественную музыку в стиле "мясо"
    • Страница на ютубе
Хотя нет. У Купера SRT2. Вот по этой я собирал

... и добавил:

Клин делал

А семплы клина есть??

Оффлайн speedball

  • Ветеран форума
  • ******
  • Сообщений: 3549
  • самодостаточный
AntonVIP, я на клине играть не умею и не играю  :pozor:

Оффлайн AntonVIP Автор темы

  • Живу на форуме
  • *******
  • Сообщений: 13729
  • Люблю качественную музыку в стиле "мясо"
    • Страница на ютубе
AntonVIP, я на клине играть не умею и не играю  :pozor:

А какой там клин? Прикольный, или унылый, как в Энгле?