Автор Тема: Ламповый преамп для записи - здравствуй ЗВУК!!  (Прочитано 500965 раз)

0 Пользователей и 2 Гостей просматривают эту тему.

Оффлайн Pawka_Lida

  • Частый посетитель
  • **
  • Сообщений: 129
   ;)
Работы хоть и до 9 вечера каждый день, но и фундамент рыл, и дом строил и благодаря вам, ваятели, ещё умудряюсь время находить на сборку преда. Всем мерси, считаю это удачей!   :rolleyes:

Оффлайн AntonVIP Автор темы

  • Живу на форуме
  • *******
  • Сообщений: 13729
  • Люблю качественную музыку в стиле "мясо"
    • Страница на ютубе
считаю это удачей!   :rolleyes:

Что именно?

Оффлайн NSb

  • Живу на форуме
  • *******
  • Сообщений: 23373
  • shit in - shit out
AntonVIP,
человек наткнулся на отзывчевое сообщество  ;) :)

Оффлайн AntonVIP Автор темы

  • Живу на форуме
  • *******
  • Сообщений: 13729
  • Люблю качественную музыку в стиле "мясо"
    • Страница на ютубе
AntonVIP,
человек наткнулся на отзывчевое сообщество  ;) :)

Таки да, Все верно!!

Оффлайн SkinnyVampire

  • Живу на форуме
  • *******
  • Сообщений: 13812
  • индастриал-блондинко =)
    • Братство Вампиров
NSb,  аа ;D
а лучше, не полениться и мультик в аноды сунуть...
токо надо мерить на самых самых амперах, потому что на миллиамперах сопротивление шунта в приборе может повлиять и ток будет меньше чем он реально там идёт.....

Оффлайн AntonVIP Автор темы

  • Живу на форуме
  • *******
  • Сообщений: 13729
  • Люблю качественную музыку в стиле "мясо"
    • Страница на ютубе
SkinnyVampire, да мне ещё биться с этим усилком и биться, я так понял... Чё-то падло выпил из меня всю кровь.. не хочет работать нормально.

Оффлайн SkinnyVampire

  • Живу на форуме
  • *******
  • Сообщений: 13812
  • индастриал-блондинко =)
    • Братство Вампиров
AntonVIP, даа, знакомо) ну небоись, асилишь в конце концов его, куда он денется?? просто с налета бывает не получается, так потом на свежую голову придешь и всё выходит)

Оффлайн AntonVIP Автор темы

  • Живу на форуме
  • *******
  • Сообщений: 13729
  • Люблю качественную музыку в стиле "мясо"
    • Страница на ютубе
AntonVIP, даа, знакомо) ну небоись, асилишь в конце концов его, куда он денется?? просто с налета бывает не получается, так потом на свежую голову придешь и всё выходит)

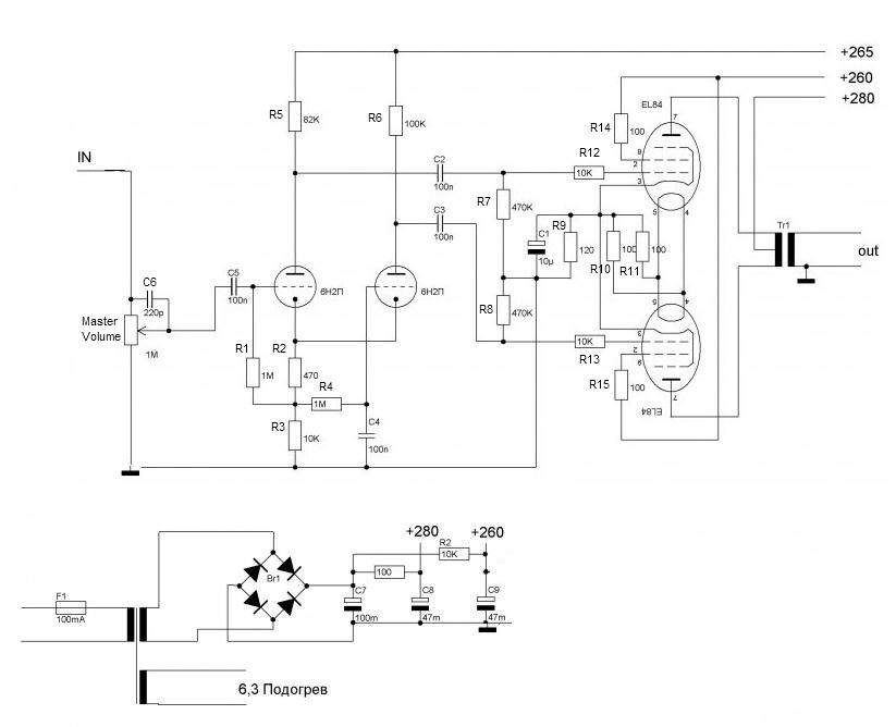
Тут даже не проблема с гудением разобраться, а проблема со звуком.. Он реально херовый. Хочется его разобрать и собрать на 6п3с или на ЕЛ34

Оффлайн SkinnyVampire

  • Живу на форуме
  • *******
  • Сообщений: 13812
  • индастриал-блондинко =)
    • Братство Вампиров
так гул может на это влиять, если он примерно уровня полезного сигнала то он модулирует его и получается хрень, вылезают всякие левые искажения и тд...

... и добавил:

а может и то и то прямое указание на то что что-то не так

Оффлайн AntonVIP Автор темы

  • Живу на форуме
  • *******
  • Сообщений: 13729
  • Люблю качественную музыку в стиле "мясо"
    • Страница на ютубе
так гул может на это влиять, если он примерно уровня полезного сигнала то он модулирует его и получается хрень, вылезают всякие левые искажения и тд...

... и добавил:

а может и то и то прямое указание на то что что-то не так

Может, может... Попробуй разберись теперь... Можно биться долго и нудно и это будет равносильно, что биться головой об стенку...

Оффлайн Santjago

  • Живу на форуме
  • *******
  • Сообщений: 10916
  • Hard As A Rock
над чем биться? над двумя лампами и тремя проводами?...

Оффлайн SkinnyVampire

  • Живу на форуме
  • *******
  • Сообщений: 13812
  • индастриал-блондинко =)
    • Братство Вампиров
ну ток померь хотябы, если будет в норме потом включи на переменку(!) и померь анодное, сколько вольт покажет это будет пульсация в анодном если она тоже неоч большая то придется дальше копать....

... и добавил:

накалы отрубать тож можно как уже советовали...

анодное тоже можно отрубать но только в мощниках если кондёры не гигантские, то звучит оно от силы пару секунд, можно ничо не понять ;D
« Последнее редактирование: Июня 10, 2012, 21:20:36 от SkinnyVampire »

Оффлайн AntonVIP Автор темы

  • Живу на форуме
  • *******
  • Сообщений: 13729
  • Люблю качественную музыку в стиле "мясо"
    • Страница на ютубе
над чем биться? над двумя лампами и тремя проводами?...

Дак в том-то и дело, что вроде не над чем биться, а кровь оно пьет, как пиявка.

... и добавил:

Если дело будет в накале, как посоветуете поступить? Выпрямлять?

Оффлайн Santjago

  • Живу на форуме
  • *******
  • Сообщений: 10916
  • Hard As A Rock
не в накале дело точно...

Оффлайн AntonVIP Автор темы

  • Живу на форуме
  • *******
  • Сообщений: 13729
  • Люблю качественную музыку в стиле "мясо"
    • Страница на ютубе
не в накале дело точно...

Ну, попробую отрубить, может поможет... А в чем же тогда?? В питании анодки или к неправильных режимах?? Токи катодов замеряю. Они должны быть одинаковыми?

Подскажите, на каком резисторе мерить?