Автор Тема: Ламповый преамп для записи - здравствуй ЗВУК!!  (Прочитано 501094 раз)

0 Пользователей и 1 Гость просматривают эту тему.

Оффлайн Engener

  • Ветеран форума
  • ******
  • Сообщений: 3471
  • :-)
Re: Ламповый преамп для записи - здравствуй ЗВУК!!
« Ответ #9285 : Декабря 03, 2012, 16:24:42 »
Santjago,  :D :D :D

чуть под стол не слез :)  человек-паук  :)

Не в желзках дела, а в руках. С хорошими руками в любое железо будешь звучать как фирмач.  ;)

железо очень сильно помогает в этом. особенно хорошее. и если умеешь играть. одно без другого не может быть

Оффлайн Vonfrost

  • Частый посетитель
  • **
  • Сообщений: 117
Re: Ламповый преамп для записи - здравствуй ЗВУК!!
« Ответ #9286 : Декабря 03, 2012, 17:07:02 »
Santjago, )))вряд ли это про меня. Все упоминание про мою ректу ограничилось парой сообщений и звуковым примером.

Оффлайн Zaytseff

  • Ветеран форума
  • ******
  • Сообщений: 5098
Re: Ламповый преамп для записи - здравствуй ЗВУК!!
« Ответ #9287 : Декабря 04, 2012, 06:46:15 »
Парни, в общем пришел мне мой комбарь. Буквально на следующий день после покупки и получаса домашнего бриньканья отграл на нем концерт. Шо могу сказать - комбик ломовейший. Домашний звук наруливается на ура, на концерте тоже показал себя с наилучшей стороны. Отыграл весь концерт, без педалей и примочек. все рулил на комбике. Один касяк - футсвич к нему нужен хитрый - он двухкнопочный, но разъем для фс - моноджек. Схемы в нете не нашел. Родной фендеровский слишком редкий, если его тащить, то только с ибея.

До обещанного обзора ни как не дойдут руки, ибо хочется написать все обстоятельно, с фотографиями потрохов и примерами звучания, а времени сейчас заниматься этим нет совсем.
Может как нить соберемся с guitman-ом и оттестируем его как следует.

Оффлайн Wins

  • Частый посетитель
  • **
  • Сообщений: 195
Re: Ламповый преамп для записи - здравствуй ЗВУК!!
« Ответ #9288 : Декабря 04, 2012, 09:24:10 »
что за комбарь?

Оффлайн Zaytseff

  • Ветеран форума
  • ******
  • Сообщений: 5098
Re: Ламповый преамп для записи - здравствуй ЗВУК!!
« Ответ #9289 : Декабря 04, 2012, 10:02:29 »
Wins, да в подписи вроде есть :)
- Fender Superchamp X2 -

Оффлайн Wins

  • Частый посетитель
  • **
  • Сообщений: 195
Re: Ламповый преамп для записи - здравствуй ЗВУК!!
« Ответ #9290 : Декабря 04, 2012, 10:14:15 »
ааа, первый раз слышу о таком) шд 500 продаеш? цену в лс)

Оффлайн Vonfrost

  • Частый посетитель
  • **
  • Сообщений: 117
Re: Ламповый преамп для записи - здравствуй ЗВУК!!
« Ответ #9291 : Декабря 04, 2012, 10:35:20 »
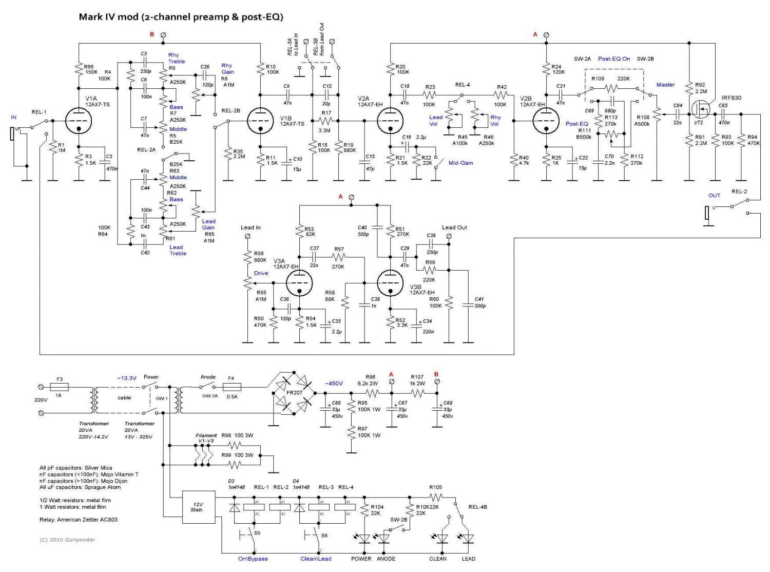
Нашел схему, как раз, что мне нужно. Mark 4 (только 2 канала, клин и лид) от пользователя "Gunpowder". Сверил с оригиналом - практически 1 в 1. Постэквал другой. И катодный повторитель на лампе в другой схеме, все от того же "Gunpowder". Надеюсь, что ниче страшного, что я тут чужие схемы выкладываю? :hmmm:

Оффлайн Santjago

  • Живу на форуме
  • *******
  • Сообщений: 10916
  • Hard As A Rock
Re: Ламповый преамп для записи - здравствуй ЗВУК!!
« Ответ #9292 : Декабря 04, 2012, 15:00:15 »
Zaytseff, вот схема http://support.fender.com/schematics/guitar_amplifiers/Super-Champ_XD_schematic.pdf
принцип футсвича очень прост...

Оффлайн Zaytseff

  • Ветеран форума
  • ******
  • Сообщений: 5098
Re: Ламповый преамп для записи - здравствуй ЗВУК!!
« Ответ #9293 : Декабря 05, 2012, 07:07:51 »
Santjago, большущее спасибо!!! Теперь буду знать, где схемы взять на фендер :)

Оффлайн guitman

  • Эксперт
  • *****
  • Сообщений: 1152
  • |------ROCK------|
    • Astarl Space Inc
Re: Ламповый преамп для записи - здравствуй ЗВУК!!
« Ответ #9294 : Декабря 05, 2012, 15:27:44 »
Привет всем! Вот в общем вопрос... Комбик пиви классик 30 иногда неожиданно щелкает, далее какой-то писк переходящий в гул, и далее фон сети. От данной беды помогает перезапуск (с выдержкой в несколько сек). Кто сталкивался и что это может быть?
Проявляется такое не каждый день.

Оффлайн kynep

  • Ветеран форума
  • ******
  • Сообщений: 6828
  • Руби МиТоЛ!!!
Re: Ламповый преамп для записи - здравствуй ЗВУК!!
« Ответ #9295 : Декабря 05, 2012, 15:31:32 »
guitman, нада разбирать смотреть на предмет вздутых электролитов и проженных резисторов.

Оффлайн guitman

  • Эксперт
  • *****
  • Сообщений: 1152
  • |------ROCK------|
    • Astarl Space Inc
Re: Ламповый преамп для записи - здравствуй ЗВУК!!
« Ответ #9296 : Декабря 05, 2012, 16:14:53 »
Странно. ничего подозрительного вообще не нашел.

... и добавил:

Переткнул все соединения и лампы. Собрал назад... вроде полет пока нормальный.
« Последнее редактирование: Декабря 05, 2012, 16:48:59 от guitman »

Оффлайн Santjago

  • Живу на форуме
  • *******
  • Сообщений: 10916
  • Hard As A Rock
Re: Ламповый преамп для записи - здравствуй ЗВУК!!
« Ответ #9297 : Декабря 05, 2012, 19:42:50 »
guitman, ток покоя выходных ламп проверь... если одна уже на грани, то такие симптомы весьма характерны....

Оффлайн guitman

  • Эксперт
  • *****
  • Сообщений: 1152
  • |------ROCK------|
    • Astarl Space Inc
Re: Ламповый преамп для записи - здравствуй ЗВУК!!
« Ответ #9298 : Декабря 05, 2012, 20:02:05 »
guitman, ток покоя выходных ламп проверь... если одна уже на грани, то такие симптомы весьма характерны....
Как это проверить? До мощников еще дело не доходило.

Оффлайн SkinnyVampire

  • Живу на форуме
  • *******
  • Сообщений: 13812
  • индастриал-блондинко =)
    • Братство Вампиров
Re: Ламповый преамп для записи - здравствуй ЗВУК!!
« Ответ #9299 : Декабря 05, 2012, 20:03:18 »
интересную статью нашел...

http://www.ruqrz.com/?p=2641

не то чтоб в тему но "паяльщикам" может пригодиться)