Автор Тема: Ламповый преамп для записи - здравствуй ЗВУК!!  (Прочитано 501237 раз)

0 Пользователей и 2 Гостей просматривают эту тему.

Оффлайн AntonVIP Автор темы

  • Живу на форуме
  • *******
  • Сообщений: 13729
  • Люблю качественную музыку в стиле "мясо"
    • Страница на ютубе
Re: Ламповый преамп для записи - здравствуй ЗВУК!!
« Ответ #9570 : Февраля 20, 2013, 19:22:39 »
в наших магазинах он (200 $) стоит, причем скорее всего лажа какая-то китайская

А тут получилось - 125 долларов с доставкой.

Оффлайн Engener

  • Ветеран форума
  • ******
  • Сообщений: 3471
  • :-)
Re: Ламповый преамп для записи - здравствуй ЗВУК!!
« Ответ #9571 : Февраля 20, 2013, 19:23:17 »
считаешь, что много?


Оффлайн Santjago

  • Живу на форуме
  • *******
  • Сообщений: 10916
  • Hard As A Rock
Re: Ламповый преамп для записи - здравствуй ЗВУК!!
« Ответ #9572 : Февраля 20, 2013, 20:07:30 »
Engener, если хочешь тру, то собирай на INA ...

Оффлайн NSb

  • Живу на форуме
  • *******
  • Сообщений: 23373
  • shit in - shit out
Re: Ламповый преамп для записи - здравствуй ЗВУК!!
« Ответ #9573 : Февраля 20, 2013, 20:39:24 »
Santjago,
к INA нужно труёвый БП городить или бесполезно будет

Оффлайн Santjago

  • Живу на форуме
  • *******
  • Сообщений: 10916
  • Hard As A Rock
Re: Ламповый преамп для записи - здравствуй ЗВУК!!
« Ответ #9574 : Февраля 20, 2013, 20:43:52 »
труёвый БП всегда нужен, не только для INA ...
у некоторых моделей уже на борту стабилизатор DC смещения...
а те же DMP3 включают 103-ю в голом виде с проходными электролитами и прекрасно при этом звучат...

Оффлайн Engener

  • Ветеран форума
  • ******
  • Сообщений: 3471
  • :-)
Re: Ламповый преамп для записи - здравствуй ЗВУК!!
« Ответ #9575 : Февраля 21, 2013, 04:32:53 »
Engener, если хочешь тру, то собирай на INA ...

труёвый БП всегда нужен, не только для INA ...
у некоторых моделей уже на борту стабилизатор DC смещения...
а те же DMP3 включают 103-ю в голом виде с проходными электролитами и прекрасно при этом звучат...

я немного не в теме, а в чем труёвость ina и вообще?

Оффлайн NSb

  • Живу на форуме
  • *******
  • Сообщений: 23373
  • shit in - shit out
Re: Ламповый преамп для записи - здравствуй ЗВУК!!
« Ответ #9576 : Февраля 21, 2013, 07:03:24 »
Engener,
микросхемы INA на которых делают микрофонные предусилители, а любой микрофонный предусилитель критичен к качеству питания и разводке

Оффлайн Engener

  • Ветеран форума
  • ******
  • Сообщений: 3471
  • :-)
Re: Ламповый преамп для записи - здравствуй ЗВУК!!
« Ответ #9577 : Февраля 21, 2013, 09:24:00 »
а  схема есть у кого-нибудь хорошая, рабочая?

Оффлайн Santjago

  • Живу на форуме
  • *******
  • Сообщений: 10916
  • Hard As A Rock
Re: Ламповый преамп для записи - здравствуй ЗВУК!!
« Ответ #9578 : Февраля 21, 2013, 11:18:11 »
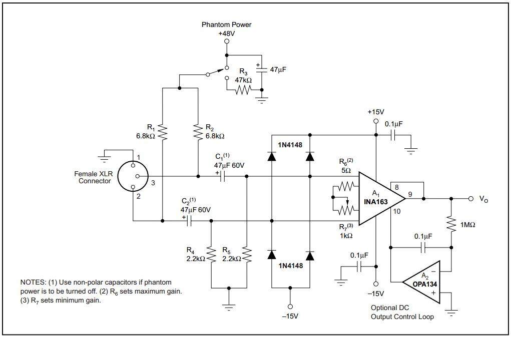
Engener, собирай на INA163 по даташиту... тебе в какую карту включать?
« Последнее редактирование: Февраля 21, 2013, 11:23:41 от Santjago »

Оффлайн Engener

  • Ветеран форума
  • ******
  • Сообщений: 3471
  • :-)
Re: Ламповый преамп для записи - здравствуй ЗВУК!!
« Ответ #9579 : Февраля 21, 2013, 11:32:58 »
 м-аудио аудиофил 192

Оффлайн Santjago

  • Живу на форуме
  • *******
  • Сообщений: 10916
  • Hard As A Rock
Re: Ламповый преамп для записи - здравствуй ЗВУК!!
« Ответ #9580 : Февраля 21, 2013, 11:36:44 »
м-аудио аудиофил 192

ну и отлично, знач дополнительного буфера к ней не нужно...
можно собрать на smd, получится как спичечный коробок и запитать от питания карты, хорошенько, правда, отфильтровав... я ж так понял, тебе чисто для съёма каба шуром? т.е. фантомное питание, инструментальный вход, ФВЧ, инверсия фазы не нужны?  :)

Оффлайн Engener

  • Ветеран форума
  • ******
  • Сообщений: 3471
  • :-)
Re: Ламповый преамп для записи - здравствуй ЗВУК!!
« Ответ #9581 : Февраля 21, 2013, 11:55:37 »
да, всё правильно, ничего лишнего. но я бы запитал от отдельного блока

Оффлайн Pawka_Lida

  • Частый посетитель
  • **
  • Сообщений: 129
Re: Ламповый преамп для записи - здравствуй ЗВУК!!
« Ответ #9582 : Февраля 21, 2013, 12:07:12 »
я новый в Беларуси взял за 153$, просто брал ещё звуковую карту внешнюю и сумел выбить хорошую цену.
Спасибо Сантьяго за консультации.

Оффлайн Santjago

  • Живу на форуме
  • *******
  • Сообщений: 10916
  • Hard As A Rock
Re: Ламповый преамп для записи - здравствуй ЗВУК!!
« Ответ #9583 : Февраля 21, 2013, 12:39:29 »
вот

... и добавил:

Engener, если OPA134 не найдёшь, то просто 10 пин 163-й на землю и электролит на выход 10u24V, а лучше плёнку

... и добавил:

Engener, ага, и если только с динамическим, то со входа весь обвез долой, кроме пары 2к2
« Последнее редактирование: Февраля 21, 2013, 12:43:10 от Santjago »

Оффлайн Engener

  • Ветеран форума
  • ******
  • Сообщений: 3471
  • :-)
Re: Ламповый преамп для записи - здравствуй ЗВУК!!
« Ответ #9584 : Февраля 21, 2013, 12:51:11 »
электролиты тоже долой?