Автор Тема: Ламповый преамп для записи - здравствуй ЗВУК!!  (Прочитано 504700 раз)

0 Пользователей и 3 Гостей просматривают эту тему.

Оффлайн Santjago

  • Живу на форуме
  • *******
  • Сообщений: 10916
  • Hard As A Rock
AntonVIP, какая переменка анодного на выходе силовика на хх?

Оффлайн Engener

  • Ветеран форума
  • ******
  • Сообщений: 3472
  • :-)
по последней ссылке не гитарный училитель, там как раз линеаризаия выходного каскада нужна, чего не нужно гитарному усилителю

для хайгейнов лучше чтоб оконечник "ровнее" был. В какой-то модели дизеля оконечник работает в ультралинейном режиме.

Оффлайн AntonVIP Автор темы

  • Живу на форуме
  • *******
  • Сообщений: 13729
  • Люблю качественную музыку в стиле "мясо"
    • Страница на ютубе
AntonVIP, какая переменка анодного на выходе силовика на хх?

350 V

Оффлайн NSb

  • Живу на форуме
  • *******
  • Сообщений: 23373
  • shit in - shit out
Engener,
давай ты мне не будешь говорить что и как лучше...   ;D

Оффлайн Engener

  • Ветеран форума
  • ******
  • Сообщений: 3472
  • :-)
я знаю то, что лучше для моих целей, я иду своим путем и просто делюсь (если хочу  :) ) тем, чем хочу  :) остальное идет лесом, как говорится

Оффлайн AntonVIP Автор темы

  • Живу на форуме
  • *******
  • Сообщений: 13729
  • Люблю качественную музыку в стиле "мясо"
    • Страница на ютубе
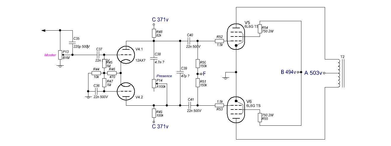
Господа, давайте не спорить, а лучше по существу.. Я свою проблему изложил, и прошу Вас высказать свои мнения и дать советы, как будет лучше.. Исходные данные: есть схема, транс силовой с обмотками переменки 350 В (анодка), 70 В (смещение) и 6,3 В (накал).. Как все это собрать в кучу с 6п3с-е, чтобы все работало и нормально звучало.

Схема вот:


Оффлайн NSb

  • Живу на форуме
  • *******
  • Сообщений: 23373
  • shit in - shit out
Engener,
в этом и проблема, начнешь делать для других, в виде изделия или готового звука, будешь думать по другому




... и добавил:

AntonVIP,
есть решения но они не будут эффективны, к примеру не делать двухполупериодное выпрямление, чтоб не усиливалась анодка, поставить дроссель с большим сопротивлением и попытаться им сбить вольт 50
пока остаётся смещение
« Последнее редактирование: Марта 21, 2013, 18:00:32 от NSb »

Оффлайн AntonVIP Автор темы

  • Живу на форуме
  • *******
  • Сообщений: 13729
  • Люблю качественную музыку в стиле "мясо"
    • Страница на ютубе
AntonVIP,
есть решения но они не будут эффективны, к примеру не делать двухполупериодное выпрямление, чтоб не усиливалась анодка, поставить дроссель с большим сопротивлением и попытаться им сбить вольт 50
пока остаётся смещение

Да уж, не густо получается... Попробовать, что ли, гасящим спопротивлением сбить? Ну, на вторые сетки попроще, там просто сопротивление резюков R54, R55, которые по 750 ом, увеличить, к примеру до 2к.. А вот с анодами как быть?

Оффлайн NSb

  • Живу на форуме
  • *******
  • Сообщений: 23373
  • shit in - shit out
Антон
запри лампы смещением и не дури мозг

... и добавил:

пусть работают с меньшим анодным током

Оффлайн AntonVIP Автор темы

  • Живу на форуме
  • *******
  • Сообщений: 13729
  • Люблю качественную музыку в стиле "мясо"
    • Страница на ютубе
Антон
запри лампы смещением и не дури мозг

... и добавил:

пусть работают с меньшим анодным током

Спасибо, именно так и сделаю.. При условии, что 70 В обмотки смещения будет достаточно. А если нет, но тогда х.з. ???

Оффлайн Santjago

  • Живу на форуме
  • *******
  • Сообщений: 10916
  • Hard As A Rock
350 V

не страшно... делай фильтр по месе, с последовательными электролитами и уравнивающими резисторами... ток покоя с таким анодным, естественно, не более 30мА, померишь ток вторых сеток при такой анодке с 1к, если будет больше предельного, ставь 1.5-2к или более, пока не впишешься в пределы... на будущее расчитывайтрансы под необходимые лампы, а не "как у мезы" ...

Оффлайн NSb

  • Живу на форуме
  • *******
  • Сообщений: 23373
  • shit in - shit out
Цитировать
При условии, что 70 В обмотки

ты всегда можешь её тоже вогнать в мостовой выпрямитель и получить приблизительно 98 вольт, хватит того что есть

Оффлайн AntonVIP Автор темы

  • Живу на форуме
  • *******
  • Сообщений: 13729
  • Люблю качественную музыку в стиле "мясо"
    • Страница на ютубе

ты всегда можешь её тоже вогнать в мостовой выпрямитель и получить приблизительно 98 вольт, хватит того что есть

Я уже об этом думал, даже схему с мостовым намалевал на листочке (на всяк случий, так сказать) ;D ;D ;D

на будущее расчитывайтрансы под необходимые лампы, а не "как у мезы" ...

Саня, я протупил, что с отводами не заказал :pozor: :pozor: :pozor: :pozor: На цену не повлияло бы все равно...

Оффлайн Santjago

  • Живу на форуме
  • *******
  • Сообщений: 10916
  • Hard As A Rock
AntonVIP, науй отводы... 320 переменки хватит для любых ламп любой мощи, если не нужен ой какой глубокий AB

Оффлайн AntonVIP Автор темы

  • Живу на форуме
  • *******
  • Сообщений: 13729
  • Люблю качественную музыку в стиле "мясо"
    • Страница на ютубе
AntonVIP, науй отводы... 320 переменки хватит для любых ламп любой мощи, если не нужен ой какой глубокий AB

Я уже предвкушаю, как это "хозяйство" зазвучит  ;D ;D ;D. Вообще, меня и с 6п14п звук устраивал, просто щас в группе репетировать стал, мало мощи стало. На разрыв работал усь, и то, еле слышно было в общей пачке.. А если будет и этого мало, то я на квартете 6п3с-е зафигачу  :crazy: :crazy: :crazy: :crazy: