Автор Тема: Любителям бесплатного реампинга  (Прочитано 65966 раз)

0 Пользователей и 1 Гость просматривают эту тему.

Оффлайн Macsimpain

  • Ветеран форума
  • ******
  • Сообщений: 3467
  • Follow your Dream
Re: Любителям бесплатного
« Ответ #750 : Мая 09, 2020, 19:43:40 »


На картинке типа самый известный пивег от ерасов? :hmmm:

Оффлайн NSb-2

  • Живу на форуме
  • *******
  • Сообщений: 7398
  • Shit in - Shit out
    • pornhub.com
Re: Любителям бесплатного
« Ответ #751 : Мая 09, 2020, 19:44:20 »
fewa-watraco,
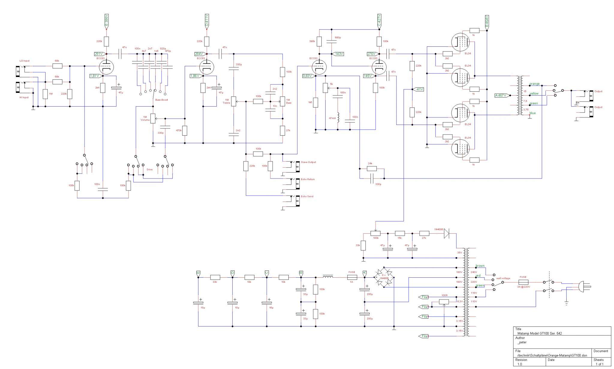
собери Матамп  :hmmm:  или Дамбл

Оффлайн sinister

  • Эксперт
  • *****
  • Сообщений: 1961
Re: Любителям бесплатного
« Ответ #752 : Мая 09, 2020, 19:47:48 »
На картинке типа самый известный пивег от ерасов? :hmmm:
Macsimpain, богнер экстази эта

Оффлайн Macsimpain

  • Ветеран форума
  • ******
  • Сообщений: 3467
  • Follow your Dream
Re: Любителям бесплатного
« Ответ #753 : Мая 09, 2020, 19:53:28 »
Macsimpain, богнер экстази эта

У дизайнера видимо по 5150 тоска была :pozor:

Оффлайн Винтик на отдыхе

  • Эксперт
  • *****
  • Сообщений: 2868
Re: Любителям бесплатного
« Ответ #754 : Мая 09, 2020, 19:58:19 »
fewa-watraco

Кстати, насчет этого Ерасова... ты тоже только преамп собирал в LTspice, или таки с оконечником?   :hmmm:

Оффлайн fewa-watraco Автор темы

  • Ветеран форума
  • ******
  • Сообщений: 3858
  • fewtubefx
Re: Любителям бесплатного
« Ответ #755 : Мая 09, 2020, 20:03:54 »
fewa-watraco,
собери Матамп  :hmmm:  или Дамбл
матамп это одна лампа :), остальное я не собираю


... и добавил:

fewa-watraco

Кстати, насчет этого Ерасова... ты тоже только преамп собирал в LTspice, или таки с оконечником?   :hmmm:
только преамп

... и добавил:

У дизайнера видимо по 5150 тоска была :pozor:
хороший дизайн
« Последнее редактирование: Мая 09, 2020, 21:38:52 от fewa-watraco »

Оффлайн Macsimpain

  • Ветеран форума
  • ******
  • Сообщений: 3467
  • Follow your Dream
Re: Любителям бесплатного
« Ответ #756 : Мая 09, 2020, 20:09:11 »
хороший дизайн

Хороший. И схема тоже норм. ;)

Оффлайн fewa-watraco Автор темы

  • Ветеран форума
  • ******
  • Сообщений: 3858
  • fewtubefx
Re: Любителям бесплатного
« Ответ #757 : Мая 09, 2020, 20:15:43 »
fewa-watraco,
собери Матамп  :hmmm:  или Дамбл
сначала поищу нормальное демо на ютубе
по блюзу мне вот этот амп нравится
(нажмите чтобы показать/спрятать)
я его уже сделал
« Последнее редактирование: Мая 09, 2020, 20:17:55 от fewa-watraco »

Оффлайн Macsimpain

  • Ветеран форума
  • ******
  • Сообщений: 3467
  • Follow your Dream
Re: Любителям бесплатного
« Ответ #758 : Мая 09, 2020, 21:06:41 »
Ребзя, есть эта тема отдельно гитары и di. Если кому пригодится, обращайтесь. Реамп через железо делал уважаемый Returned to trash. :crazy:

Оффлайн fewa-watraco Автор темы

  • Ветеран форума
  • ******
  • Сообщений: 3858
  • fewtubefx
Re: Любителям бесплатного
« Ответ #759 : Мая 09, 2020, 22:10:19 »
еще немного про триамп

(нажмите чтобы показать/спрятать)

Оффлайн marius

  • Живу на форуме
  • *******
  • Сообщений: 8090
Re: Любителям бесплатного
« Ответ #760 : Мая 09, 2020, 23:08:33 »
Очень жду матамп гт в вст. Или модел т.

... и добавил:

Или хотя бы адекватные крысу с маффом :hmmm:
« Последнее редактирование: Мая 09, 2020, 23:12:54 от marius »

Оффлайн fewa-watraco Автор темы

  • Ветеран форума
  • ******
  • Сообщений: 3858
  • fewtubefx
Re: Любителям бесплатного
« Ответ #761 : Мая 10, 2020, 00:11:14 »
Очень жду матамп гт в вст. Или модел т.

... и добавил:

Или хотя бы адекватные крысу с маффом :hmmm:
а какой именно мод Т? который фендеровский?

... и добавил:

сделал HK
очень мощно звучит, сделал 3а и 3б каналы
« Последнее редактирование: Мая 10, 2020, 02:43:03 от fewa-watraco »

Оффлайн marius

  • Живу на форуме
  • *******
  • Сообщений: 8090
Re: Любителям бесплатного
« Ответ #762 : Мая 10, 2020, 08:32:52 »
а какой именно мод Т? который фендеровский?

вот именно не фендеровский, а ранний, 70х)) но такое точно никто не сделает)

Оффлайн fewa-watraco Автор темы

  • Ветеран форума
  • ******
  • Сообщений: 3858
  • fewtubefx
Re: Любителям бесплатного
« Ответ #763 : Мая 10, 2020, 10:16:47 »
вот именно не фендеровский, а ранний, 70х)) но такое точно никто не сделает)
попробуй вот этот плагин подстроить под звук сунн
https://philaudio.wordpress.com/research/tube-preamp/

как-то раз подстраивал его под фендеровский амп, было вполне похоже

Оффлайн Винтик на отдыхе

  • Эксперт
  • *****
  • Сообщений: 2868
Re: Любителям бесплатного
« Ответ #764 : Мая 10, 2020, 11:21:14 »
Во! Вот типа такой фигулины я и искал...

p/s Тем более, что симулятор написан на базе научной диссертации автора...   :good:

... и добавил:

fewa-watraco

Еще один к тебе вопрос по той симуляции усилка Ерасовского...

Можешь ли отрендерить эту симуляцию преамп, но без темброблока?
Интересно, насколько он там повлиял
Особенно в нч области...

« Последнее редактирование: Мая 10, 2020, 16:52:28 от Винтик на отдыхе »