Автор Тема: Neural DSP plugins  (Прочитано 547928 раз)

0 Пользователей и 3 Гостей просматривают эту тему.

Оффлайн NSb-2

  • Живу на форуме
  • *******
  • Сообщений: 7398
  • Shit in - Shit out
    • pornhub.com
Re: Neural DSP - Fortin Nameless, Archetype Plini - Nolly - Abasi
« Ответ #1320 : Мая 06, 2020, 09:44:53 »
Ещчо тест, на тупое дж дж дж + внешняя грелка (Ситомик) и включенный клипер.
Гейт отключен (чтоб не вводил смуту в реальную четкость)

В принципе с внешней грелкой, любой плаг будет более-менее адекватен.
Чем лучше этот Фортин тех же Лепау - пока не понял (картинка красивая... )



... и добавил:

Macsimpain,
Да не придираюсь, мне тут высказали, что, что бы иметь мнение нужно скачать, установить, по жужжать и только потом.
И? Результат был известен заранее.
Теперь можно официально посылать на панас - демо плагина стоит в системе  ;D ;D ;D

... и добавил:

 :hmmm:
« Последнее редактирование: Мая 06, 2020, 09:49:04 от Returned to trash »

Оффлайн Asimo

  • Опытный
  • ****
  • Сообщений: 629
Re: Neural DSP - Fortin Nameless, Archetype Plini - Nolly - Abasi
« Ответ #1321 : Мая 06, 2020, 09:59:10 »
Ребят, просьба ко всем, кого тоже достало это засералово темы. Пожалуйста, нажимайте сообщить модератору, не стесняйтесь.

Оффлайн NSb-2

  • Живу на форуме
  • *******
  • Сообщений: 7398
  • Shit in - Shit out
    • pornhub.com
Re: Neural DSP - Fortin Nameless, Archetype Plini - Nolly - Abasi
« Ответ #1322 : Мая 06, 2020, 10:02:50 »
Ребят, просьба ко всем, кого тоже достало это засералово темы. Пожалуйста, нажимайте сообщить модератору, не стесняйтесь.

Ты не адекватен?
Демо предоставлено, чё скулишь?

Оффлайн Винтик на отдыхе

  • Эксперт
  • *****
  • Сообщений: 2868
Re: Neural DSP - Fortin Nameless, Archetype Plini - Nolly - Abasi
« Ответ #1323 : Мая 06, 2020, 10:10:05 »
Цитировать
Ребят, просьба ко всем, кого тоже достало это засералово темы.

Хм... обсуждается плагин от Неуралов, сравнивается с оригинальной железкой (вплоть до изучения схемы, что не грешно), выкладываются демки сыгранные на плагине, обсуждаются обнаруженные недостатки...

Если это "засералово", то, действительно, возникают вопросы об адекватности недовольствующих...  :hmmm:

Наверное, надо тупо хвалить и покупать-покупать...?
 Покупать-хвалить-покупать-хвалить-жрать-ржать-срать- молчать в тряпочку и улыбаццо... :crazy:
И да... думать и пытаться думать - запрещено - всем потреблять и хвалить - цак одеть, и в пепелаце сидеть, выходить до ветру только с разрешения эцилопа и QR-кодом на лбу)
« Последнее редактирование: Мая 06, 2020, 10:16:12 от Винтик на отдыхе »

Оффлайн NSb-2

  • Живу на форуме
  • *******
  • Сообщений: 7398
  • Shit in - Shit out
    • pornhub.com
Re: Neural DSP - Fortin Nameless, Archetype Plini - Nolly - Abasi
« Ответ #1324 : Мая 06, 2020, 10:22:09 »
Винтик на отдыхе,
Походу чувак хочет оправдать потраченные деньги через хвалебные оды.
Или заинтересован в продажах.

Иного вменяемого объяснения не вижу.

Оффлайн Macsimpain

  • Ветеран форума
  • ******
  • Сообщений: 3467
  • Follow your Dream
Re: Neural DSP - Fortin Nameless, Archetype Plini - Nolly - Abasi
« Ответ #1325 : Мая 06, 2020, 10:22:54 »
Ребят, просьба ко всем, кого тоже достало это засералово темы. Пожалуйста, нажимайте сообщить модератору, не стесняйтесь.
Чё щас то не так? Человек поставил демо, тестирует, делится мнением. :hmmm:

Ведёшь себя как дятел и других подбиваешь.

Сам жми свою кнопку.


Оффлайн Rock Maniac

  • Опытный
  • ****
  • Сообщений: 539
Re: Neural DSP - Fortin Nameless, Archetype Plini - Nolly - Abasi
« Ответ #1326 : Мая 06, 2020, 10:31:38 »
Товарищи, так где же на Cali всё таки включается/отключается этот злосчастный клиппер, тумблером Thumb или Vilence ?

Оффлайн sinister

  • Эксперт
  • *****
  • Сообщений: 1962
Re: Neural DSP - Fortin Nameless, Archetype Plini - Nolly - Abasi
« Ответ #1327 : Мая 06, 2020, 10:34:17 »
Rock Maniac, Thump это резонанс в оконечнике

Оффлайн NSb-2

  • Живу на форуме
  • *******
  • Сообщений: 7398
  • Shit in - Shit out
    • pornhub.com
Re: Neural DSP - Fortin Nameless, Archetype Plini - Nolly - Abasi
« Ответ #1328 : Мая 06, 2020, 10:34:38 »
Судя по его подписи: Fortin Nameless
фанатик которого обидели  :hmmm:


... и добавил:

Товарищи, так где же на Cali всё таки включается/отключается этот злосчастный клиппер, тумблером Thumb или Vilence ?
Thumb  :hmmm:

Оффлайн Rock Maniac

  • Опытный
  • ****
  • Сообщений: 539
Re: Neural DSP - Fortin Nameless, Archetype Plini - Nolly - Abasi
« Ответ #1329 : Мая 06, 2020, 10:36:41 »
Rock Maniac, Thump это резонанс в оконечнике


... и добавил:
Thumb  :hmmm:

 :fffuuu:  ...укаааа...

Оффлайн NSb-2

  • Живу на форуме
  • *******
  • Сообщений: 7398
  • Shit in - Shit out
    • pornhub.com
Re: Neural DSP - Fortin Nameless, Archetype Plini - Nolly - Abasi
« Ответ #1330 : Мая 06, 2020, 10:39:27 »
 ;D ;D ;D
Да щелкай все подряд, пока не зазвучит по твоему вкусу...
Всеравно полноценную обратную связь сомнительно реализовать в софте.  А тупо фильтр поднял\ опустил низ, не то же самое, что фильтр в обратной связи усилителя.
Не выноси себе мозг  ;D ;D ;D

Оффлайн Rock Maniac

  • Опытный
  • ****
  • Сообщений: 539
Re: Neural DSP - Fortin Nameless, Archetype Plini - Nolly - Abasi
« Ответ #1331 : Мая 06, 2020, 10:41:45 »
;D ;D ;D
Да щелкай все подряд, пока не зазвучит по твоему вкусу...
Всеравно полноценную обратную связь сомнительно реализовать в софте.  А тупо фильтр поднял\ опустил низ, не то же самое, что фильтр в обратной связи усилителя.
Не выноси себе мозг  ;D ;D ;D
Да всё подряд то я уже и так нащёлкал.  ;D
Хотелось бы теперь понимать, что я щёлкаю.

Оффлайн NSb-2

  • Живу на форуме
  • *******
  • Сообщений: 7398
  • Shit in - Shit out
    • pornhub.com
Re: Neural DSP - Fortin Nameless, Archetype Plini - Nolly - Abasi
« Ответ #1332 : Мая 06, 2020, 10:46:16 »
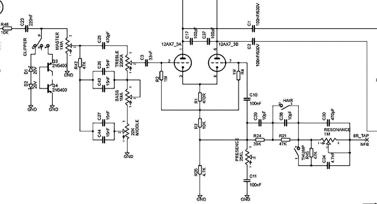
Не поймешь, принципиально разные вещи.
Hair, тупо кондер в обратной связи фазинвертора.
Резонанс тож, там же и презенс и там же Thump - НО два положения, а на морде усилителя 3 положения, значит совмещен с клипером.


... и добавил:

Вполне возможно, что компенсация гейна, чтоб после клипера не сильно проседало.  :hmmm:


... и добавил:

С другой стороны, вся эта мутатень, которую нагородили в обратной связи фазоинвертора обнулится если вывести конец на полную дурь.
Вся эта фигня будет сильно зависит от выхлопа.

... и добавил:

В плагине есть зависимость. Регулятор master начинает задирать середину сводя на нет все коррекции, как в принципе и должно быть.
« Последнее редактирование: Мая 06, 2020, 10:56:10 от Returned to trash »

Оффлайн sinister

  • Эксперт
  • *****
  • Сообщений: 1962
Re: Neural DSP - Fortin Nameless, Archetype Plini - Nolly - Abasi
« Ответ #1333 : Мая 06, 2020, 10:58:45 »
Thump Switch

3-way switch for negative feedback control of low-frequency interaction between amplifier and speakers. Left: Low; Center:High; Right: Medium. With less feedback there is less power amp saturation and a more scooped sound. Control at a lower master volume position for more defined differences.
Hair Switch

3-way switch for negative feedback control of high-frequency interaction between amplifier and speakers. Left: Medium; Center: Low; Right: High. With less feedback there is less power amp saturation and a more scooped sound. Control at a lower master volume position for more defined differences.

Если топорно по русски перевести : Трехпозиционный переключатель отрицательной обратной связи взаимодействия усилителя и динамика на низких частотах.
Походу в плаге еще номиналы добавили.

Оффлайн NSb-2

  • Живу на форуме
  • *******
  • Сообщений: 7398
  • Shit in - Shit out
    • pornhub.com
Re: Neural DSP - Fortin Nameless, Archetype Plini - Nolly - Abasi
« Ответ #1334 : Мая 06, 2020, 11:02:17 »
sinister,
Если топорно глянуть на схему, видно - два положения Thump, если смотреть ролик из ютуба - 3 положения.
 :hmmm: