Автор Тема: Помогите выбрать звуковую карту  (Прочитано 1822227 раз)

Даниил Мельников и 1 Гость просматривают эту тему.

Оффлайн SkinnyVampire

  • Живу на форуме
  • *******
  • Сообщений: 13812
  • индастриал-блондинко =)
    • Братство Вампиров
Re: Помогите выбрать звуковую карту
« Ответ #19515 : Июля 31, 2019, 13:25:39 »
EfimKR, ну, смотри как импеданс складывается, у тебя 1М резистор, потом три штуки по 510к фактически в параллель к нему (конденсаторы 100нф тут можно даже не учитывать, они очень малое сопртивление представляют для аудио сигналов особенно на верхах, которые собственно критичны),

и еще каждый транзистор тоже немного вносит свою лепту, грубо говоря у них в эмиттерах 10к * на коэффициент усиления транзисторов если типа 200 то это 2М с каждого транзистора, и это всё тоже в параллель к этому сигналу, но главное конечно те резисторы по 510к

Оффлайн deLuther

  • Живу на форуме
  • *******
  • Сообщений: 33530
  • alderman of morning star
    • Malefice
Re: Помогите выбрать звуковую карту
« Ответ #19516 : Июля 31, 2019, 13:33:38 »
deLuther, а что не так? Датчик может выдать более 4.5 В?
Пока подключал его только после преампа - все ок было.
Так фишка с таким использованием транзисторов что искажения начинаются раньше планки по питанию, уже при 4 В могут быть искажения более процента. По меркам инструментального преда это очень много.
Ну и частотка завалена из-за низкого импеданса, как и говорит SkinnyVampire.
С пассивом не будет нормального резонансного пика.

Короче очень сильный компромисс.
« Последнее редактирование: Июля 31, 2019, 13:35:20 от deLuther »

Оффлайн EfimKR

  • Новичок
  • *
  • Сообщений: 86
  • GuitarPlayer.Ru fan!
Re: Помогите выбрать звуковую карту
« Ответ #19517 : Июля 31, 2019, 13:35:26 »
SkinnyVampire, я не очень силен в радиотехнике, что нашел, то и собрал  ;D
Стоит эти 510 к на большие номиналы заменить?

Оффлайн SkinnyVampire

  • Живу на форуме
  • *******
  • Сообщений: 13812
  • индастриал-блондинко =)
    • Братство Вампиров
Re: Помогите выбрать звуковую карту
« Ответ #19518 : Июля 31, 2019, 13:53:46 »
там еще средняя точка должна быть намного выше чем пол-питания, в идеале на самом эмиттере должно быть около 5в при 9в питания (поскольку эмиттерный резистор хуже "тягает" чем транзистор и на него поболее вольт можно выделить) а это значит что эту искусственную среднюю точку надо поднимать намного выше, делитель должен быть не 100к/100к, а может быть типа 68к/100к, я примерно говорю, смотреть надо.

а если резисторы увеличить, то на них еще больше падать будет (там же протекает хоть и небольшой но базовый ток) и значит надо эту среднюю точку еще выше поднимать, замеряя что будет на эмиттере. так что просто их заменить это мало. ну и всё равно это не сильно поднимет общий входной импеданс так как слишком дофига всего понавешано…

вкратце проще/лучше использовать буфер на ОУ, либо если на транзисторах то заметно поднимать питальник, вольт 15 например, и искать оптимальную среднюю точку, базовый резистор увеличивать, эмиттерный может уменьшать, и чтобы гитару сильно не нагружало разной фигней, надо только 1 повторитель а с него можно уже раздавать на потребителей, можно тупо резисторами типа 1к их все развязать и всё, тогда останется и высокое входное сопротивление и собственно простота схемы..

... и добавил:

EfimKR, вообще если хочется с транзисторами поиграть то надо в эмуляторе смотреть чо получается, вот например есть сайт можно простые схемки проверить http://falstad.com/circuit/ я часто им пользуюсь если концепцию какую-то простенькую хочется посмотреть

Оффлайн deLuther

  • Живу на форуме
  • *******
  • Сообщений: 33530
  • alderman of morning star
    • Malefice
Re: Помогите выбрать звуковую карту
« Ответ #19519 : Июля 31, 2019, 14:06:17 »
Немного подытоживая, без переделки на ОУ, можно было сделать что-то подобное (заменив транзистор на полевик, но не играясь с остальным)
* SimpleSplitterV2.pdf (40.96 КБ - загружено 41 раз.)
Кондёр на 220 пФ нужен чтобы резонансный пик располагался на нужной частоте (правда это зависит от погонной ёмкости кабеля), так что придётся поиграться.

Но всё равно останется проблема больших искажений. На ОУ (до клиппинга) они меньше обычно при том же напряжении питания.
Лучше ОУ, большое питание 18-24 В, хотя бы. Разделить потом уже можно на нужное количество потребителей.

Для гибкости можно вообще взять схему старого дигилаба SPM-100 которую я выкладывал в теме про директбокс своими руками.
« Последнее редактирование: Июля 31, 2019, 14:10:18 от deLuther »

Оффлайн SkinnyVampire

  • Живу на форуме
  • *******
  • Сообщений: 13812
  • индастриал-блондинко =)
    • Братство Вампиров
Re: Помогите выбрать звуковую карту
« Ответ #19520 : Июля 31, 2019, 14:22:39 »
deLuther, зацени)) вот это на биполярном транзисторе с коэффициентом 200 и делитель у меня для него аж под потолок ушел, еще и при 15в питания, только только проходит 9в входного сигнала.


и всё равно входное сопротивление там не 1М а меньше, поскольку со стороны транзистора там еще приходит. но какое-то вменяемое. в секции гитары резистор с переключателем нужен как раз чтоб "оценить" входное, если при включении выключателя на этом 1М упадёт примерно половина значит и входное примерно такое же.

... и добавил:

можно и на полевике замакетить, и на более гейновых транзисторах (не проблема найти транзистор и с коэффициентом передачи тока 400-600 а то и 800 но они может шумные будут хз)

Оффлайн EfimKR

  • Новичок
  • *
  • Сообщений: 86
  • GuitarPlayer.Ru fan!
Re: Помогите выбрать звуковую карту
« Ответ #19521 : Августа 01, 2019, 08:41:31 »
deLuther, в схеме simple splitter выходы не будут влиять друг на друга?
В моей же схеме не просто так взяли по транзистору на выход?

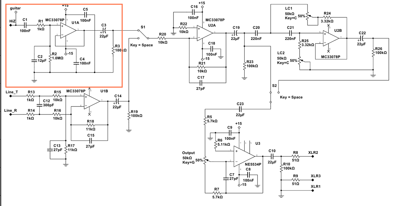
Буфер SPM-100 это часть схемы в прямоугольнике?
(нажмите чтобы показать/спрятать)


Оффлайн deLuther

  • Живу на форуме
  • *******
  • Сообщений: 33530
  • alderman of morning star
    • Malefice
Re: Помогите выбрать звуковую карту
« Ответ #19522 : Августа 01, 2019, 11:15:31 »
EfimKR,
Да, но хорошо бы сделать выходную часть, и разбирать по потребителям уже после неё, чтобы была регулировка уровня, хотя может быть рационально выходной усилитель только для какого-то одного выхода замутить (который пойдёт в интерфейс).

Оффлайн Ringman

  • Ветеран форума
  • ******
  • Сообщений: 4057
Re: Помогите выбрать звуковую карту
« Ответ #19523 : Августа 01, 2019, 11:38:48 »
[Автор удалил свое сообщение по неизвестной причине]
« Последнее редактирование: Апреля 09, 2022, 16:43:31 от Ringman »

Оффлайн Slam77

  • Ветеран форума
  • ******
  • Сообщений: 6102
  • Москва
Re: Помогите выбрать звуковую карту
« Ответ #19524 : Августа 01, 2019, 11:38:57 »
Подскажите можно ли к Focusrite Clarett 2USB в мониторные выходы подключить компьютерные активные колонки? Нужен переходник 2БольшихМоноДжека-мамаДляМаленькогоСтереоДжека? (если они вообще продаются) Или достаточно включать в выход 1 с переходником?

И что-то сегодня пробовал подключить к Винде7 карту - и драйвер не встал. Кто-нибудь сталкивался? Как решали?

И может ли карта работать в режиме без компьютера - только выдавать звук на мониторы и/или наушники?

Оффлайн Иван Тарасов

  • Новичок
  • *
  • Сообщений: 40
  • Подпись под аватаром
    • В уютной ЖЖшечке
Re: Помогите выбрать звуковую карту
« Ответ #19525 : Августа 01, 2019, 11:46:30 »
Нужно два кабеля TS-RCA. TS в выходы 1 и 2, RCA - в колонки. Ну или, если у колонок только 3,5mm-jack, тогда да, тогда 2TS-3.5mm. Выходы 1 и 2 раздельные, монофонические. Вставить в один - будет моно.
Без компьютера должна работать, но не пробовал.

Оффлайн Bro Deadly

  • Живу на форуме
  • *******
  • Сообщений: 8004
    • vaya aqui
Re: Помогите выбрать звуковую карту
« Ответ #19526 : Августа 01, 2019, 12:12:19 »
Посоны, а какой длины может быть кабель юсб от карты до компа? При условии что кабель не дешевка сопливая конечно.

Оффлайн WALLY

  • Живу на форуме
  • *******
  • Сообщений: 8710
Re: Помогите выбрать звуковую карту
« Ответ #19527 : Августа 01, 2019, 12:27:30 »
Bro Deadly, зависит от того сколько комп выдает и сколько карта жрет.

Оффлайн EfimKR

  • Новичок
  • *
  • Сообщений: 86
  • GuitarPlayer.Ru fan!
Re: Помогите выбрать звуковую карту
« Ответ #19528 : Августа 01, 2019, 12:49:48 »
EfimKR,
Да, но хорошо бы сделать выходную часть, и разбирать по потребителям уже после неё, чтобы была регулировка уровня, хотя может быть рационально выходной усилитель только для какого-то одного выхода замутить (который пойдёт в интерфейс).
Выходная часть это последний каскад?

Оффлайн deLuther

  • Живу на форуме
  • *******
  • Сообщений: 33530
  • alderman of morning star
    • Malefice
Re: Помогите выбрать звуковую карту
« Ответ #19529 : Августа 01, 2019, 13:00:40 »
Выходная часть это последний каскад?
То, что после переключателя S2.