Автор Тема: Пультэк (не от телевизора). Суть  (Прочитано 893 раз)

0 Пользователей и 1 Гость просматривают эту тему.

Оффлайн Пол-октавы Автор темы

  • Эксперт
  • *****
  • Сообщений: 2025
  • Шансон - это когда плохому человеку хорошо.
    • Пол-октавы представляет...
Пультэк (не от телевизора). Суть
« : Июля 06, 2024, 16:24:35 »
Бон Жур!

Стало интересно про эквалайзер Пультек, почитал статью, даже один из плагинов качнул. Но речь про железный. Как он устроен, почему там именно по две ручки? Одна из них как мастер-громкость, а суть прибора не повысить определённые диапазоны, а лампового "мусора" туда накидать, как энхансером? Из статьи я так и не понял, на чём магия замешана.

Спасибо!

Оффлайн HiRes.GP

  • Живу на форуме
  • *******
  • Сообщений: 7481
  • shit in - shit out
Re: Пультэк (не от телевизора). Суть
« Ответ #1 : Июля 06, 2024, 16:31:58 »
Суть прибора компенсировать потери в длинных линиях передачи сигнала.
Позже начали применять на студиях как типичный эквалайзер.
В наше время доперло, что как все винтажные приборы по мимо своего функционала, вносит определенный лампово\трансформаторный окрас.  Который хорошо работает практически на всем.

... и добавил:

С другой стороны, если не умеешь работать с эквалайзерами, и тем более аналоговыми, толку от прибора не будет, ни от оригинала, ни от копий.
« Последнее редактирование: Июля 06, 2024, 16:33:36 от HiRes.GP »

Оффлайн fewa-watraco

  • Ветеран форума
  • ******
  • Сообщений: 3881
  • fewtubefx
Re: Пультэк (не от телевизора). Суть
« Ответ #2 : Июля 06, 2024, 17:03:25 »
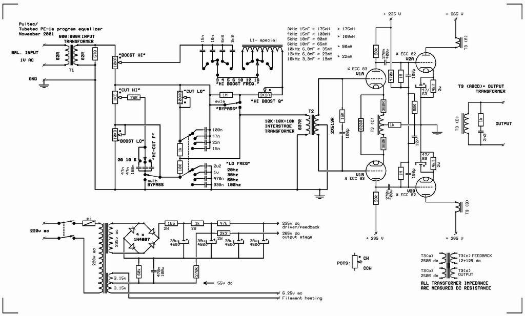
Схема как суть.

Оффлайн Клетчатый

  • Завсегдатай
  • ***
  • Сообщений: 433
  • Короче...
    • Color-BOX
Re: Пультэк (не от телевизора). Суть
« Ответ #3 : Июля 06, 2024, 19:10:34 »


А что не так с ручками? Мало?

В самый раз!

 ;D

Тем более, что разные положения крутилки Boost и Atennuate дают несколько разную ачх, а не так что тупо одно утишает, а другое пропорционально угромчает

« Последнее редактирование: Июля 06, 2024, 19:13:42 от Клетчатый »

Оффлайн HiRes.GP

  • Живу на форуме
  • *******
  • Сообщений: 7481
  • shit in - shit out
Re: Пультэк (не от телевизора). Суть
« Ответ #4 : Июля 06, 2024, 20:27:34 »
Там еще и добротность меняется, и фазу закручивает, не для мастеринка прибор, для формирования звучания.
Так-то это куча фишек в одном, и трансформаторный звук, и классические LC фильтры, и тут же ламповый подкрашиватель.

И опять же, что-то такого волшебного нет, чтоб в полной мере получить от него толк, и исходник должен быть соответствующий.

Оффлайн Клетчатый

  • Завсегдатай
  • ***
  • Сообщений: 433
  • Короче...
    • Color-BOX
Re: Пультэк (не от телевизора). Суть
« Ответ #5 : Июля 06, 2024, 20:43:59 »
Цитировать
Так-то это куча фишек в одном, и трансформаторный звук, и классические LC фильтры, и тут же ламповый подкрашиватель.

Ну в плагинах разве что на специфическую АЧХ/ФЧХ можно рассчитывать, судя по тому как моделируют лампы и трансформаторы в большинстве плагинов, тем более не гитарных.


Оффлайн HiRes.GP

  • Живу на форуме
  • *******
  • Сообщений: 7481
  • shit in - shit out
Re: Пультэк (не от телевизора). Суть
« Ответ #6 : Июля 06, 2024, 20:50:15 »
Так и есть, объективно, в плагах оно и рядом не валялось.  :hmmm:

Оффлайн Пол-октавы Автор темы

  • Эксперт
  • *****
  • Сообщений: 2025
  • Шансон - это когда плохому человеку хорошо.
    • Пол-октавы представляет...
Re: Пультэк (не от телевизора). Суть
« Ответ #7 : Июля 07, 2024, 18:24:34 »

Тем более, что разные положения крутилки Boost и Atennuate дают несколько разную ачх, а не так что тупо одно утишает, а другое пропорционально угромчает
Их, видимо, несколько модификаций. Какие-то имеют по две ручки на полосы, у некоторых верх не "Attenuate", а завал (на выбор, емнип, 10-12-16-20 кГц). Плагины, как правило, имеют и то и другое.
Ну, типа, я уже подчитал мнения - там усиление колоколом, а опускание полкой или горкой. И при совместной работе "ручек" выделяется именно то, что нужно.

На рмм верят в его магию.

Странно, что в схеме не предусмотрен буфер на входе - это же очевидно для "темброблоков".  :hmmm:

Оффлайн HiRes.GP

  • Живу на форуме
  • *******
  • Сообщений: 7481
  • shit in - shit out
Re: Пультэк (не от телевизора). Суть
« Ответ #8 : Июля 07, 2024, 18:27:09 »
трансформатор на входе

... и добавил:

В какой-то мере "магия" у прибора существует, так как происходит влияние.
Наличие в тракте трех трансформаторов уже влияет на звук, далее LC фильтры, это не то же самое что RC, которые почти не окрашивают сигнал, но бывают варианты в зависимости от того из чего, и как их изготовили, LC фильтры имеют звон, меньше\больше в зависимости от качества, и расчетов, ламповый компенсатор уровня, он как ни крути вносит искажения, в купе всё дает уникальный почерк устройства.
В прочем как все устройства того времени.

Почему нет буфера в современном понимании, просто нужно держать в башке такой момент, практически все устройства того времени имели общение между собой за счет трансформаторов, позже с переходом на транзисторы от них начали отказываться, заменяя на дифференциальные входы\выходы (балансные).
« Последнее редактирование: Июля 07, 2024, 18:57:50 от HiRes.GP »