Автор Тема: Создание клона SLO-100  (Прочитано 344366 раз)

0 Пользователей и 1 Гость просматривают эту тему.

Оффлайн Алексей Ф

  • Эксперт
  • *****
  • Сообщений: 2268
  • GuitarPlayer.Ru fan!
Re: Создание клона SLO-100
« Ответ #3465 : Ноября 13, 2020, 19:57:21 »
Можно два по 100 в анод, и со средней забирать на клин.

Оффлайн fewa-watraco

  • Ветеран форума
  • ******
  • Сообщений: 3885
  • fewtubefx
Re: Создание клона SLO-100
« Ответ #3466 : Ноября 13, 2020, 20:28:31 »
Можно сделать как у Меса

Оффлайн AZG

  • Живу на форуме
  • *******
  • Сообщений: 95736
  • Санкт-Петербург
    • AZG CUSTOM
Re: Создание клона SLO-100
« Ответ #3467 : Ноября 13, 2020, 20:31:29 »
fewa-watraco, У Месы тут сделано хреново. Двухканалки никогда не славились адекватным клином. В трехканалках плюс Сингл сделали отдельный Фендер-стайл. Стало хорошо.

Оффлайн surfin bird

  • Эксперт
  • *****
  • Сообщений: 2972
  • Поциент-заМКАДыш
    • Surfin Bird
Re: Создание клона SLO-100
« Ответ #3468 : Ноября 13, 2020, 22:16:48 »
У Месы тут сделано хреново. Двухканалки никогда не славились адекватным клином. В трехканалках плюс Сингл сделали отдельный Фендер-стайл. Стало хорошо.
Может по-фтыкать  в "Ректу Геринга" ( Фрамус Кобра ) ?   :D ???
« Последнее редактирование: Ноября 13, 2020, 22:29:13 от surfin bird »

Оффлайн AZG

  • Живу на форуме
  • *******
  • Сообщений: 95736
  • Санкт-Петербург
    • AZG CUSTOM
Re: Создание клона SLO-100
« Ответ #3469 : Ноября 13, 2020, 22:20:15 »
surfin bird, можно

Оффлайн surfin bird

  • Эксперт
  • *****
  • Сообщений: 2972
  • Поциент-заМКАДыш
    • Surfin Bird
Re: Создание клона SLO-100
« Ответ #3470 : Декабря 02, 2020, 14:49:52 »
Остальное попробую.
Как разрешилось? Интересно!

Оффлайн fewa-watraco

  • Ветеран форума
  • ******
  • Сообщений: 3885
  • fewtubefx
Re: Создание клона SLO-100
« Ответ #3471 : Декабря 06, 2020, 10:15:46 »
как получается od канал на slo100? какой режим получается при замыкании LDR1 на землю?
« Последнее редактирование: Декабря 06, 2020, 10:17:48 от fewa-watraco »

Оффлайн sadky

  • Эксперт
  • *****
  • Сообщений: 2691
Re: Создание клона SLO-100
« Ответ #3472 : Декабря 06, 2020, 10:25:13 »
fewa-watraco,  это мьют лид-канала.
При этом LDR2  закрывается, а LDR5  открывается, и работает клин/кранч.

Оффлайн fewa-watraco

  • Ветеран форума
  • ******
  • Сообщений: 3885
  • fewtubefx
Re: Создание клона SLO-100
« Ответ #3473 : Декабря 06, 2020, 10:43:02 »
fewa-watraco,  это мьют лид-канала.
При этом LDR2  закрывается, а LDR5  открывается, и работает клин/кранч.
спасибо

Оффлайн fewa-watraco

  • Ветеран форума
  • ******
  • Сообщений: 3885
  • fewtubefx
Re: Создание клона SLO-100
« Ответ #3474 : Декабря 07, 2020, 14:46:33 »
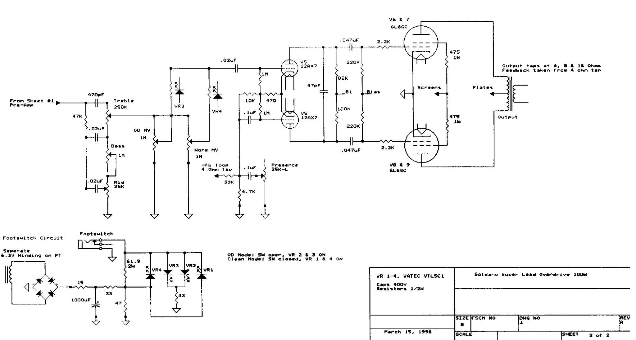
Вопрос,  это оригинальная схема? Почему-то написано 100W но всего 2 лампы в мощнике.

Оффлайн AZG

  • Живу на форуме
  • *******
  • Сообщений: 95736
  • Санкт-Петербург
    • AZG CUSTOM
Re: Создание клона SLO-100
« Ответ #3475 : Декабря 07, 2020, 14:55:16 »
Оригинальная и написано, что 4 лампы.

Оффлайн DGray

  • Эксперт
  • *****
  • Сообщений: 1750
  • Зарегистрированный
    • http://
Re: Создание клона SLO-100
« Ответ #3476 : Марта 16, 2021, 12:53:27 »
кто знает/пробовал какие-то нестандартные моды (если так можно выразиться)?

Оффлайн zerox

  • Частый посетитель
  • **
  • Сообщений: 220
Re: Создание клона SLO-100
« Ответ #3477 : Марта 16, 2021, 13:07:32 »
На слоклоне есть большая ветка про моды рекомендую прочитать. Там много чего интересного можно найти

Оффлайн ExtremisT

  • Живу на форуме
  • *******
  • Сообщений: 24273
  • See you space cowboy
    • "Povezlo" band tribute page
Re: Создание клона SLO-100
« Ответ #3478 : Мая 22, 2021, 00:09:14 »
Всем привет! Начал тоже сборку :D
Вопрос к корифеям по поводу разделительных конденсаторов: как я понял, на схеме изогнутой линией обозначается внешняя обкладка, если так, то правильно ли тут в схеме https://guitarplayer.ru/equipment-craft/10571086107910761072108510801077-10821083108610851072-slo-100/msg11622454/#msg11622454 дана ориентация конденсаторов этой внешней обкладкой в сторону наименьшего импеданса (с катодными то и так понятно, а с остальными вообще не врубаюсь)?
Спасибо.

Оффлайн alkuz

  • Ветеран форума
  • ******
  • Сообщений: 4481
  • Зарегистрированный
    • http://
Re: Создание клона SLO-100
« Ответ #3479 : Мая 22, 2021, 05:05:27 »
Всем привет! Начал тоже сборку :D
Вопрос к корифеям по поводу разделительных конденсаторов: как я понял, на схеме изогнутой линией обозначается внешняя обкладка, если так, то правильно ли тут в схеме https://guitarplayer.ru/equipment-craft/10571086107910761072108510801077-10821083108610851072-slo-100/msg11622454/#msg11622454 дана ориентация конденсаторов этой внешней обкладкой в сторону наименьшего импеданса (с катодными то и так понятно, а с остальными вообще не врубаюсь)?
Спасибо.

На проходных конденсаторах внешняя обкладка должна идти к аноду, так что конкретно на этой схеме получается, что она обозначена прямой линией, что кстати совпадает с традиционным обозначением плюса для полярных конденсаторов.
Но вот я не замечал на оригиналах платах Солдано каких-то следов подбора направления  ???
« Последнее редактирование: Мая 22, 2021, 07:52:03 от alkuz »