Автор Тема: Строю JCM800  (Прочитано 244919 раз)

0 Пользователей и 1 Гость просматривают эту тему.

Оффлайн Alexhangman

  • Живу на форуме
  • *******
  • Сообщений: 14006
Re: Строю JCM800
« Ответ #1800 : Сентября 24, 2015, 12:05:48 »
нет, схему стандартного 2555 и ту которая внутри твоего слэш сигнейчер находится )))
А как я сравню ту что внутри если я в схемах как балерина в военной технике?!  ;D

... и добавил:

ну вы можете прийти к этому выводу сами... я не против... просто нужно время и немного денег потратить в пути -)))

судя по вашей аватарке - в катоде второго каскада стоит 10к - для начала сделайте в навес на проводочках переключатель на три положения:
1. -10к без изменений
2. -10к + 100н
3. -10к + 680н

3. это классический "мод" маршалов, а вот для слеша 100н - самое оно
мне например эти 100н не нравятся, но оч становится похоже на тон гансов -))

680н точно понравится - вообщем и дешево, и сердито, и быстро...

может этого Вам будет и достаточно -)

это так же Вам даст минимальное понятие про глубины модов - это самое простое...
но все три варианта будут хороши и в этом будет проблема -)))))))))))
удачи
Это Вы что сейчас описали? Какие то параметры модов или что? Я не совсем понимаю. Верней совсем не понимаю.
« Последнее редактирование: Сентября 24, 2015, 12:07:24 от Alexhangman »

Оффлайн gunner

  • Частый посетитель
  • **
  • Сообщений: 134
  • GuitarPlayer.Ru fan!
Re: Строю JCM800
« Ответ #1801 : Сентября 24, 2015, 12:08:53 »
А как я сравню ту что внутри если я в схемах как балерина в военной технике?!  ;D

Можно хотя бы внутрянки нафотать в хорошем разрешении

Оффлайн Rolly

  • Живу на форуме
  • *******
  • Сообщений: 9038
  • Мнение - не повод получить пулю сразу.
Re: Строю JCM800
« Ответ #1802 : Сентября 24, 2015, 12:09:42 »
Alexhangman, сейчас на руках 800-го никакого нет, правильно?

Оффлайн Alexhangman

  • Живу на форуме
  • *******
  • Сообщений: 14006
Re: Строю JCM800
« Ответ #1803 : Сентября 24, 2015, 12:11:28 »
Alexhangman, сейчас на руках 800-го никакого нет, правильно?
Неа


... и добавил:

Можно хотя бы внутрянки нафотать в хорошем разрешении
Если речь идет о трансах и лампах, то PEPS смотрел перед покупкой, сказал что всё оригинальное.
« Последнее редактирование: Сентября 24, 2015, 12:30:21 от Alexhangman »

Оффлайн gunner

  • Частый посетитель
  • **
  • Сообщений: 134
  • GuitarPlayer.Ru fan!
Re: Строю JCM800
« Ответ #1804 : Сентября 24, 2015, 12:17:06 »
Если речь идет о трансах и лампах, то PEPS смотрел перед покупкой, сказал что всё оригинальное.

Блин, речь идет о том, что внутри шасси находится. Схема любопытна, а не лампы с трансами

Оффлайн Alexhangman

  • Живу на форуме
  • *******
  • Сообщений: 14006
Re: Строю JCM800
« Ответ #1805 : Сентября 24, 2015, 12:17:50 »
Блин, речь идет о том, что внутри шасси находится. Схема любопытна, а не лампы с трансами
Тогда не подскажу.

vasilius, если я Вас правильно понял то отдельный преамп воткнутый в мощник Jubilee будет звучать хуже чем если бы всё это дело вместили в одну коробочку.
Но ведь разрыв сзади усилителя это тоже самое как если бы стоял преамп отдельно и мощник отдельно просто рядышком. Тогда я не понимаю в чем разница? ???

... и добавил:

Вообще мне хочется чтоб звучало вот так -

http://www.youtube.com/watch?v=6kNy4vHZCM4
« Последнее редактирование: Сентября 24, 2015, 12:40:41 от Alexhangman »

Оффлайн vasilius

  • Эксперт
  • *****
  • Сообщений: 2193
  • www.st-rock.com
    • st.Rock
Re: Строю JCM800
« Ответ #1806 : Сентября 24, 2015, 13:06:51 »
Alexhangman,
все зависит от глубины мода и от общей концепции звука:
в оконечнике есть основные моменты: режим и тип фазика, регулировка презенса(+резонанс), режим оконечника, тип ламп, и величина ОС. Параметров почти столько же сколько всего элементов оконечника -))) Если откинуть режим и тип фазика и режим оконечника, то тот или иной мод может затрагивать (как правило) цепи презенса и величину ОС.
Например один из главных модов JVM410 является как раз изменения величины ОС.

Так вот, Вы точно не знаете схем модов, и поэтому однозначно оценить степень вмешательства в усилитель не можете.  И не можете дать адекватного тех. задания исполнителю Вашей идеи -))) Что Вам остается делать : купить там готовый замоденый усилитель (отправить на мод), или объяснить Ваши хотелки кому-то, кто возьмется тут их реализовать в жизнь, ну или найти(купить) реализацию какого-то конкретного нужного Вам мода (не видел что б такое продавали).  А делать преамп с кучей переключалок - это трата времени и денег, в результате которой Вы будете сомневаться получили ли Вы нужный мод, или может магия мода обошла вас стороной и где-то там есть еще более модистые моды -))





... и добавил:

и на видео не jcm а plexi, который превратили что-то похожее к jcm добавив лампу.
« Последнее редактирование: Сентября 24, 2015, 13:13:46 от vasilius »

Оффлайн Alexhangman

  • Живу на форуме
  • *******
  • Сообщений: 14006
Re: Строю JCM800
« Ответ #1807 : Сентября 24, 2015, 13:13:57 »
vasilius, а Вы не в Москве случайно проживаете?  :)

Оффлайн vasilius

  • Эксперт
  • *****
  • Сообщений: 2193
  • www.st-rock.com
    • st.Rock
Re: Строю JCM800
« Ответ #1808 : Сентября 24, 2015, 13:15:04 »
Alexhangman, Бог миловал, фашист я, бандеровец -)  :D :D :D :D

Оффлайн Alexhangman

  • Живу на форуме
  • *******
  • Сообщений: 14006
Re: Строю JCM800
« Ответ #1809 : Сентября 24, 2015, 13:16:33 »
vasilius, ну в крайнем случае преамп то всегда продать можно. Это не усил стоимостью 100 000 чтоб его долго продавать. Тысяч за 20 000 уйдет в течении квартала.  :)

Оффлайн vasilius

  • Эксперт
  • *****
  • Сообщений: 2193
  • www.st-rock.com
    • st.Rock
Re: Строю JCM800
« Ответ #1810 : Сентября 24, 2015, 13:29:06 »
Alexhangman, Давайте не будем обсуждать цену несозданого -) Потому как цена на такие вещи - это дело случая\везения, кто кому чего впарил\нагрузил\надемонстрироовал. Кто на что повелся -) Перегруза, так нужного массам, там не будет -) Будет долго висеть в продаже, а Вы будете его нахваливать. И может звезды сойдутся...Так как звук по сути Вас не устроил, на врядли найдутся желающие пройти Ваш путь экспресс методом, так же как и Вы не захотели   :D :D :D

Я Вас понимаю, музыканты они такие музыканты, поиск звука, смена гитар, усилителей - это процесс в котором интересно находится. Если Вас интересует процесс - дерзайте. Если конкретный результат... Ну тут Вы сами с собой честно пообщайтесь -))))



Оффлайн Alexhangman

  • Живу на форуме
  • *******
  • Сообщений: 14006
Re: Строю JCM800
« Ответ #1811 : Сентября 24, 2015, 13:31:33 »
Давайте не будем в эту хоть тему политику приплетать.
« Последнее редактирование: Сентября 24, 2015, 14:37:09 от Alexhangman »

Оффлайн Leronchik

  • Эксперт
  • *****
  • Сообщений: 1642
  • Отошёл ненадолго покурить...
Re: Строю JCM800
« Ответ #1812 : Сентября 24, 2015, 14:35:21 »
Alexhangman, Бог миловал, фашист я, бандеровец -)  :D :D :D :D
Вот уморил, хорошо посмеялся  :rofl:
 :ukr2:

Оффлайн Alexhangman

  • Живу на форуме
  • *******
  • Сообщений: 14006
Re: Строю JCM800
« Ответ #1813 : Сентября 24, 2015, 19:44:01 »
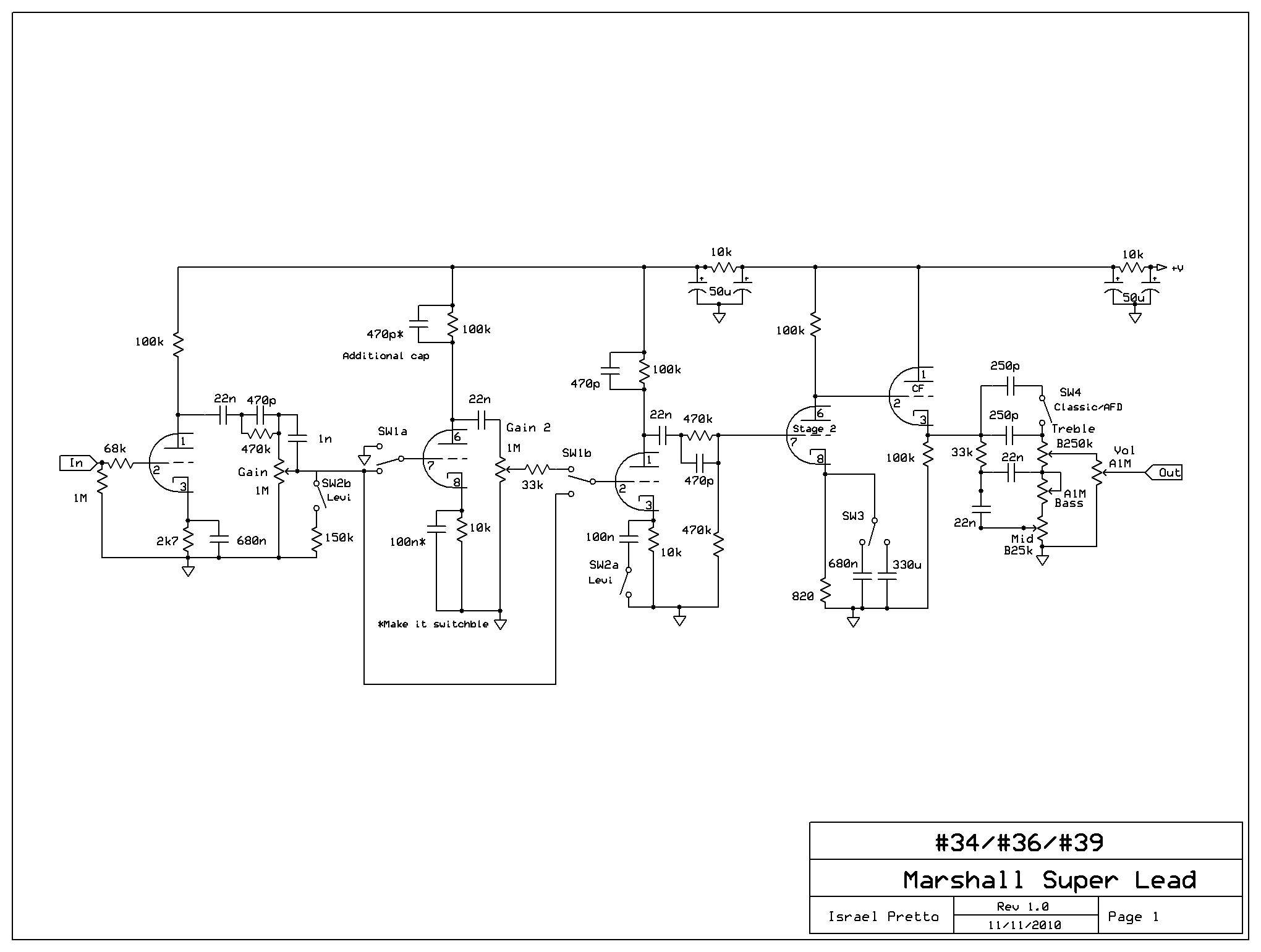
А кто нибудь в курсе, эта схема рабочая или так, набросок ?  ;D
Может кто читал на американских форумах, у кого нибудь получилось по ней собрать?!  :)
или может какая новая версия уже есть этой схемы... а то я заказ уже сделал, Олег Мясников завтра уже собирать начнет.

Оффлайн vasilius

  • Эксперт
  • *****
  • Сообщений: 2193
  • www.st-rock.com
    • st.Rock
Re: Строю JCM800
« Ответ #1814 : Сентября 24, 2015, 19:58:44 »
по-сути это рыба, но логичные плюшечки мастер добавит автоматом... я себе нагородил кнопочек по-больше ... сижу щелкаю - радуюсь -))