Автор Тема: Бас-гитарные преампы (ламповые и транзисторные)  (Прочитано 29261 раз)

0 Пользователей и 1 Гость просматривают эту тему.

Оффлайн Tander Автор темы

  • Ветеран форума
  • ******
  • Сообщений: 3732
    • Efremoff
Для чего вообще српп - чтобы получить больший КУ, в результате второй каскад будет раньше входить в перегруз - и там српп будет более мягко ограничивать, чем обычный каскад на полевике. Я всегда считал что выходное сопротивление у СРПП ниже, чем у обычного каскада... Номиналы можно вернуть к обычным, фендеровым, ламповым.

Оффлайн Rolly

  • Живу на форуме
  • *******
  • Сообщений: 9040
  • Мнение - не повод получить пулю сразу.
Из головы вылетело, как такой каскад называется, "с какой-то нагрузкой". Ерасов фет-колор на таких каскадах. Так вот замена 100к нагрузки на 500к довольно сильно влияла на уровень выхода. С 500к был значительный буст.

Оффлайн Vitallka

  • Эксперт
  • *****
  • Сообщений: 1175
  • Антиум
Попробуй пока с такими номиналами - http://imgur.com/a/ati7I
Но в ТБ, все же, надо изменить номиналы в 5 или 10 раз, а то перделка будет, особенно с басом. Если будет пердеть по входу, то можно будет кое-что сделать из смещением первого каскада. Или можно смасштабировать сигнал по входу, чтоб было аналогично лампе.
« Последнее редактирование: Января 12, 2017, 17:27:01 от Vitallka »

Оффлайн Tander Автор темы

  • Ветеран форума
  • ******
  • Сообщений: 3732
    • Efremoff
c динамической нагрузкой?

Оффлайн Rolly

  • Живу на форуме
  • *******
  • Сообщений: 9040
  • Мнение - не повод получить пулю сразу.
Tander, ага. Виталька выложил вариант.

Оффлайн Tander Автор темы

  • Ветеран форума
  • ******
  • Сообщений: 3732
    • Efremoff
Попробуй пока с такими номиналами - http://imgur.com/a/ati7I
Но в ТБ, все же, надо изменить номиналы в 5 или 10 раз, а то перделка будет, особенно с басом. Если будет пердеть по входу, то можно будет кое-что сделать из смещением первого каскада.
всмысле изменить номиналы в 5-10 раз? по сравнению с тем что ты дал, или по сравнению с тем, что я набросал на своем эскизе?

... и добавил:

Вариант выглядит неплохо... но у меня двухполярка в питании... (потом это все идет на оконечник)

... и добавил:

Или рассматривать двухполярное, как однополярное, но на 30в? тогда все "минусы" темброблока, громкости и гейнов - садить на минусовое питание?
« Последнее редактирование: Января 12, 2017, 17:28:49 от Tander »

Оффлайн Vitallka

  • Эксперт
  • *****
  • Сообщений: 1175
  • Антиум
В сравнении с моими номиналами - резисторы в 5-10 раз уменьшить, конденсаторы в 5-10 раз увеличить. Двухполярку рассматривать как 30В и земли на минус питания. А то если для +-15В делать, то придется полевики обоих типов использовать
« Последнее редактирование: Января 12, 2017, 17:44:11 от Vitallka »

Оффлайн Rolly

  • Живу на форуме
  • *******
  • Сообщений: 9040
  • Мнение - не повод получить пулю сразу.
Или рассматривать двухполярное, как однополярное, но на 30в? тогда все "минусы" темброблока, громкости и гейнов - садить на минусовое питание?
В твоей схеме надо будет ещё затвор после гейна отделить от земли. Номиналы ТБ рекомендую "ламповые", свой опыт написал.

... и добавил:

Да, усиление в таком каскаде как раз за счёт увеличения нагрузки, а следовательно и выходного сопротивления происходит.
« Последнее редактирование: Января 12, 2017, 17:39:38 от Rolly »

Оффлайн Tander Автор темы

  • Ветеран форума
  • ******
  • Сообщений: 3732
    • Efremoff
В твоей схеме надо будет ещё затвор после гейна отделить от земли.

Ммм, а зачем? вроде бы резистор утечки всегда нужен на затворе или я что-то не понимаю тут?

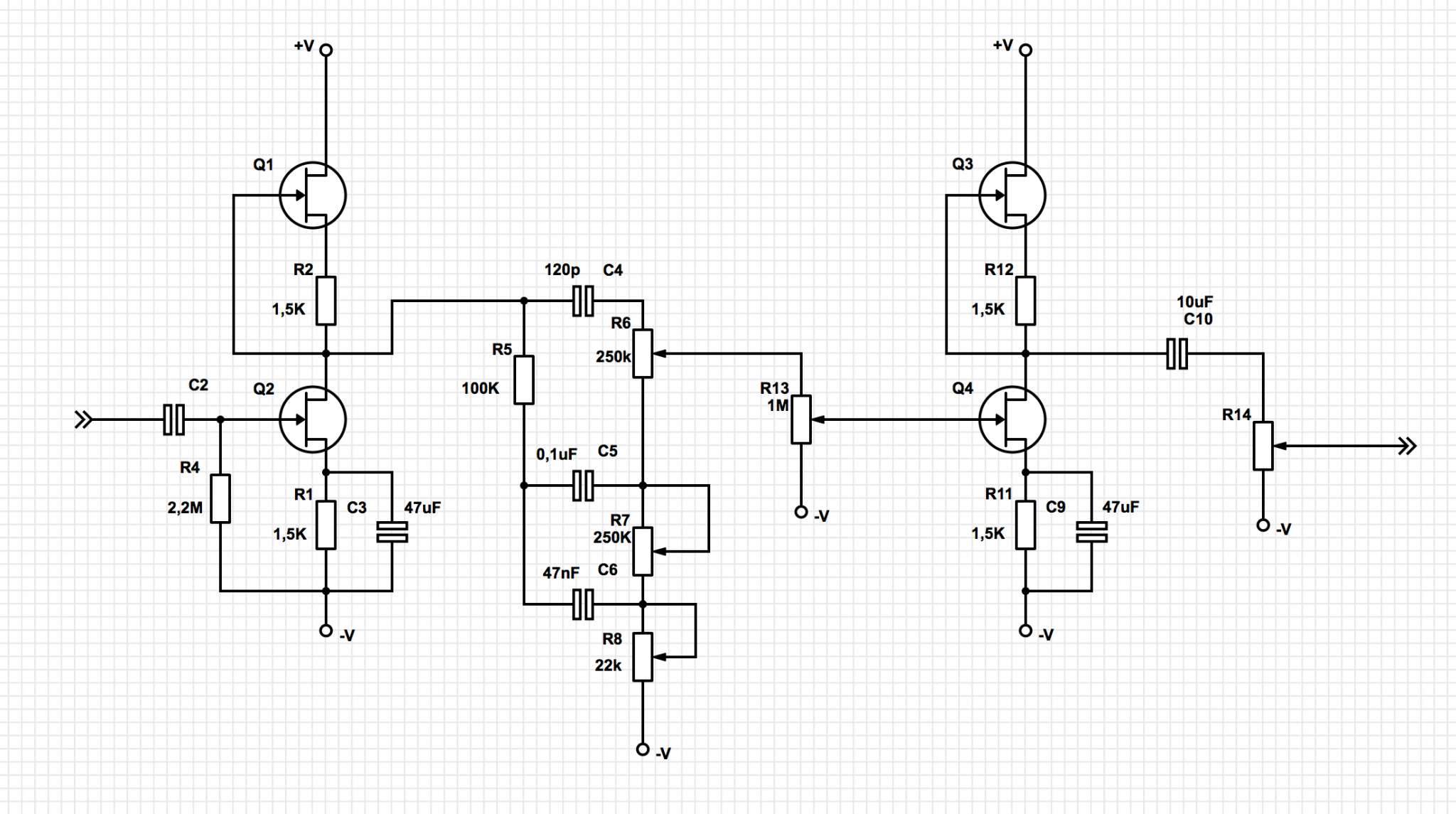
Следующий вариант получился такой вот:

Оффлайн Rolly

  • Живу на форуме
  • *******
  • Сообщений: 9040
  • Мнение - не повод получить пулю сразу.
Можно и так, а последний регулятор всё-таки на землю надо.

Оффлайн Tander Автор темы

  • Ветеран форума
  • ******
  • Сообщений: 3732
    • Efremoff
Может тогда и ТБ с гейном на массу сажать, а не на минус питания?

Оффлайн Vitallka

  • Эксперт
  • *****
  • Сообщений: 1175
  • Антиум
Может тогда и ТБ с гейном на массу сажать, а не на минус питания?
Не надо - на втором СРПП будет смещение +15В относительно минуса, куда присоединен исток, - усиления не будет тогда.

Оффлайн Алексей Ф

  • Эксперт
  • *****
  • Сообщений: 2261
  • GuitarPlayer.Ru fan!
Господа басисты, а контра-басисты жалуют усилители для бас-гитар? Или это отдельная контра" со своими тараканами? Мне компетентный товарищ намедни пожаловался, что не желают они дорогой аппарат пользовать с кабом 4*10, вот такой
http://www.gallien-krueger.com/mb-410-specs
норовят с собой принести. При этом бас-гитаристы очень даже позитивно отзываются.
Это какие-то особенные требования к звуку? Кто-нибудь сталкивался плотно?

Оффлайн GeorgeM

  • Ветеран форума
  • ******
  • Сообщений: 5430
  • тайный агент sovietguitars.com на ГП
отдельная, со своими...
и как правило если съём идёт не микрофоном - они стремятся всё дичайше усложнить: у одного моего клиента сейчас на контрабаксе стоят 2 пьезы в бридже  для отчётливости, одна пьеза под грифом (накладкой грифа в гитарной терминологии) - для слэпового щелчка, и магнитный шалер для "тела"... всё это через 2 многоканальных преда и один эквалайзер идёт в мелкий пульт, и уже из него - звукачу в усь, мониторинг и порталы.  :crazy:

одно могу посоветовать: беги. не ввязывайся в эту безнадёжную битву.

Оффлайн Алексей Ф

  • Эксперт
  • *****
  • Сообщений: 2261
  • GuitarPlayer.Ru fan!
Вот же факаньки!  :o