Досталась мне самопальная ламповая гитарная голова, на базе польского ретрансляционного усилителя 100-BIS, Вроцлавской фабрики музыкального оборудования, который активно производился в годах так 70ых (
http://www.fonar.com.pl/audio/fotki/zestaw100bis_wzm/wzm100bis.htm - тут фотки оригинального усилителя).
Гитарная голова была очень печальна, какое-то подобие двухканального усилителя, тонны проводов, какие-то платки с мультивибраторами а-ля боссовские байпассы, для переключения каналов и еще чего-то. Внутри кроме всего прочего оказалась вполне пристойный тонпадовский SansAmp GT2 старый, неплохо собранный, который пойдет наверно просто в гаинту, но речь не о нем.
Все потроха самопальные были вытащены и у нас получилось шасси, с 4кой октальных ламп (в оригинале 4шт EL34), вполне вменяемое шасси, два огромных трансформатора (набор железа я не могу сказать какого типа, но размер набора 120х130х60мм), одинаковые по железу как на сетевой, так и на выходной трансформатор. пара панелек под лампы преампа (одна - остается для фи), еще есть панелька возле силового транса, для EZ80, пара полосок с айлетами, два отличных потенциометра для регулировки биаса.
Фотки (гаинта - для масштаба):

Выходной трансформатор питал гитарный динамик на 8 ом, полная распиновка трансформатора - вот такая получилась:

Кстати - по тому что я нашел с ходу на форумах польских и прочим - трансфматор уже переделан для работы на нагрузку 8 ом, но я пока не уверен еще. всяко может быть. )) Питающий трансформатор - вроде бы тоже - вполне адекватный по напряжениям.
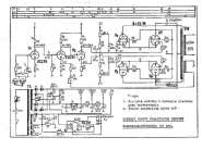
Схема оригинального усилителя:

Вот и подумал я сделать какой-то басовый аппарат на этой основе - трансформатор выходной вроде как должен быть с достаточно низкой нижней частотой. Вопрос только - стоит ли менять стандартные для этой схемы EL34 на что-то более мощное (EL36, 6L6) при использовании данных трансформаторов.
Поскольку места на лампы преда - всего две, одна из которой ФИ - то не уверен что стоит заморачиватся чем-то большим чем фендероподобный преамп на одной лампе - тот же алембикоподобный пред. Либо - можно чуток рассверлить отверстия от старых электролитов - то еще одна лампа отлично встает - и попрбовать сделать хороший двухламповый преамп. Благо - вариантов хорошо звучащих у меня уже было несколько собранных.
Либо - посоветуйте, что басового собрать на этих здоровенных трансах и четверке ламп в оконечнике?