Автор Тема: делаем Krank Krankenstein  (Прочитано 63864 раз)

0 Пользователей и 1 Гость просматривают эту тему.


Оффлайн tiretrak Автор темы

  • Эксперт
  • *****
  • Сообщений: 1368
Re: все ж делаем Krank Krankenstein
« Ответ #271 : Ноября 07, 2011, 08:35:41 »
Эх молодёжь... 
ну спасибо)
только вот у них шея длиннее обычных.плохо

Оффлайн runing

  • Живу на форуме
  • *******
  • Сообщений: 12572
  • Киев
Re: все ж делаем Krank Krankenstein
« Ответ #272 : Ноября 07, 2011, 09:06:44 »
только вот у них шея длиннее обычных.плохо

Ну разумеется длиннее. Это те, которые к шасси крепятся, им длинная шея не нужна, а эти паяются в плату, соответственно находятся дальше от шасси и шея должна быть длиннее. Но поскольку плата со стороны потенциометров держится только на них, то длинна шеи не принципиально, потому что при помощи ограничивающей гайки внутри, можно выставить любую длину вылета потенциометра со стороны ручек.

А чего ты ними заинтересовался? Ты же уже припаял обычные ?

Оффлайн tiretrak Автор темы

  • Эксперт
  • *****
  • Сообщений: 1368
Re: все ж делаем Krank Krankenstein
« Ответ #273 : Ноября 07, 2011, 11:22:13 »
да вот в след году хот род паять  собрался. после того как эти два проекта закончу. а там как раз 24мм потцы snap in


... и добавил:

Ну разумеется длиннее. Это те, которые к шасси крепятся, им длинная шея не нужна, а эти паяются в плату, соответственно находятся дальше от шасси и шея
а посадочные места у них как у 16мм или больше?
« Последнее редактирование: Ноября 08, 2011, 07:28:36 от tiretrak »

Оффлайн tiretrak Автор темы

  • Эксперт
  • *****
  • Сообщений: 1368
Re: все ж делаем Krank Krankenstein
« Ответ #274 : Декабря 11, 2011, 16:31:26 »
люди подскажите. жаба душит в готовый усел для отладки суварь новую подобранную четверку выходных ламп. думаю купить из старых запасов 6п3с но они не подобранны. велика ли вероятность поиметь гиморой при установке неподобранных ламп в оконечник?

Оффлайн Makaroff

  • Живу на форуме
  • *******
  • Сообщений: 10487
  • DIY - my life
Re: все ж делаем Krank Krankenstein
« Ответ #275 : Декабря 11, 2011, 19:42:02 »
люди подскажите. жаба душит в готовый усел для отладки суварь новую подобранную четверку выходных ламп. думаю купить из старых запасов 6п3с но они не подобранны. велика ли вероятность поиметь гиморой при установке неподобранных ламп в оконечник?
:pozor:

Оффлайн shlema

  • Ветеран форума
  • ******
  • Сообщений: 6135
  • skiper
Re: все ж делаем Krank Krankenstein
« Ответ #276 : Декабря 11, 2011, 19:45:01 »
можешь купить 6п3с-е одного года выпуска, из одного ящика, тогда шанс есть, тем более продают и отобранные 6п3с

... и добавил:

при правильно собранном усилителе с лампами ничего не случится

... и добавил:

тем более там если и отстраивать что то так это смещение
« Последнее редактирование: Декабря 11, 2011, 19:48:15 от shlema »

Оффлайн tiretrak Автор темы

  • Эксперт
  • *****
  • Сообщений: 1368
Re: все ж делаем Krank Krankenstein
« Ответ #277 : Декабря 11, 2011, 20:27:24 »
понял.спасибо за ответ

Оффлайн SoMik

  • Завсегдатай
  • ***
  • Сообщений: 405
  • больше олова и будет здорова... наверное
    • Доска объявлений Кемеровской области
Re: все ж делаем Krank Krankenstein
« Ответ #278 : Декабря 14, 2011, 13:45:22 »
1)Ребят на этой печатке за лрайв отвечают две лампы слева?     http://webfile.ru/5725898
2) Если вытащить лампу с клина драйв будет работать?

Оффлайн Dying Fetus

  • Moderator
  • *****
  • Сообщений: 10309
  • DIYng Fetus
    • http://cathar.ru
Re: все ж делаем Krank Krankenstein
« Ответ #279 : Декабря 14, 2011, 14:08:11 »
SoMik, да, если правильно подключить вход.

Оффлайн Makaroff

  • Живу на форуме
  • *******
  • Сообщений: 10487
  • DIY - my life
Re: все ж делаем Krank Krankenstein
« Ответ #280 : Декабря 14, 2011, 14:51:06 »
shlema, ну отстроит он смещение и что? Когда будет ставить нове лампы, это нужно будет делать заново.

Оффлайн SoMik

  • Завсегдатай
  • ***
  • Сообщений: 405
  • больше олова и будет здорова... наверное
    • Доска объявлений Кемеровской области
Re: все ж делаем Krank Krankenstein
« Ответ #281 : Декабря 14, 2011, 14:56:07 »
Dying Fetus, т.е. надо вход делать в обход лампы на входе....?
« Последнее редактирование: Декабря 14, 2011, 15:15:59 от SoMik »

Оффлайн shlema

  • Ветеран форума
  • ******
  • Сообщений: 6135
  • skiper
Re: все ж делаем Krank Krankenstein
« Ответ #282 : Декабря 14, 2011, 15:33:14 »
_SlipknoT_, я намекнул что сразу надо ставить оригинальные лампы

Оффлайн tiretrak Автор темы

  • Эксперт
  • *****
  • Сообщений: 1368
Re: все ж делаем Krank Krankenstein
« Ответ #283 : Января 16, 2012, 19:29:00 »
все распаял.осталось провода. 2 месяца ехали детали это пипец :pozor:
на неделе куплю  6п3с лампы и попробую запустить
« Последнее редактирование: Января 16, 2012, 19:30:42 от tiretrak »

Оффлайн Weiss

  • Эксперт
  • *****
  • Сообщений: 1256
  • ну... как-то так
Re: все ж делаем Krank Krankenstein
« Ответ #284 : Января 18, 2012, 20:09:31 »
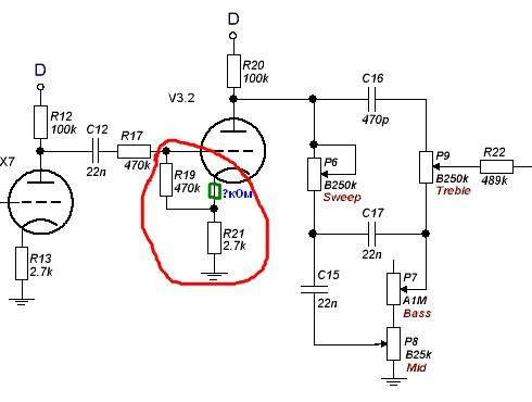
563304-0
 Вроде это как бы не правильное включение лампы. ??? ??? ??? Что это даёт?Как работает это место в преде?Кто,что может сказать про это ???
Может там, где отмечено зелёным прямоугольником должен быть резистор Х,Х кОм?
« Последнее редактирование: Января 18, 2012, 20:12:23 от Weiss »