Автор Тема: делаем Krank Krankenstein  (Прочитано 63823 раз)

0 Пользователей и 1 Гость просматривают эту тему.

Оффлайн runing

  • Живу на форуме
  • *******
  • Сообщений: 12572
  • Киев
Re: делаем Krank Krankenstein
« Ответ #555 : Июля 08, 2012, 19:58:37 »
а как правильно?

Дружище скажи, а почему ты упорно не хочешь прочитать, то что тебе рекомендовали?
Такое впечатление, что ты надо всеми издеваешься   ???

http://forum.gtlab.net/cgi-bin/yabb2/YaBB.pl?num=1131529057/2#2

Оффлайн tiretrak Автор темы

  • Эксперт
  • *****
  • Сообщений: 1368
Re: делаем Krank Krankenstein
« Ответ #556 : Июля 08, 2012, 20:28:22 »
runing, это читал.
может  я тормоз..... :pozor:
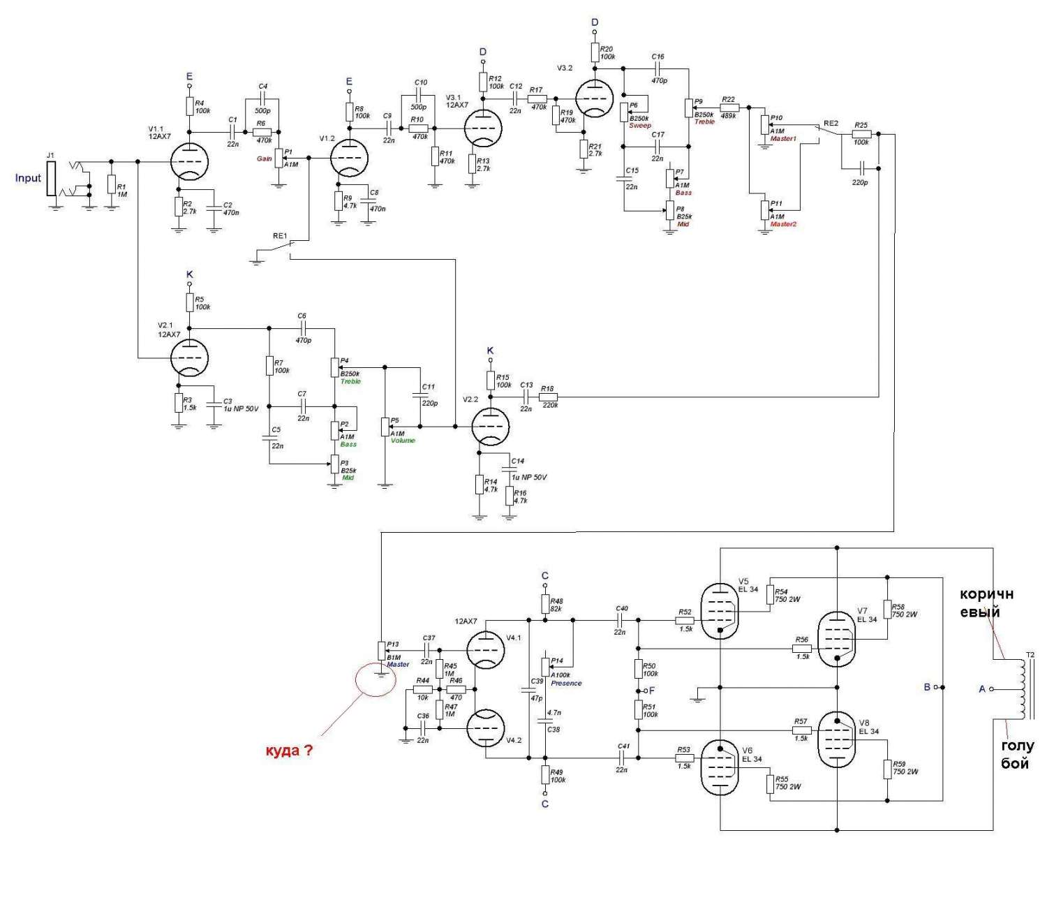
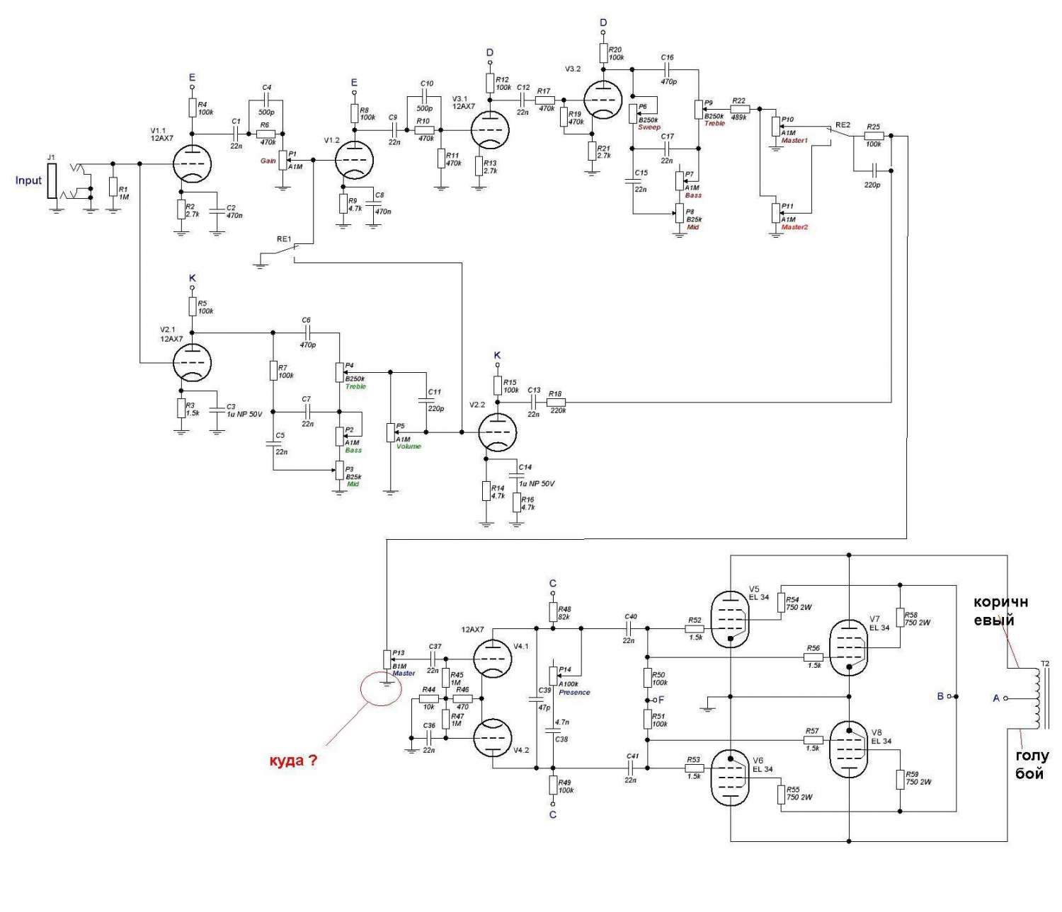
но не могу понять куда подключить эту третью ногу от потенциометра громкости. ясно что на землю но в каком месте?

Оффлайн runing

  • Живу на форуме
  • *******
  • Сообщений: 12572
  • Киев
Re: делаем Krank Krankenstein
« Ответ #557 : Июля 08, 2012, 20:45:17 »
но не могу понять куда подключить эту третью ногу от потенциометра громкости. ясно что на землю но в каком месте?

На шину. Шина у тебя на плате. Твою плату я в глаза не видел, поэтому точнее не подскажу. У тебя же много потенциометров, гейн, громкость и т.д.
Куда от них земля идёт? Под потенциометрами краску зачистил? У их корпусов контакт с шасси есть?

Оффлайн Gunpowder

  • Эксперт
  • *****
  • Сообщений: 1096
Re: делаем Krank Krankenstein
« Ответ #558 : Июля 08, 2012, 20:47:16 »
Например, при топологии "глобальная шина + локальные звезды каскадов", земля межкаскадки тянется к локальному узлу следующего каскада. Может картинки пояснят:





Какая же у тебя реализация разводки земли?


Оффлайн tiretrak Автор темы

  • Эксперт
  • *****
  • Сообщений: 1368
Re: делаем Krank Krankenstein
« Ответ #559 : Июля 08, 2012, 20:48:33 »
У тебя же много потенциометров, гейн, громкость и т.д.
Куда от них земля идёт?
там как бы на плате шина земли идет в одну точку , а из этой точки в точку на шасси.общая масса
Под потенциометрами краску зачистил? У их корпусов контакт с шасси есть?
краска зачистил. корпуса потцев контачат с шасси.

Оффлайн runing

  • Живу на форуме
  • *******
  • Сообщений: 12572
  • Киев
Re: делаем Krank Krankenstein
« Ответ #560 : Июля 08, 2012, 20:56:33 »
там как бы на плате шина земли идет в одну точку , а из этой точки в точку на шасси.общая массакраска зачистил. корпуса потцев контачат с шасси.

Это всё понятно. У тебя есть монтажный чертёж? Лейка по блатному  ;D
По какой схеме ты собираешь? Плату где брал, на ампклонес? Потенциометры монтируются отдельно или паяются на плату?  ???

Оффлайн tiretrak Автор темы

  • Эксперт
  • *****
  • Сообщений: 1368
Re: делаем Krank Krankenstein
« Ответ #561 : Июля 08, 2012, 21:05:03 »
runing,
плата не с ампклона.
потцы припаяны к плате прямо
вот схема итоговая
от оригинальной лейки мало что осталось.все паяно перепаянно
« Последнее редактирование: Июля 08, 2012, 21:14:07 от tiretrak »

Оффлайн runing

  • Живу на форуме
  • *******
  • Сообщений: 12572
  • Киев
Re: делаем Krank Krankenstein
« Ответ #562 : Июля 08, 2012, 21:15:07 »
потцы припаяны к плате прямо

Знаешь, с тобой очень трудно  :hmmm:
Если потенциометры на плате, почему у этого потенциометра проблема с земляной ногой? Что на плате для неё отверстия нет? Или он отдельно от платы установлен?

Если он отдельный, можешь подключить его земляной вывод на минус электролита, который стоит в питании RC цепи в точке "C" по твоей схеме.

Плата твоя от проходимца Влада? Чего с ним не пообщаешься?

Оффлайн tiretrak Автор темы

  • Эксперт
  • *****
  • Сообщений: 1368
Re: делаем Krank Krankenstein
« Ответ #563 : Июля 08, 2012, 21:20:22 »
Если он отдельный, можешь подключить его земляной вывод на минус электролита, который стоит в питании RC цепи в точке "C" по твоей схеме.
от Влада? Чего с ним не пообщаешься?
спасибо.
этот потц как и в оригинале- не на основной плате установлен ,а прикручен прсто к шасси и  подключен проводом на плату.
плата Влада да. мы сним мучались и так и не нашли причину.

Оффлайн runing

  • Живу на форуме
  • *******
  • Сообщений: 12572
  • Киев
Re: делаем Krank Krankenstein
« Ответ #564 : Июля 08, 2012, 21:59:21 »
Вот твоя плата, я обозначил красной рамкой земляные контакты твоей шины. Они все у тебя заняты? Туда можешь свой пот подключить.


701853-0

Оффлайн AZG

  • Живу на форуме
  • *******
  • Сообщений: 95553
  • Санкт-Петербург
    • AZG CUSTOM
Re: делаем Krank Krankenstein
« Ответ #565 : Июля 09, 2012, 00:44:04 »
Про фазировку выходного каскада - что и требовалось доказать.

Оффлайн tiretrak Автор темы

  • Эксперт
  • *****
  • Сообщений: 1368
Re: делаем Krank Krankenstein
« Ответ #566 : Июля 09, 2012, 07:24:50 »
Про фазировку выходного каскада - что и требовалось доказать.
это я уже поправил.

Оффлайн daffer84

  • Завсегдатай
  • ***
  • Сообщений: 380
Re: делаем Krank Krankenstein
« Ответ #567 : Ноября 25, 2012, 15:20:40 »
изучал тут фото плат кранка. задался вопросом где проходит провод соединения выхода с первого каскада (high gain out на фото) с первой ногой потенциометра гейна. на фото его не видно. или он под платой?

... и добавил:



... и добавил:

обведено красным

Оффлайн Dying Fetus

  • Moderator
  • *****
  • Сообщений: 10308
  • DIYng Fetus
    • http://cathar.ru
Re: делаем Krank Krankenstein
« Ответ #568 : Ноября 25, 2012, 16:14:38 »
daffer84, в наше тяжёлое время, существуют двухсторонние печатные платы. Да и под ней тоже можно провести ;-)

Оффлайн daffer84

  • Завсегдатай
  • ***
  • Сообщений: 380
Re: делаем Krank Krankenstein
« Ответ #569 : Ноября 25, 2012, 16:21:17 »
ну на лейке сверху видно что там нет дорожки