Если есть желание немного разобраться, давай.
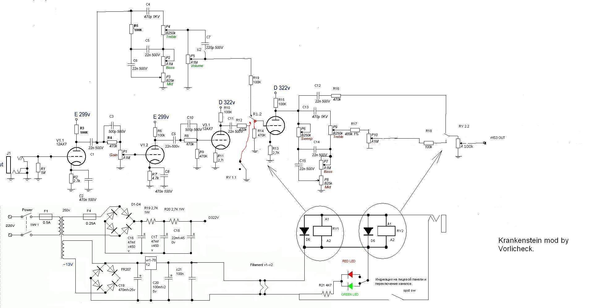
Вот немного измененная картинка со ссылки, что я давал:
Простейшая, но хорошо работающая схема - шина с локальными звездами на каждый баллон.
При этом сигнальные токи (красным) максимально разделены от токов зарядки электролитов (зеленым).
Звезда будет на последнем кондера блока питания. Именно туда нужно пустить землю накала и заземление/шасси.
Землю входа - на "низ" первого триода.
А теперь нужно выбрать для себя, что же будет на полигоне - шина или сигнальные земли.
И выбрав - ни в коем случае не мешать.
Один вариант - все "красные" соединения сделать отдельными проводами, четко на минус соответствующего кондера. И к полигону подцеплять только 2 точки - два минуса кондеров локальных звезд. От второго минуса - жирная дорожка до Звезды блока питания - все!
Второй вариант - кидать все сигнальные (красные) массы на полигон, туда же минусы блокиров. кондеров, НО... разделить полигон на два блока. И "зелёные" соединения делать короткой дорожкой, строго от минуса к минусу, не касаясь других точек полигона.
Этот вариант можно слегка улучшить, если массу входа и первого триода не пускать на полигон, а как в первом варианте отдельными дорожками.
Еще - нельзя на землю накала ничего цеплять, а то потом будет, как у некоторых, что обмотки реле ловят бяку и через накал сифонят в сигнал.
Это не значит, что накал нельзя использовать для реле - еще как можно. Просто не вести их по одинаковым проводам, а отдельными, прям от выходного электролита стаба 12V. Кстати, стабу в "землю" можно поставить малосигнальный диод (4148), чтоб поднять напряжение до 12.6В
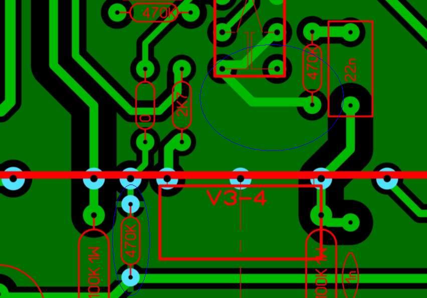
... и добавил:И это - что там нагорожено в выделенных овалах?
Это такой "ход конем"
