Автор Тема: делаем Krank Krankenstein  (Прочитано 63809 раз)

0 Пользователей и 1 Гость просматривают эту тему.

Оффлайн VileVermin

  • Новичок
  • *
  • Сообщений: 5
  • Pablo & Mike рулят!
Re: делаем Krank Krankenstein
« Ответ #675 : Декабря 18, 2018, 16:22:20 »
Доброго времени уважаемые форумчане!

Не прошло и Х лет как я таки собрался собрать кранк...
Опыта в таких делах у меня ноль поэтому нарисовал монтажную схему.
Посмотрите пожалуйста и скажите насколько там всё плохо?...
(схема в аттаче)




« Последнее редактирование: Декабря 18, 2018, 16:24:56 от VileVermin »

Оффлайн Serrrgej

  • Новичок
  • *
  • Сообщений: 5
  • GuitarPlayer.Ru fan!
Re: делаем Krank Krankenstein
« Ответ #676 : Сентября 19, 2022, 20:29:06 »
Сигнальный провод на 2ю ногу лампы клин канала

Оффлайн Лёха2009

  • Эксперт
  • *****
  • Сообщений: 1211
Re: делаем Krank Krankenstein
« Ответ #677 : Ноября 21, 2022, 06:21:28 »
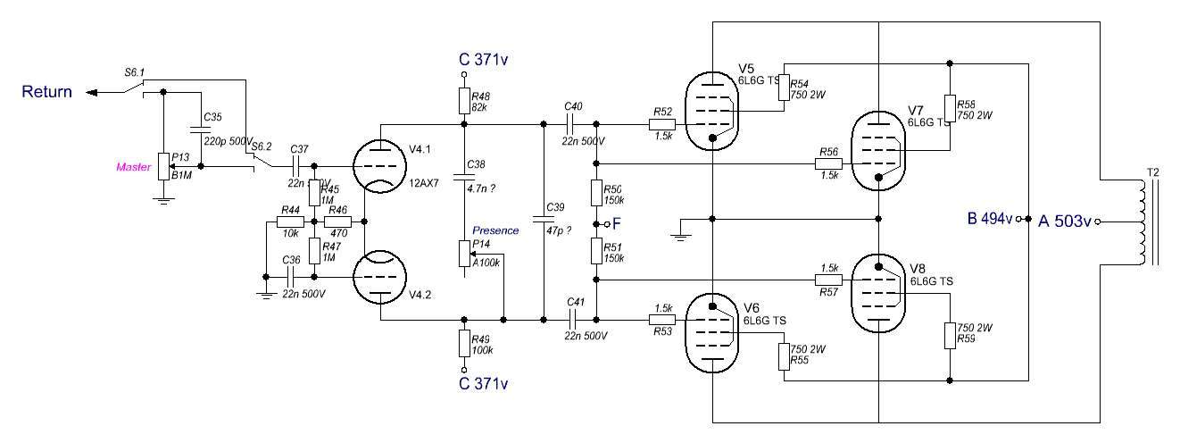
Подскажите, если делать по схеме только пред, тут повторитель на полевике не нужен раз выход сразу на гнездо send идет судя по этой  https://guitarplayer.ru/attach/203627-701571.jpg схеме?

Типа так получается.

« Последнее редактирование: Ноября 21, 2022, 06:41:35 от Лёха2009 »

Оффлайн Geezer

  • Живу на форуме
  • *******
  • Сообщений: 12779
  • Atypique
Re: делаем Krank Krankenstein
« Ответ #678 : Ноября 21, 2022, 07:28:19 »
Если высокоомный выход SEND сразу идёт на какой-то высокоомный вход коротким джампером, то проблем нет.
Но если между ними оказывается кабель приличной длины, то его паразитная ёмкость будет заваливать верха.
Для примера, подобная ситуация реально наблюдается у ФуззФэйса с его 500-комным выходом:
https://disk.yandex.ru/i/hl9j4yhRPuLu8g

Оффлайн AZG

  • Живу на форуме
  • *******
  • Сообщений: 95553
  • Санкт-Петербург
    • AZG CUSTOM
Re: делаем Krank Krankenstein
« Ответ #679 : Ноября 21, 2022, 08:00:08 »
Лёха2009, В оригинале там буфер на ОУ сидит. Стоит задуматься.

Оффлайн Nightmare

  • Завсегдатай
  • ***
  • Сообщений: 365
Re: делаем Krank Krankenstein
« Ответ #680 : Мая 04, 2025, 13:34:43 »
Всем привет! Нет ли у кого случаем размеров шасси или может чертежа?

Оффлайн Alex_SG

  • Живу на форуме
  • *******
  • Сообщений: 7526
  • хейтер и пессимист :crazy:
Re: делаем Krank Krankenstein
« Ответ #681 : Мая 04, 2025, 13:48:57 »
Nightmare, Зачем? Вы хотите сделать полный идеальный клон? Чертежи вроде бесплатно доступны в сети.
Хотите просто построить усилитель по образу и подобию? Просто раскидайте ручки как лично вам удобно на панели ???

Оффлайн Nightmare

  • Завсегдатай
  • ***
  • Сообщений: 365
Re: делаем Krank Krankenstein
« Ответ #682 : Мая 04, 2025, 16:00:05 »
Nightmare, Зачем? Вы хотите сделать полный идеальный клон? Чертежи вроде бесплатно доступны в сети.
Хотите просто построить усилитель по образу и подобию? Просто раскидайте ручки как лично вам удобно на панели ???
В сети необходимых размеров не нашел. Есть мысль собрать голову.

Оффлайн Alex_SG

  • Живу на форуме
  • *******
  • Сообщений: 7526
  • хейтер и пессимист :crazy:
Re: делаем Krank Krankenstein
« Ответ #683 : Мая 04, 2025, 16:30:01 »
Есть мысль собрать голову.
Рисуете любым доступным способом эскиз как себе это представляете.
Рисуете чертёж по эскизу исходя из размеров имеющихся в наличии деталей.
PROFIT!
8)

Оффлайн Nightmare

  • Завсегдатай
  • ***
  • Сообщений: 365
Re: делаем Krank Krankenstein
« Ответ #684 : Мая 04, 2025, 16:44:24 »
Рисуете любым доступным способом эскиз как себе это представляете.
Рисуете чертёж по эскизу исходя из размеров имеющихся в наличии деталей.
PROFIT!
8)
Та это мы знаем, умеем, практикуем - каждый день на работе. Интересно у кого то есть или нет реальные размеры.