Я хочу собрать себе усилитель по схеме Фендер блюз джуниор.
fender-blues-junior-guitar-amplifier-schematic.pdfНО! есть несколько моментов которые я хочу изменить
- Из комбика сделать голову (в схеме предусмотрена компенсация отсутствия динамика если он не подключен(единственнное,что это я запихну туда вместо модного разъема обычный переключатель типа "туда-сюда" и все).
- Забабахать переключатель Стендбай(остается работать накал у ламп, используется для кратковременного перекура
) - Выкинуть из схемы реверб,так как он там на пружинах(ну его в пень,потом заделаю отдельную педаль реверба)
С этим я розберусь сам,но есть несколько моментов,которые мне не ясны.
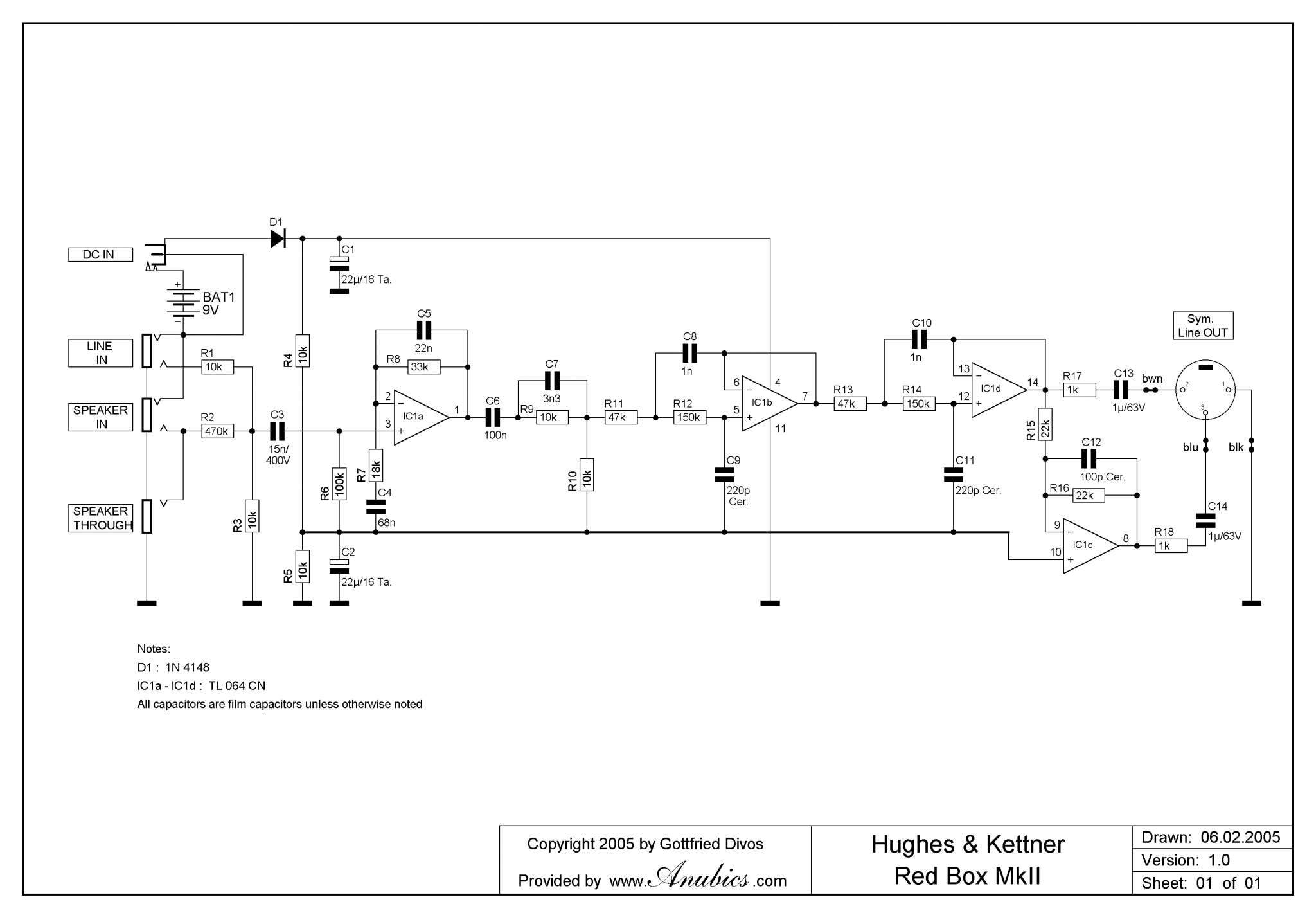
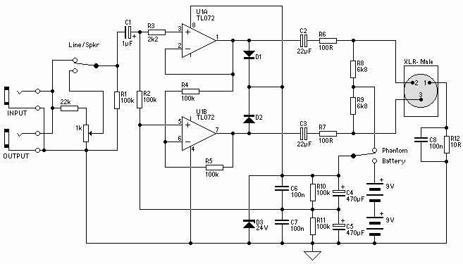
- Мне аццки нада Balanced XLR Direct output для последующего втыкания в микшер.С принципом работы я приблизительно разобрался,но вот понять как его организовать не знаю.но зато нашел схему маршала
4001.jpg в ней есть этот выход но он подписан как Хитед Граунд(че это?).Как его реализовать,я как понял что там используется два выходных трансформатора один на DI а второй на все остальное или это разные обмотки
Можно ли его всунуть в фендеровскую схему
- Я знаю что звук будет не тот что из динамика,и знаю про спикерсим.Но опять же как его организовать,где ставить перед DI Output (хотя вряд ли
)или после - хочу запендюрить выход на наушники.Опять есть вопрос можно ли провести сигнал для ушей через тот же спикерсим, что и для ДИ АЙ Аутпут.Какое вообще сопротивление у обычных колонок и наушников(слышал где-то что 32 ома).Играет ли в ватность(w) выходного трансформатора или ее надо понижать
Прошу помощи,так как колупаюсь уже неделю в инете

Объясните "
додику" как это все сделать очень хотелось бы схемы (пасивного кабсима,direct output-a, и выхода на наушники)

или хотя бы детальное объяснения для слабоумных, спасибо.