Автор Тема: Домашний Push-Pull усилитель (3x12AX7 + ГУ-17) 4-6 Вт, один канал. (закончено)  (Прочитано 92370 раз)

0 Пользователей и 1 Гость просматривают эту тему.

Оффлайн Лёха2009

  • Эксперт
  • *****
  • Сообщений: 1197
Если перекинуть провода писк адский

... и добавил:

Или резисторы 5,6к на сетки тоже перекинуть местами надо было?
« Последнее редактирование: Декабря 01, 2025, 07:01:05 от Лёха2009 »

Оффлайн major73727

  • Эксперт
  • *****
  • Сообщений: 1834
  • Новосибирск.
 :pozor:
Это возбуд по ОС. Ты же уже это проходил.
Перекидываешь анодные - меняй местами и вторичку ТВЗ, чтобы не визжало.
Сетки оставь в покое.

Оффлайн Лёха2009

  • Эксперт
  • *****
  • Сообщений: 1197
Перекинул, все равно мультик в режиме мА 12 и 23 показывает

... и добавил:

Ну на концах выходника то анодное одинаковое.

В теме про маломощные двухтакты было вроде что лампы кривые попадаются если ничего не путаю.

... и добавил:

« Последнее редактирование: Декабря 01, 2025, 07:32:21 от Лёха2009 »

Оффлайн tube-freak

  • Эксперт
  • *****
  • Сообщений: 1232
  • yo yoda
Можно попробовать разброс немного уравнять. Хотя 13 23 это конечно доМуа.
Поставь той, у которой больше 10 Ом в катод.
Ну или проще, у той, где меньше оторви катод от соединения, и пусти на землю. А другую через 10 ом.
Должно немного выровнять.

Оффлайн Лёха2009

  • Эксперт
  • *****
  • Сообщений: 1197
tube-freak, так у гу катод то общий

... и добавил:

Блин, и второй ГУшки нет проверить для интереса.
« Последнее редактирование: Декабря 01, 2025, 07:56:08 от Лёха2009 »

Оффлайн major73727

  • Эксперт
  • *****
  • Сообщений: 1834
  • Новосибирск.
Цитировать
Ну на концах выходника то анодное одинаковое.
Ты уверен?
Измерить нужно ПАДЕНИЕ напряжения на обмотках.
Т.е. между средней точкой первички ТВЗ и отводами на аноды.
там должны получиться единицы вольт. А сопротивление половинок первички ты так и не измерил.

Оффлайн Лёха2009

  • Эксперт
  • *****
  • Сообщений: 1197
Сопротивления как и были в общем то первая секция 196 ом вторая 260, между средним выводом и крайними 4,1 и 5,8 вольт.

... и добавил:

Звук есть все работает.

Оффлайн major73727

  • Эксперт
  • *****
  • Сообщений: 1834
  • Новосибирск.
Не фонит, не пердит?
Не свистит?
Теперь можно оформлять в корпус и задуматься о нормальном выходнике.
Сопротивления половинок, всё ж таки, должны быть равны +-.
Хитрая намотка выходника отчасти на это и направлена - чтобы половинки были равны.
4,1/196=21 мА
5,8/260=22 мА
Не знаю, как там 13 и 23 получилось - но если считать по напряжениям на ТВЗ - всё довольно не плохо.
« Последнее редактирование: Декабря 01, 2025, 08:23:00 от major73727 »

Оффлайн Лёха2009

  • Эксперт
  • *****
  • Сообщений: 1197
Не, все тихо, не ну фонит немного,  я пока ковырялся ещё подъем накала и резисторы по сто ом убрал, надо назад теперь вернуть.
Так что оставлять смещение -17?
 Закажу наверно пару Гушек ещё всё-таки.

Оффлайн major73727

  • Эксперт
  • *****
  • Сообщений: 1834
  • Новосибирск.
Цитировать
Так что оставлять смещение -17?
По паспорту мощность максимальная анод+сетка=9 ватт.
У тебя получается - около 6.
Наверно, можно и оставить.

Оффлайн Лёха2009

  • Эксперт
  • *****
  • Сообщений: 1197
Ну в общем мне прям нравится. С тюб кейком даже и сравнивать глупо. Низа хватает, слоректу включал сейчас, гейн на час плюс грелка, дептх на час тоже, аж пол дрожит, при том что Каб у меня ещё на одном кабе стоит а не на полу.
Громкости выше крыши, на самом усилке на 9 часов стоит.
Единственное пресенс регулировка не плавная, там походу С характеристика нужна все таки а не B, правильно?

Ну и главное, СПАСИБИЩЕ всем за терпение и помощь)))))!!!

Теперь шасси пилить, сверлить, самое не любимое)
« Последнее редактирование: Декабря 03, 2025, 15:57:33 от Лёха2009 »

Оффлайн surfin bird

  • Эксперт
  • *****
  • Сообщений: 2962
  • Поциент-заМКАДыш
    • Surfin Bird
Схема отдельной регулировки смещения для каждой лампы позволяет устранить фон , при. использовании ламп ( или  половинок ) с довольно приличным разбросом параметров , то есть мягко говоря совсем  неподобранных  ;D

PS  Недавно приятель притащил два одинаковых ТЗ от магнитофона Днипро .У одного вторичка по сопротивлению симметричная, у другого  половинки  заметно отличаются.  Поставили в макет: первый звучит как аудио-транс ( зудит , песочит ) второй - как хороший гитарный ТЗ После лобового сравнения с Хамондом 125Е,  до сих пор не могу определиться, что звучит лучше



« Последнее редактирование: Декабря 01, 2025, 14:11:58 от surfin bird »

Оффлайн Лёха2009

  • Эксперт
  • *****
  • Сообщений: 1197
Схема отдельной регулировки смещения для каждой лампы позволяет устранить фон , при. использовании ламп ( или  половинок ) с довольно приличным разбросом параметров , то есть мягко говоря совсем  неподобранных  ;D

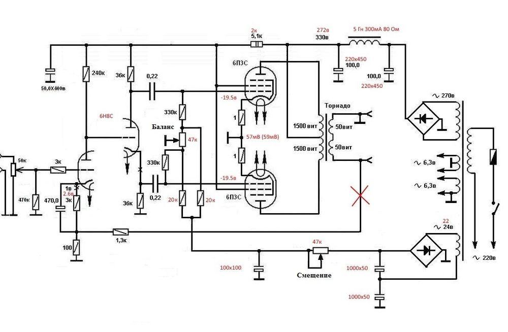
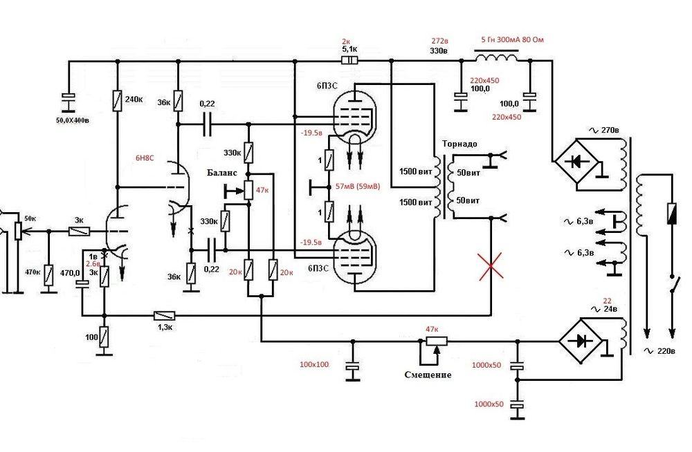
А две таких цепочки как у меня в схеме выше можно на одну обмотку повесить?

Оффлайн surfin bird

  • Эксперт
  • *****
  • Сообщений: 2962
  • Поциент-заМКАДыш
    • Surfin Bird
А две таких цепочки как у меня в схеме выше можно на одну обмотку повесить?
  Тут мну хз, опыта маловато.

 Можно дополнить одну цепочку регулятором баланса  (добавить  два резинка и пот ) , принцип показан в схеме ниже
« Последнее редактирование: Декабря 01, 2025, 15:47:08 от surfin bird »

Оффлайн Сергей Куфлей

  • Завсегдатай
  • ***
  • Сообщений: 389
  • toiler
А стабилитроны в цепи экранных сеток разве не наоборот включаются?Может просто опечатка?