Однажды наткнулся поциент на схемку
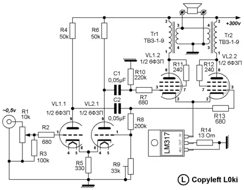
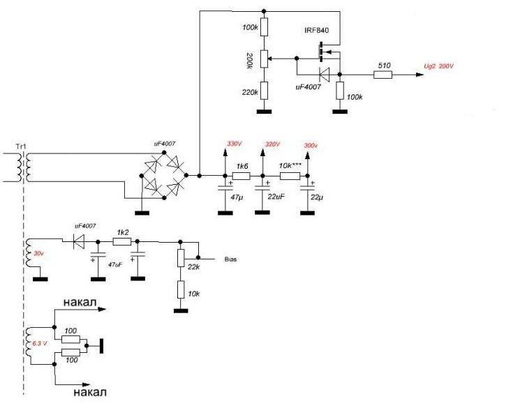
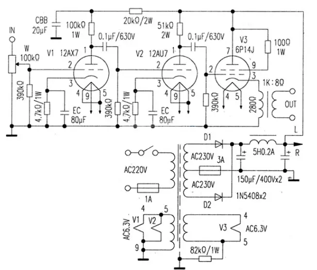
https://forum.datagor.ru/topic/1169-lampovyy-usilitel-nachalnogo-urovnya-na-6f3p-6f5p/?do=findComment&comment=13916 и решил намакетить оконечник в который можно будет не только пихать как гитарные так и не_гитарные тетроды и пентоды, но и микшировать их характеры в разных пропорциях . По запросу типа "lm317 катодный биас" нарыл еще несколько любопытных схемок, например см вложения
Двух одинаковых se ot у меня не оказалось под рукой, поэтому использовал два разных , подключив кажный к своему 212 кабу. На макете установил пару подстроечных потов, для подстройки ЛМок кажной лампы, переключатели анодного напряжения ( для ламп с анодкой менее 300в ) и переключатель для нескольких зенеров, питающих вторые сетки. Кароч эта хрень мало того что работает, в нее буквально впихивается невпихуемое ,

к примеру отлично звучат ( и удачно дополняют характер друг друга ) тандемы типа "кошачий хрен и ковбаса" (6ж43п и 6п44с )


Уже несколько не_гитарных ламп поциент перепробовал, некоторые мелкие не_гитарные пентодишки, хоть и годятся только лишь для громкости в 1-2 вт, но не хило так играют.

Пожалуйста дайте касторки и галоперидолу поциенту!