Автор Тема: "GV-3HR" Хард-роковый SE amp Гаврилова В. (схема )  (Прочитано 51599 раз)

0 Пользователей и 1 Гость просматривают эту тему.

Оффлайн Tony Boom

  • Завсегдатай
  • ***
  • Сообщений: 267
  • GuitarPlayer.Ru fan!
Re: "GV-3HR" Хард-роковый SE amp Гаврилова В. (схема )
« Ответ #135 : Апреля 18, 2020, 17:31:23 »
Здравствуйте,

скажите пожалуйста, при монтаже эти конденсторы лучше припаять к аноду и дальше тянуть провод к потенциометру, или наоборот?

Оффлайн Валентин Гаврилов Автор темы

  • Эксперт
  • *****
  • Сообщений: 2458
  • Long live Rock-n-Roll !!
Re: "GV-3HR" Хард-роковый SE amp Гаврилова В. (схема )
« Ответ #136 : Апреля 18, 2020, 17:37:27 »
Здравствуйте,

скажите пожалуйста, при монтаже эти конденсторы лучше припаять к аноду и дальше тянуть провод к потенциометру, или наоборот?
Для звука без разницы .  Для безопасности (относительной) лучше ближе к аноду .....отделить  постоянку  . Понятно об"яснил??

Оффлайн Tony Boom

  • Завсегдатай
  • ***
  • Сообщений: 267
  • GuitarPlayer.Ru fan!
Re: "GV-3HR" Хард-роковый SE amp Гаврилова В. (схема )
« Ответ #137 : Апреля 18, 2020, 18:37:06 »
Вполне понятно. К аноду ближе, дальше проводом (экранированным по желанию). Спасибо!

Оффлайн Землячёк

  • Эксперт
  • *****
  • Сообщений: 1304
  • В совершенстве владею 5-ю гитарами. Как владелец.
Re: "GV-3HR" Хард-роковый SE amp Гаврилова В. (схема )
« Ответ #138 : Апреля 18, 2020, 20:11:32 »
Валентин Гаврилов, а мастерволюм не пробовали сюда, или смысла нет?

Оффлайн Валентин Гаврилов Автор темы

  • Эксперт
  • *****
  • Сообщений: 2458
  • Long live Rock-n-Roll !!
Re: "GV-3HR" Хард-роковый SE amp Гаврилова В. (схема )
« Ответ #139 : Апреля 18, 2020, 20:32:09 »
Землячёк,  Просили ,чтобы "мстить соседу"  ;D  Мастер волюм был бы просто лишним . А подвальчик я небольшой взял ,ибо просили очень компактный сделать .    Выходник практически перегруз (АСЧХ)  обеспечивает .   И выходное сопротивление триода лучше иметь небольшое , а мастер волюм  при "прибирании" его сильно увеличит .   Хотя можете попробовать ,это несложно.

Оффлайн fewa-watraco

  • Ветеран форума
  • ******
  • Сообщений: 3881
  • fewtubefx
Re: "GV-3HR" Хард-роковый SE amp Гаврилова В. (схема )
« Ответ #140 : Апреля 19, 2020, 23:30:44 »
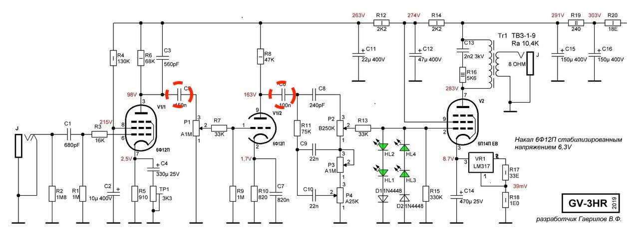
собрал в ltspice,
где указано 163v в ltspice около 180v
так и должно быть?

« Последнее редактирование: Апреля 19, 2020, 23:43:04 от fewa-watraco »

Оффлайн Валентин Гаврилов Автор темы

  • Эксперт
  • *****
  • Сообщений: 2458
  • Long live Rock-n-Roll !!
Re: "GV-3HR" Хард-роковый SE amp Гаврилова В. (схема )
« Ответ #141 : Апреля 19, 2020, 23:57:10 »
163 В и 180 В  небольшая разница .  Но звук зажвтый и сильно фуззящий ,хотя некоторое сходство  есть .   Программно невозможно  сэмулировать АСЧХ  ТВЗ-1-9  ,я полагаю.

Оффлайн fewa-watraco

  • Ветеран форума
  • ******
  • Сообщений: 3881
  • fewtubefx
Re: "GV-3HR" Хард-роковый SE amp Гаврилова В. (схема )
« Ответ #142 : Апреля 20, 2020, 00:00:38 »
еще я светодиоды не ставил, и не уверен, что lm317 правильно сделал

а трансформатор взял от чампа, параметры твз 1 9 нужны - индуктивность и сопротивление первичной и вторичной обмотки

можно сделать очень похоже, но надо более точные данные

и еще это звук без динамика, какой динамик на демо записи? попробую найти похожий импульс




« Последнее редактирование: Апреля 20, 2020, 00:10:43 от fewa-watraco »

Оффлайн Валентин Гаврилов Автор темы

  • Эксперт
  • *****
  • Сообщений: 2458
  • Long live Rock-n-Roll !!
Re: "GV-3HR" Хард-роковый SE amp Гаврилова В. (схема )
« Ответ #143 : Апреля 20, 2020, 00:12:28 »
LM-ка правильно включена .  А что дадут параметры  ТВЗ-1-9  ( 9Гн , привед. 10 ком/8Ом , активное 270Ом) ??  . Он "кривой" примерно ниже 150 Гц  ,  другой выходник  будет " кривым" по другому .  И не факт , что  "благозвучно кривым"  :)  Динамик  "севенти 80 "
« Последнее редактирование: Апреля 20, 2020, 00:14:44 от Валентин Гаврилов »

Оффлайн fewa-watraco

  • Ветеран форума
  • ******
  • Сообщений: 3881
  • fewtubefx
Re: "GV-3HR" Хард-роковый SE amp Гаврилова В. (схема )
« Ответ #144 : Апреля 20, 2020, 01:16:50 »
поменял гитару, теперь страт и добавил импулься кабинета, трансформатор не менял и светодиодов нет
все крутилки на 12
по звуку мне напоминает фридманские усилители и есть что-то воксовское
« Последнее редактирование: Апреля 20, 2020, 19:58:46 от fewa-watraco »

Оффлайн Валентин Гаврилов Автор темы

  • Эксперт
  • *****
  • Сообщений: 2458
  • Long live Rock-n-Roll !!
Re: "GV-3HR" Хард-роковый SE amp Гаврилова В. (схема )
« Ответ #145 : Апреля 20, 2020, 07:29:35 »
fewa-watraco,   Вот светодиодные цепочки просто  ОБЯЗАТЕЛЬНЫ  в схеме !  Слышно некоторое "захлебывание" на атаке . Я и поставил эти "нормирователи сеточного тока" именно для устранения "захлебывания" . 

Оффлайн fewa-watraco

  • Ветеран форума
  • ******
  • Сообщений: 3881
  • fewtubefx
Re: "GV-3HR" Хард-роковый SE amp Гаврилова В. (схема )
« Ответ #146 : Апреля 20, 2020, 09:17:13 »
с ними исчезает перегруз
возможно, надо подбирать модели LED
или LTspice не правильно их просчитывает
и попробовал другие диоды 1N914 - помягче звучат

также  сделал вариант по чертежу от руки и cad для сравнения - в архиве wav 
в них также по одному диоду 1n914
 
« Последнее редактирование: Апреля 20, 2020, 10:27:49 от fewa-watraco »

Оффлайн Валентин Гаврилов Автор темы

  • Эксперт
  • *****
  • Сообщений: 2458
  • Long live Rock-n-Roll !!
Re: "GV-3HR" Хард-роковый SE amp Гаврилова В. (схема )
« Ответ #147 : Апреля 20, 2020, 10:48:48 »
fewa-watraco, Не знаю я ,к сожалению , как эта программа работает ,  но  светодиоды  надо на ограничение +/- 7 -7,5 вольт подобрать .   Это не звукоформирующие,как в общеприменительной практике, элементы схемы.   Попробуйте в симо-схему поставить 2 встр.-посл. стабилитрона на 7 ,5 вольта . 

Оффлайн fewa-watraco

  • Ветеран форума
  • ******
  • Сообщений: 3881
  • fewtubefx
Re: "GV-3HR" Хард-роковый SE amp Гаврилова В. (схема )
« Ответ #148 : Апреля 20, 2020, 13:58:14 »
поищу еще другие модели led, у вас нет точного названия светодиода?
вы обратили внимание, что кад и ручная схема звучат по-разному?
там разные номиналы и положение элементов, я все это скопировал один в один

вот ручная схема без led диоды 1n914 + кабинет
« Последнее редактирование: Апреля 20, 2020, 15:26:47 от fewa-watraco »

Оффлайн Валентин Гаврилов Автор темы

  • Эксперт
  • *****
  • Сообщений: 2458
  • Long live Rock-n-Roll !!
Re: "GV-3HR" Хард-роковый SE amp Гаврилова В. (схема )
« Ответ #149 : Апреля 20, 2020, 14:47:57 »
Светодиоды  4E41G53D-1A-P10  .  А зачем вам ,если не секрет, эта морока с эмуляцией  :)