Автор Тема: как, имея схему, нарисовать печатную плату?  (Прочитано 46519 раз)

0 Пользователей и 1 Гость просматривают эту тему.

Оффлайн Overrrdrive

  • Эксперт
  • *****
  • Сообщений: 1911
  • I love DIY.
Re: как, имея схему, нарисовать печатную плату?
« Ответ #45 : Февраля 05, 2015, 14:56:03 »
А существуют учебники токовые именно по трассировке плат?

Оффлайн Rasha

  • Частый посетитель
  • **
  • Сообщений: 189
  • Жить по Совести
Re: как, имея схему, нарисовать печатную плату?
« Ответ #46 : Февраля 05, 2015, 14:59:43 »
А существуют учебники токовые именно по трассировке плат?
Его название - ЖИЗНЬ
Смотри у других, делай сам, выбрось, повтори, и вот ты уже учишь других.

Оффлайн Overrrdrive

  • Эксперт
  • *****
  • Сообщений: 1911
  • I love DIY.
Re: как, имея схему, нарисовать печатную плату?
« Ответ #47 : Февраля 05, 2015, 15:03:46 »
Rasha, сам развожу платы давно, все работают нормально, но по сути делаю от балды руководствуясь особенностями монтажа и корпусов, ну и стараюсь земляных петель не создавать, читал тут на форуме про свистящий тьюб скример, вот и задумался.

Оффлайн niz

  • Эксперт
  • *****
  • Сообщений: 1252
  • верните мне 1957
Re: как, имея схему, нарисовать печатную плату?
« Ответ #48 : Февраля 05, 2015, 15:07:40 »
у меня несколько правил при разводке, компактность, удобство вывода внешних "органов" ну и земля правильная

Оффлайн Rasha

  • Частый посетитель
  • **
  • Сообщений: 189
  • Жить по Совести
Re: как, имея схему, нарисовать печатную плату?
« Ответ #49 : Февраля 05, 2015, 15:20:30 »
Существуют типовые топологические схемы на примере изделий с проверенным и внушительным звуком, качеством исполнения и своими исключительными способами формирования земли на плате. Ведение высоковольтных цепей и высокотоковых цепей, а так же экранирование и отвод сигнальных цепей так же имеет свой "рисунок" на плате - всё это можно почерпнуть у знаменитых ампостроителей.
Эталоны для меня :
Мидгейн и хайгейн "первой" тяжести - это Soldano
Хайгейн "второй" тяжести - это Engl (фактически полная экранировка сигнала на плате с двух сторон).

Оффлайн Angel

  • Опытный
  • ****
  • Сообщений: 769
Re: как, имея схему, нарисовать печатную плату?
« Ответ #50 : Февраля 05, 2015, 15:50:05 »
А существуют учебники токовые именно по трассировке плат?

Существуют, и много.
http://www.pcad.ru/books/

P.S. Я начинал с самой простейшей книги Восемь уроков по P-CAD 2001
http://www.pcad.ru/books/15/
« Последнее редактирование: Февраля 05, 2015, 15:52:27 от Angel »

Оффлайн Ирина Калинина

  • Новичок
  • *
  • Сообщений: 8
  • GuitarPlayer.Ru fan!
Re: как, имея схему, нарисовать печатную плату?
« Ответ #51 : Февраля 05, 2015, 15:54:46 »
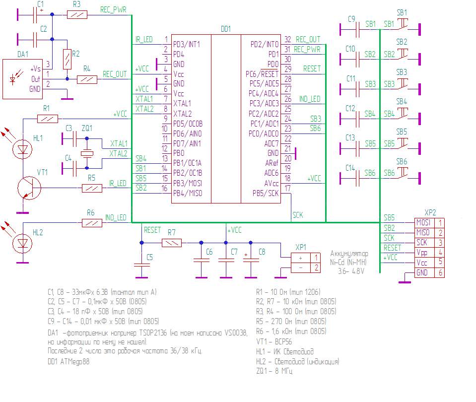
вот схема

Оффлайн Dying Fetus

  • Moderator
  • *****
  • Сообщений: 10308
  • DIYng Fetus
    • http://cathar.ru
Re: как, имея схему, нарисовать печатную плату?
« Ответ #52 : Февраля 05, 2015, 15:59:49 »
Ирина Калинина, в каком корпусе атмега?

... и добавил:

и сколько слоёв в пп?
« Последнее редактирование: Февраля 05, 2015, 16:05:54 от Dying Fetus »

Оффлайн Ирина Калинина

  • Новичок
  • *
  • Сообщений: 8
  • GuitarPlayer.Ru fan!
Re: как, имея схему, нарисовать печатную плату?
« Ответ #53 : Февраля 05, 2015, 16:10:12 »
корпус TQFP, та однослойная)
« Последнее редактирование: Февраля 05, 2015, 16:13:40 от Ирина Калинина »

Оффлайн Ден2

  • Ветеран форума
  • ******
  • Сообщений: 4278
Re: как, имея схему, нарисовать печатную плату?
« Ответ #54 : Февраля 05, 2015, 16:21:02 »
А проект к музыке отношение имеет?

Оффлайн Ирина Калинина

  • Новичок
  • *
  • Сообщений: 8
  • GuitarPlayer.Ru fan!
Re: как, имея схему, нарисовать печатную плату?
« Ответ #55 : Февраля 05, 2015, 16:23:54 »
Вообще-то нет! Разве что к музыкальному центру ;)

Оффлайн Geezer

  • Живу на форуме
  • *******
  • Сообщений: 12776
  • Atypique
Re: как, имея схему, нарисовать печатную плату?
« Ответ #56 : Февраля 05, 2015, 17:13:09 »
Ирина Калинина, если нет планов делать в промышленных масштабах, то проще найти в продаже макетную платку с подходящим шагом и распаять на ней.

Оффлайн Overrrdrive

  • Эксперт
  • *****
  • Сообщений: 1911
  • I love DIY.
Re: как, имея схему, нарисовать печатную плату?
« Ответ #57 : Февраля 05, 2015, 17:29:59 »
Angel, я так понимаю там это всё по САПРам, такие то книги понятно что существуют.

Оффлайн Dying Fetus

  • Moderator
  • *****
  • Сообщений: 10308
  • DIYng Fetus
    • http://cathar.ru
Re: как, имея схему, нарисовать печатную плату?
« Ответ #58 : Февраля 05, 2015, 17:36:16 »
Ирина Калинина, решил попробовать развести и сразу возникает куча вопросов.
Если эта плата управляет кем-то, то с какой стороны разъёмы? кнопки на плату, как и ик-диод? Может сделать отдельно плату с кнопками на шлейфе? Какие типы разъёмов и т.д.


Оффлайн Ирина Калинина

  • Новичок
  • *
  • Сообщений: 8
  • GuitarPlayer.Ru fan!
Re: как, имея схему, нарисовать печатную плату?
« Ответ #59 : Февраля 05, 2015, 17:45:44 »
шилд конечно не хотелось бы (( есть фото