Автор Тема: Ковыряем миниголову Kustom Defender 5h(схема, фото)  (Прочитано 133987 раз)

0 Пользователей и 1 Гость просматривают эту тему.

Оффлайн Мяталист

  • Ветеран форума
  • ******
  • Сообщений: 5743
  • Будь как все. Собирай JCM 800 и SLO 100
А я даже разьем 9ти пиновый как лампа один раз нашел. Припаял к нему 6н17б. Уродливо конечно, но хоть вставить послушать можно.
А вообще классная голова для тучи экспериментов и модов. Но если их делать задумываешся о том что для корпуса дороговато выходит.

... и добавил:

А вообще это хорошо что такая тема наблюдается. Рынок требует, спрос есть, китайци тут как тут. Нада однотакт за 100$-пожалуйста(чему то там дороже стоить?), нада пиви- пожалуйста бугера за500$. А недавно бугера ваще превзошла себя - меса за 700 с небольшим дол. Ждем енглы, матампы и тд. ;D

... и добавил:

Да да , вернувшись к нашему производителю. Недавно слушал два преампа одной знаменитой здесь конторы (Российский производитель). Так вот, первый подешевле, свистел(явно самовозбуд но продавец уверял что это лампа и так и нужно), и звук не радовал. Второй по дороже работал нормально и звук выдавал по приятнее. Но суть в том что когда я узнал сколько они стоят, причем они были собраны на 6н2п и 6н17б, я был в тихом шоке. Около 400% навара от комплектухи и тд. Куда нам до китайцев
Извените если что, просто наболело.
« Последнее редактирование: Июля 21, 2010, 12:21:17 от Мяталист »

Оффлайн NektoS

  • Эксперт
  • *****
  • Сообщений: 1619
Кстати, здесь народ оценивает девайс весьма положительно.
Kustom Defender 5H Tube Amp Head - Review Demo - TTK Style!

Оффлайн Мяталист

  • Ветеран форума
  • ******
  • Сообщений: 5743
  • Будь как все. Собирай JCM 800 и SLO 100
Тю. я невидел это видео. Унего даже толкового клина нету. Довольно быстро грузится.

Оффлайн serginio78

  • Эксперт
  • *****
  • Сообщений: 1184
  • Зарегистрированный
Что то как то особо не впечатлило. Чистый нормальный, обычный, а перегруз как то не очень, ИМХО.
Хотя за такую цену и этот перегруз хорош. :)

Оффлайн Beherit Автор темы

  • Эксперт
  • *****
  • Сообщений: 2254
какой нахрен перегруз на одном баллоне и с одной крутилкой :7:
вас соседи выселят уже на кранче, а на перегрузе у самих мосег лопнет..

... и добавил:

и кстати, даже с металзоной уже всё очень даже нихреново

Оффлайн serginio78

  • Эксперт
  • *****
  • Сообщений: 1184
  • Зарегистрированный
какой нахрен перегруз на одном баллоне и с одной крутилкой :7:
вас соседи выселят уже на кранче, а на перегрузе у самих мосег лопнет..

... и добавил:

и кстати, даже с металзоной уже всё очень даже нихреново

И я о том же. Интересно, устати было бы послушать как он примочками греется.

Оффлайн NektoS

  • Эксперт
  • *****
  • Сообщений: 1619
И я о том же. Интересно, устати было бы послушать как он примочками греется.
Да нормально он должен греться, но одна крутилка ограничивает возможности. При добавлении ТБ и мастер-вольюма аппарат будет гораздо универсальнее.

Оффлайн Beherit Автор темы

  • Эксперт
  • *****
  • Сообщений: 2254
serginio78, адекватно  8)
втыкаем мз или кранка и получаем митооол  :crazy:
только громко не надо, однотактник же..)
амп ведёт себя как и подобается лампе. в прочем, по другому то по сути и быть не может, относительно классическая, полностью ламповая, простая схема, странно ждать от неё чего то не реального..

... и добавил:

NektoS, угу.. если конечно есть необходимость =)
если такие пироги мутить, то и балончег можно ещё один засунуть  8)

Оффлайн GeorgeM

  • Ветеран форума
  • ******
  • Сообщений: 5430
  • тайный агент sovietguitars.com на ГП
    • Грегор'с Бэнд
относительно классическая, полностью ламповая, простая схема,
да там четверть деталей лишних...  ;)

Оффлайн Genrih

  • Эксперт
  • *****
  • Сообщений: 2277
  • с уважением, Генрих...
ну подгруз можно и убавить, правда громскостью немного пожертвовать придетсо

Оффлайн el-doctor

  • Ветеран форума
  • ******
  • Сообщений: 3734
на плате написано 1MA около переменника да и положено там быть А.

насчет смены катодных конденсаторов не уверен, в данно ситуации лучше оставить как есть.  :pozor:

схему на днях отрисовал сам только по фоткам платы, не идя дорожки. Цепочку С15-Р17 не туда попустил и Р16-С14, остальное догадался правильно)))))

Оффлайн GeorgeM

  • Ветеран форума
  • ******
  • Сообщений: 5430
  • тайный агент sovietguitars.com на ГП
    • Грегор'с Бэнд
Beherit,, el-doctor, - а можно маркировку трансов крупнее снять? хочу поискать что за звери...
...силовик погуглил - безрезультатно.
« Последнее редактирование: Июля 21, 2010, 15:36:52 от GeorgeM »

Оффлайн Beherit Автор темы

  • Эксперт
  • *****
  • Сообщений: 2254
ща посидел, подумал.. а куда крутилки то врезать  ???
вроде и место не мало, а внимательнее смотришь - решётки, плата, ещё какаянить хрень мешает..
а так, было бы хорошо темброблок с мастером запихать и перегрыз отключаемый, Lionsound например(идеологически самое то).

GeorgeM, мм.. это опять раскручивать.. процесс не простой т.к. там 20 винтов)
и реальная маркировка, предполагаю, скрыта под наклейками..

Оффлайн ytrikoz

  • Живу на форуме
  • *******
  • Сообщений: 13062
  • Tone isn't just in the gear, its in your head
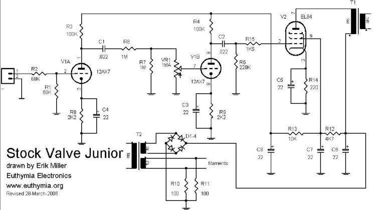
Прикольно сравнить со схемой его брата

Оффлайн Ден2

  • Ветеран форума
  • ******
  • Сообщений: 4278
Крайне маловероятно, что ты найдёшь эти трансы, даже с известной маркировкой. Да и зачем... Ни внешний вид, ни габариты восторгов не вызывают. Если повторять сабж, можно заказать в том же АИ заведомо лучшие.
« Последнее редактирование: Июля 21, 2010, 19:30:57 от Ден2 »