Автор Тема: Ковыряем миниголову Kustom Defender 5h(схема, фото)  (Прочитано 134083 раз)

0 Пользователей и 1 Гость просматривают эту тему.

Оффлайн NektoS

  • Эксперт
  • *****
  • Сообщений: 1619
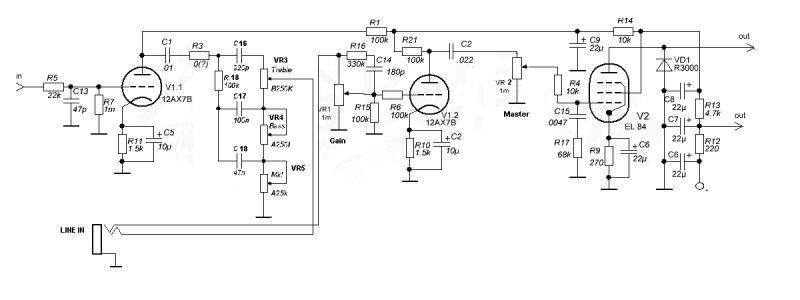
R5 и С13 - фильтр против радионаводок, хотя всё вышеупомянутое действительно можно считать архитектурными излишествами.
« Последнее редактирование: Июля 22, 2010, 19:26:54 от NektoS »

Оффлайн Freezer

  • Новичок
  • *
  • Сообщений: 67
Народ, мне кажется там реально не хватает только нормального Line in входа, и будет прекрасный оконечник для дома, извиняюсь если повторяюсь и это уже кто то писал =)

Оффлайн NektoS

  • Эксперт
  • *****
  • Сообщений: 1619
Freezer, ТС высказал пожелание "Думаем, обмусоливаем, комментируемl". Так что, ограничений по ИМХО нет. :)

Оффлайн Freezer

  • Новичок
  • *
  • Сообщений: 67
Я просто плохо шарю в схемотехнике, как кто думает на сколько это голова будет вменяемо звучать с внешними преампами?

Оффлайн DedMa3aY

  • Новичок
  • *
  • Сообщений: 31
Вот и лайн ин )
Скажите что еще сделать чтоб всем панравилось ) особенно - "человеческий брайт" и "архитектурные излишества" )

Оффлайн maratmm

  • Завсегдатай
  • ***
  • Сообщений: 414
Line In  с регулятором Gain, хорош ;D

Оффлайн Ddegra

  • Опытный
  • ****
  • Сообщений: 663
Line In  с регулятором Gain, хорош ;D
и презенс)
Кстати в каком инет магазе данный усил можно заказать? Т е какая контора проверенная

Оффлайн Dying Fetus

  • Moderator
  • *****
  • Сообщений: 10306
  • DIYng Fetus
    • http://cathar.ru
Ddegra, в музморге и слами вроде тоже есть)

Оффлайн Ddegra

  • Опытный
  • ****
  • Сообщений: 663
Dying Fetus, в музторге смотрел, на сайте кастомов нет. А в слами, т е в Мир музыки получается?

Оффлайн hunted

  • Ветеран форума
  • ******
  • Сообщений: 4227

Оффлайн Rocco_II

  • Опытный
  • ****
  • Сообщений: 959
  • ,,,о0,,,
вы вот что скажите я так понимаю  "Питалово" транс там нормальный, а как выходной?

... и добавил:

моды модами, а если выходник полное уг, то смысл?

Оффлайн NektoS

  • Эксперт
  • *****
  • Сообщений: 1619
моды модами, а если выходник полное уг, то смысл?
Габариты для этой мощности вроде нормальные. Транс м.б. и не для аудиофилов, но, пожалуй, не хуже аналогичных  брендовых для маломощных гитарных  усилков.

Оффлайн Ddegra

  • Опытный
  • ****
  • Сообщений: 663
hunted, ну дак а заказать ведь нельзя прямо с сайта слами или я что то путаю?

Оффлайн Seishi

  • Ветеран форума
  • ******
  • Сообщений: 3408
  • In sludge we trust...
подпишусь,чтобы утречком выспавшись посмотреть :)

Оффлайн hunted

  • Ветеран форума
  • ******
  • Сообщений: 4227
hunted, ну дак а заказать ведь нельзя прямо с сайта слами или я что то путаю?
Попробуй вот тут:
http://www.mirm.ru/shop/kustom-defender5h-14923d.html
http://mirm.ru/page/help.html