Автор Тема: Ковыряем миниголову Kustom Defender 5h(схема, фото)  (Прочитано 134604 раз)

0 Пользователей и 1 Гость просматривают эту тему.

Оффлайн akl

  • Живу на форуме
  • *******
  • Сообщений: 8114
  • не шарю ваще
Re: Ковыряем миниголову Kustom Defender 5h(схема, фото)
« Ответ #480 : Января 27, 2012, 15:32:33 »
akl, Мультиметром dt832 в режиме прозвонки, пищалки срабатывает при сопротивлении менее 80 ом.
режим прозвонки может не выявить плохой контакт. Лучше в режиме 200ом и смотреть чтоб было постоянное непрерывное сопротивление (обычно где-то от 0,5 до 1 ома такой прибор показывает - у меня почти такой же)

за 2 месяца вроде не должна была умереть, но предугадать невозможно, к тому же китай, кто его знает.

Не обязательно гитарную лампу, 6п14п советская для проверки подойдет, довольно часто встречается на всяких радио/металлорынках где мужыки торгуют жестью, самоварами и проволокой. Даже в магазинах электронных компонентов бывают. Хотя это смотря что за мухосранск

Оффлайн Dying Fetus

  • Moderator
  • *****
  • Сообщений: 10314
  • DIYng Fetus
    • http://cathar.ru
Re: Ковыряем миниголову Kustom Defender 5h(схема, фото)
« Ответ #481 : Января 27, 2012, 15:49:21 »
так чувак. найди фотик или телефон который умеет снимать и передавать фотки на комп. пока не будет фото реальной ситуации помогать не буд.


ЗЫ: гадаю только по фотографии

Оффлайн Typik

  • Частый посетитель
  • **
  • Сообщений: 145
Re: Ковыряем миниголову Kustom Defender 5h(схема, фото)
« Ответ #482 : Января 27, 2012, 17:21:51 »
akl, проверил панельку лампы, у всех контактов сопротивление до песта их пайки не больше 1,5 ом.
вполне могла, я только неделю назад узнал что лампы греть надо несколько минут ;D :pozor:
по идеи пропайка дороже должна избавить от плохого контакта?
Dying Fetus, даже не знаю какие фотки выложить ???





... и добавил:

это я уже дорожки начал чистить

Оффлайн Rolly

  • Живу на форуме
  • *******
  • Сообщений: 9081
  • Мнение - не повод получить пулю сразу.
Re: Ковыряем миниголову Kustom Defender 5h(схема, фото)
« Ответ #483 : Января 27, 2012, 17:27:39 »
Typik, кончится тем, что плату придётся выкинуть...

Оффлайн Typik

  • Частый посетитель
  • **
  • Сообщений: 145
Re: Ковыряем миниголову Kustom Defender 5h(схема, фото)
« Ответ #484 : Января 27, 2012, 17:32:05 »
Typik, кончится тем, что плату придётся выкинуть...
так навесной монтаж же лучше печатного :D

... и добавил:

У меня уже крыша ЕДЕТ :dash: Сижу пропаиваю дорожки, как вдруг паяльник перестал брать припой, лудил его 2 часа и так и сяк, не хочет и все. я даже аккуратно потер его о наждачку чтоб напыление все не содрать, не помогает. Еле удержал себя от того чтоб разбить усилитель гитарой и выкинуть паяльник в окно :pozor: :pozor:

... и добавил:

Залудил пояльник, пропаял дорожки, все так же :(
« Последнее редактирование: Января 27, 2012, 23:27:22 от Typik »

Оффлайн akl

  • Живу на форуме
  • *******
  • Сообщений: 8114
  • не шарю ваще
Re: Ковыряем миниголову Kustom Defender 5h(схема, фото)
« Ответ #485 : Января 28, 2012, 16:09:02 »
Лампу поменяй ;)
и валерьянку прими. или пустырник :D

Оффлайн hunted

  • Ветеран форума
  • ******
  • Сообщений: 4227
Re: Ковыряем миниголову Kustom Defender 5h(схема, фото)
« Ответ #486 : Января 28, 2012, 16:39:18 »
Иногда лучше играть, чем паять.
Увы, но так и есть...

Оффлайн Dying Fetus

  • Moderator
  • *****
  • Сообщений: 10314
  • DIYng Fetus
    • http://cathar.ru
Re: Ковыряем миниголову Kustom Defender 5h(схема, фото)
« Ответ #487 : Января 28, 2012, 16:45:48 »
так. для начала отпаивай всю эту хероту, которую напаял.
и сделай вот так:


Оффлайн Typik

  • Частый посетитель
  • **
  • Сообщений: 145
Re: Ковыряем миниголову Kustom Defender 5h(схема, фото)
« Ответ #488 : Января 30, 2012, 14:46:42 »
Для начала поменяю лампу, в радиусе 50 км могу найти только 6п14п

Оффлайн akl

  • Живу на форуме
  • *******
  • Сообщений: 8114
  • не шарю ваще
Re: Ковыряем миниголову Kustom Defender 5h(схема, фото)
« Ответ #489 : Января 30, 2012, 15:16:11 »
нормальная лампа, Чаке одобряет


Оффлайн Typik

  • Частый посетитель
  • **
  • Сообщений: 145
Re: Ковыряем миниголову Kustom Defender 5h(схема, фото)
« Ответ #490 : Января 30, 2012, 15:19:09 »
надо было брать ерасов гоблин и не парится

Оффлайн MrMihap

  • Завсегдатай
  • ***
  • Сообщений: 350
  • а потом мне прострелили колено.
Re: Ковыряем миниголову Kustom Defender 5h(схема, фото)
« Ответ #491 : Января 30, 2012, 16:47:27 »
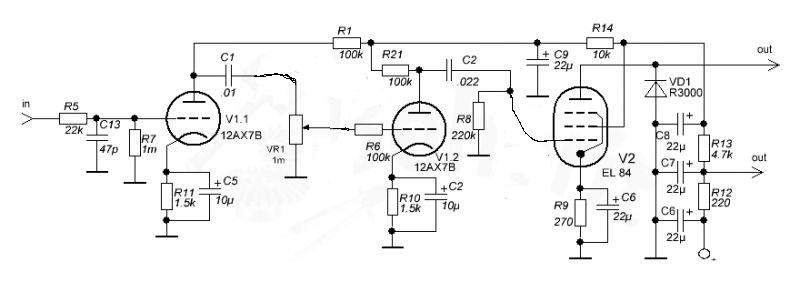
попробуй вернуть всё на место, включая тонокомпенсацию, (расколотые детали вполне можно найти, ибо расходная рассыпуха).
Нету ли вздутий на крышках кондёров выпрямителя(С8-С6)?

Оффлайн Typik

  • Частый посетитель
  • **
  • Сообщений: 145
Re: Ковыряем миниголову Kustom Defender 5h(схема, фото)
« Ответ #492 : Января 30, 2012, 17:10:45 »
конденсаторы нормальные, я завтра за лампой поеду, если не поможет верну все на место

... и добавил:

Блин, перегруз на минимальной громкости появился не сразу, а через пару дней. я использовал гитарный кабель для головы и кабинета, оказывается надо использовать спикерный с низким сопротивлением. Еще один раз я случайно включил усилитель без кабинета примерно на 20 секунд. Так же я по незнанию не грел лампы перед игрой. Может все это и добило лампу?
« Последнее редактирование: Января 30, 2012, 17:15:01 от Typik »

Оффлайн MrMihap

  • Завсегдатай
  • ***
  • Сообщений: 350
  • а потом мне прострелили колено.
Re: Ковыряем миниголову Kustom Defender 5h(схема, фото)
« Ответ #493 : Января 30, 2012, 17:19:17 »
Лампы в оконечниках, подключённых без достаточной нагрузки, вылетают на раз-два. Думаю, что китай-лампа после такого вполне себе имеет право выкидывать такие фокусы.
Хотя если дело в ней, то почему страдает преамп часть?

... и добавил:

да и вообще, лампы в оконечнике вырабатываются быстрее всего.
« Последнее редактирование: Января 30, 2012, 17:22:49 от MrMihap »

Оффлайн Typik

  • Частый посетитель
  • **
  • Сообщений: 145
Re: Ковыряем миниголову Kustom Defender 5h(схема, фото)
« Ответ #494 : Января 30, 2012, 17:32:07 »
хрен его знает почему преамп часть страдает ???
почти все симптомы подходят под неисправную лампу оконечника