Автор Тема: Ламповое усиление, делимся полезной информацией.  (Прочитано 263591 раз)

0 Пользователей и 2 Гостей просматривают эту тему.

Оффлайн Geezer

  • Живу на форуме
  • *******
  • Сообщений: 12814
  • Atypique
Цитировать
работал отлично, так сильно не лучил
Лучение можно увидеть и измерить ;):
https://disk.yandex.ru/i/7TEu7enLI7voQQ

Оффлайн surfin bird

  • Эксперт
  • *****
  • Сообщений: 2968
  • Поциент-заМКАДыш
    • Surfin Bird
Поциенту попался такой осцил на Али, хочет приобрести, в качестве праздника которой всегда с тобой. Полезно ли будет в дополнение приобрести
 к этому прибору какой либо щуп/делитель для сувания его в высоковольтные цепи ламповых усей или может их не сложно сотворить на коленке?

Оффлайн Geezer

  • Живу на форуме
  • *******
  • Сообщений: 12814
  • Atypique
Цитировать
Полезно ли будет в дополнение приобрести к этому прибору какой либо щуп/делитель для сувания его в высоковольтные цепи

Не то, что полезно, а жизненно необходимо!
Делитель 1:10 превращает фатальные 500 Вольт в 50 Вольт, безопасные для осциллографа, и к тому же уменьшает ёмкостное влияние:

https://disk.yandex.ru/i/_YaS_t8TuYhCXQ


Оффлайн surfin bird

  • Эксперт
  • *****
  • Сообщений: 2968
  • Поциент-заМКАДыш
    • Surfin Bird
При фиксированном смещении (SE), наблюдается постепенный-плавный уход в саморазогрев ( практически с любого значния Ia )  пентода 6ф5п (  исходные Ua и Ug2 в пределах даташитовских значений  ). В режиме автосмещения ( генератор тока в катоде ) лампа работает прекрасно.

Является ли данный процесс следствием:

1) Неисправность данного экземпляра 6ф5п ?
2)  Противопоказания к использованию  6ф5п в режиме фиксы ?
3)  Триодная часть лампы не подключена ?

« Последнее редактирование: Мая 25, 2022, 10:55:55 от surfin bird »

Оффлайн AZG

  • Живу на форуме
  • *******
  • Сообщений: 95582
  • Санкт-Петербург
    • AZG CUSTOM
surfin bird, Генерит схема. Триод просто все выводы на землю.

Оффлайн surfin bird

  • Эксперт
  • *****
  • Сообщений: 2968
  • Поциент-заМКАДыш
    • Surfin Bird
Поциент овладел лампой   :bed: , спасибо !

Оффлайн surfin bird

  • Эксперт
  • *****
  • Сообщений: 2968
  • Поциент-заМКАДыш
    • Surfin Bird
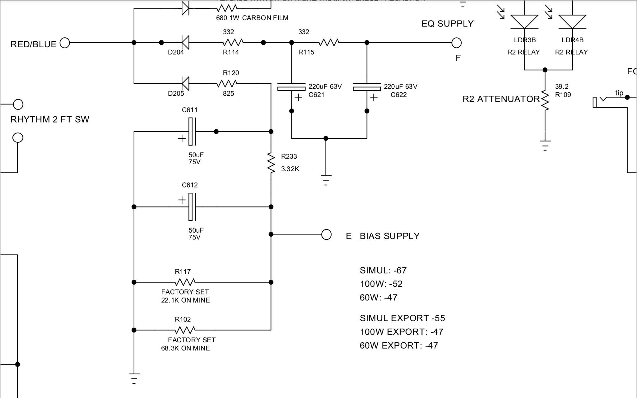
Каково назначение Rb1 и Rb 2 ?  Переключение/выбор напряжения смещение ( имеет  место быть косячное схематическое изображение? ) или же это в купе с R201 - единый параллельно-составной резистор ?
« Последнее редактирование: Июня 03, 2022, 10:15:03 от surfin bird »

Оффлайн Geezer

  • Живу на форуме
  • *******
  • Сообщений: 12814
  • Atypique
Цитировать
Каково назначение Rb1 и Rb 2 ?

Видимо, это "ума холодных наблюдений и сердца горестных замет" - короче, уточняющая доработка 8)

Оффлайн Rolly

  • Живу на форуме
  • *******
  • Сообщений: 9053
  • Мнение - не повод получить пулю сразу.
 
Видимо, это "ума холодных наблюдений и сердца горестных замет" - короче, уточняющая доработка 8)
Очевидно, что RB2 как резистор наименьшего номинала является основным задающим смещение, а большего номинала - корректирующие. :hmmm:

Оффлайн surfin bird

  • Эксперт
  • *****
  • Сообщений: 2968
  • Поциент-заМКАДыш
    • Surfin Bird
Спасибо!  Буду открывать усь - гляну . Оно для упрощения процесса заводских настроек 110в и 230в версий усилителя, возможно. ???
« Последнее редактирование: Июня 03, 2022, 12:41:01 от surfin bird »

Оффлайн Rolly

  • Живу на форуме
  • *******
  • Сообщений: 9053
  • Мнение - не повод получить пулю сразу.
Оно для упрощения процесса заводских настроек 110в и 230в версий усилителя, возможно. ???
Это правильной первичкой силовика решается же.

Оффлайн surfin bird

  • Эксперт
  • *****
  • Сообщений: 2968
  • Поциент-заМКАДыш
    • Surfin Bird
Глянул аналогичный узел схемы в предыдущей версии уся.

Оффлайн surfin bird

  • Эксперт
  • *****
  • Сообщений: 2968
  • Поциент-заМКАДыш
    • Surfin Bird
Интересно,  каково назначение двух-триодного каскада, расположенного в нижней правой части схемы ? Это усилитель-корректор для наушкиков ( возможно некое подобие простейшего  каб-сима ) ? Что регулирует пот 3М и для чего наушники сидят на анодке ? :o

Оффлайн Geezer

  • Живу на форуме
  • *******
  • Сообщений: 12814
  • Atypique
Цитировать
каково назначение двух-триодного каскада, расположенного в нижней правой части схемы ?

Это генератор тремоло; а то, что выглядит как наушник, это лампа накаливания, а посреди схемы наверху затаился фоторезистор.

Оффлайн surfin bird

  • Эксперт
  • *****
  • Сообщений: 2968
  • Поциент-заМКАДыш
    • Surfin Bird
Уф, от сердца отлегло! Спасибо! А то уж поциент грешным делом подумал шо.... :crazy: