Привет. В конструировании ламповиков я честно новичок, и практики не имею, только теорию

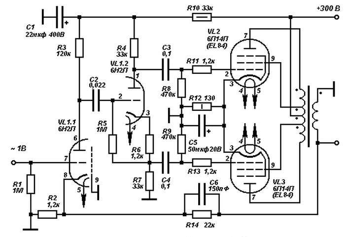
И сейчас я пытаюсь нарисовать схему лампового оконечника выходной мощностью 20-40 ватт. Ламп должен быть минимум - от двух до четырех, конкретней - подошли бы 6П6С, 6П14П, думаю - и КТ88 подошли бы. Прошу помощи - я не знаком с расчетом резисторов и емкостей для ламп. Нашел классическую, простую схему оконечника на 6Н2П и 6П14П - итак:
-Могу ли я добавить ещё пару 6П14П, соединив их параллельно с изначальным каскадом (ищите на схеме С3 и С4 - правей них хочу скопировать дальнейший участок с лампами), при этом не изменяя остальных параметров каскада? Думаю, все равно нужно было бы увеличить толщину провода на первичной обмотке выходного транса, верно?
-Можете нарисовать аналогичную схему, но с использованием более мощных ламп - 6П3С или КТ88?
-Как обойтись без 6Н2П, и можно ли вообще?
P.S. Схема должна питаться от тех же 300 вольт. Преамп на столько рассчитан.